Suppr超能文献

作为癌症预后和治疗反应生物标志物的丝氨酸蛋白酶抑制剂(SERPINE)家族基因的泛癌分析

Pan-cancer analysis of SERPINE family genes as biomarkers of cancer prognosis and response to therapy.

作者信息

Liu Yating, Li Xinyu, Chen Shanshan, Zhu Changyu, Shi Yijun, Dang Shoutao, Zhang Weitao, Li Wei

机构信息

Department of Cancer Center, Beijing Tongren Hospital, Capital Medical University, Beijing, China.

出版信息

Front Mol Biosci. 2024 Jan 11;10:1277508. doi: 10.3389/fmolb.2023.1277508. eCollection 2023.

Abstract

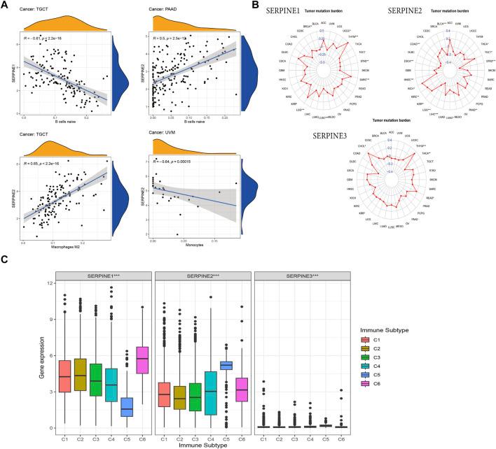
Serine protease inhibitor E (SERPINE) family genes participate in the tumor growth, cancer cell survival and metastasis. However, the SERPINE family members role in the prognosis and their clinical therapeutic potentials in various human cancer types have not been elaborately explored. We preliminarily analyzed expression levels and prognostic values of SERPINE family genes, and investigated the correlation between SERPINEs expression and tumor microenvironment (TME), Stemness score, clinical characteristic, immune infiltration, tumor mutational burden (TMB), immune subtype, and drug sensitivity in pan-cancer, which based on updated public databases and integrated some bioinformatics analysis methods. In addition, we conducted the enrichment analysis of SERPINEs from DAVID and KOBAS databases. SERPINE1, SERPINE2, and SERPINE3 expression were upregulated in nine cancers, twelve cancers, and six cancers, respectively. The expression of SERPINE family genes was associated with the prognosis in several cancers from The Cancer Genome Atlas (TCGA). Furthermore, SERPINE family genes expression also had a significant relation to stromal and immune scores, and RNA stemness score and DNA stemness score in pan-cancer. SERPINE1 and SERPINE2 expression significantly increased in tumor advanced stage in colon adenocarcinoma (COAD). Results showed that SERPINE1 and SERPINE2 expression were negatively related with B cells and Monocytes, respectively. SERPINE2 expression had a significantly positive relation with B cells and Macrophages. In terms of TMB, SERPINE1, SERPINE2, and SERPINE3 were found to associated with TMB in seven cancers, fourteen cancers, and four cancers, respectively. Moreover, all SERPINE gene family members were significantly correlated with immune subtypes. SERPINE1 expression had a significantly positive or negative correlation with drug sensitivity. The study indicated the great potential of SERPINE family genes as biomarkers for prognosis and provided valuable strategies for further investigation of SERPINE family genes as potential targets in cancer.

摘要

丝氨酸蛋白酶抑制剂E(SERPINE)家族基因参与肿瘤生长、癌细胞存活和转移。然而,SERPINE家族成员在各种人类癌症类型中的预后作用及其临床治疗潜力尚未得到详细研究。我们基于更新的公共数据库并整合一些生物信息学分析方法,初步分析了SERPINE家族基因的表达水平和预后价值,并研究了SERPINEs表达与肿瘤微环境(TME)、干性评分、临床特征、免疫浸润、肿瘤突变负担(TMB)、免疫亚型和泛癌药物敏感性之间的相关性。此外,我们对来自DAVID和KOBAS数据库的SERPINEs进行了富集分析。SERPINE1、SERPINE2和SERPINE3的表达分别在9种癌症、12种癌症和6种癌症中上调。癌症基因组图谱(TCGA)中几种癌症的SERPINE家族基因表达与预后相关。此外,SERPINE家族基因表达在泛癌中也与基质和免疫评分、RNA干性评分和DNA干性评分显著相关。在结肠腺癌(COAD)中,SERPINE1和SERPINE2的表达在肿瘤晚期显著增加。结果表明,SERPINE1和SERPINE2的表达分别与B细胞和单核细胞呈负相关。SERPINE2的表达与B细胞和巨噬细胞呈显著正相关。在TMB方面,发现SERPINE1、SERPINE2和SERPINE3分别与7种癌症、14种癌症和4种癌症中的TMB相关。此外,所有SERPINE基因家族成员均与免疫亚型显著相关。SERPINE1的表达与药物敏感性呈显著正相关或负相关。该研究表明SERPINE家族基因作为预后生物标志物具有巨大潜力,并为进一步研究SERPINE家族基因作为癌症潜在靶点提供了有价值的策略。

https://cdn.ncbi.nlm.nih.gov/pmc/blobs/70cb/10808646/96ac210764bb/fmolb-10-1277508-g001.jpg

文献AI研究员

20分钟写一篇综述,助力文献阅读效率提升50倍。

立即体验

用中文搜PubMed

大模型驱动的PubMed中文搜索引擎

马上搜索

文档翻译

学术文献翻译模型,支持多种主流文档格式。

立即体验