Suppr超能文献

METTL3通过m6A修饰使SERPINE2稳定,从而驱动胃印戒细胞癌的恶性进展。

METTL3 stabilizes SERPINE2 via the m6A modification to drive the malignant progression of gastric signet ring cell carcinoma.

作者信息

Yan Tan, Wang Qian, Liu Yuhui

机构信息

Department of Oncology Surgery, the Nuclear Industry 215 Hospital, Hospital of Shaanxi Province, Xianyang, China.

Department of Pharmacy, the Nuclear Industry 215 Hospital, Hospital of Shaanxi Province, Xianyang, China.

出版信息

Transl Cancer Res. 2025 Jan 31;14(1):78-92. doi: 10.21037/tcr-24-896. Epub 2025 Jan 23.

Abstract

BACKGROUND

Gastric signet ring cell carcinoma (GSRCC) is a highly lethal malignancy. Serpin family E member 2 (SERPINE2) is a pro-tumorigenic factor in cancer. Here, we sought to define the role of SERPINE2 in the pathogenesis of GSRCC.

METHODS

Messenger RNA (mRNA) expression was analyzed by quantitative polymerase chain reaction (PCR). Protein expression was tested by immunohistochemistry (IHC) and immunoblot assays. Proliferation was assessed by 5-ethynyl-2'-deoxyuridine (EdU) assay, and invasion and migration were detected by transwell assay. Tube formation assay was used to test the influence on angiogenesis. Cell apoptosis and M2 macrophage polarization were evaluated by flow cytometry. The methyltransferase-like 3 (METTL3)-SERPINE2 relationship was analyzed by RNA immunoprecipitation (RIP), luciferase, and mRNA stabilization assays. Xenograft experiments were used for assessment of METTL3's influence on tumorigenicity of GSRCC cells.

RESULTS

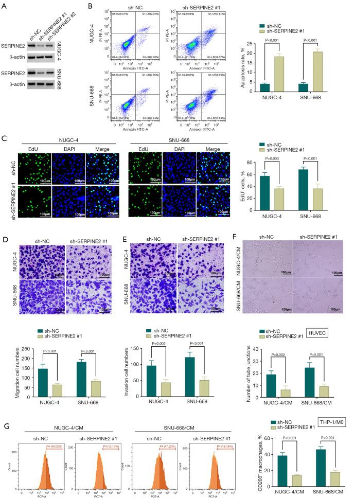
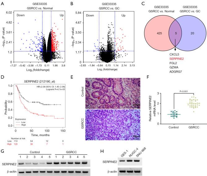
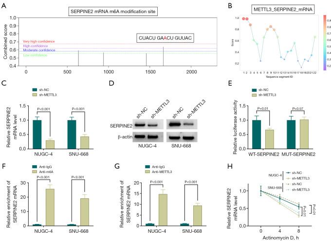
SERPINE2 and METTL3 levels were upregulated in human GSRCC. Functionally, SERPINE2 depletion enhanced apoptosis of GSRCC cells and diminished their proliferative, migratory and invasive capacities . Moreover, SERPINE2 depletion suppressed tube formation ability of human umbilical vein endothelial cells (HUVECs) and M2 polarization of THP-1-derived macrophages. Mechanistically, METTL3 induced SERPINE2 upregulation by enhancing mRNA stabilization. Our rescue experiments indicated that the effects of METTL3 depletion on cell phenotypes were due to the reduction of SERPINE2 expression. Additionally, METTL3 deficiency inhibited GSRCC xenograft growth .

CONCLUSIONS

Our study defines the significant roles of the METTL3/SERPINE2 axis as an epigenetic mechanism in GSRCC progression. Our work may have diagnostic and/or therapeutic applications in GSRCC.

摘要

背景

胃印戒细胞癌(GSRCC)是一种具有高度致死性的恶性肿瘤。丝氨酸蛋白酶抑制剂E家族成员2(SERPINE2)是癌症中的一种促肿瘤发生因子。在此,我们试图明确SERPINE2在GSRCC发病机制中的作用。

方法

通过定量聚合酶链反应(PCR)分析信使核糖核酸(mRNA)表达。通过免疫组织化学(IHC)和免疫印迹分析检测蛋白质表达。通过5-乙炔基-2'-脱氧尿苷(EdU)分析评估增殖情况,通过Transwell分析检测侵袭和迁移能力。使用管形成分析来测试对血管生成的影响。通过流式细胞术评估细胞凋亡和M2巨噬细胞极化。通过RNA免疫沉淀(RIP)、荧光素酶和mRNA稳定性分析来分析甲基转移酶样3(METTL3)-SERPINE2的关系。异种移植实验用于评估METTL3对GSRCC细胞致瘤性的影响。

结果

SERPINE2和METTL3水平在人GSRCC中上调。在功能上,SERPINE2的缺失增强了GSRCC细胞的凋亡,并降低了它们的增殖、迁移和侵袭能力。此外,SERPINE2的缺失抑制了人脐静脉内皮细胞(HUVECs)的管形成能力以及THP-1衍生巨噬细胞的M2极化。在机制上,METTL3通过增强mRNA稳定性诱导SERPINE2上调。我们的挽救实验表明,METTL3缺失对细胞表型的影响是由于SERPINE2表达的降低。此外,METTL3缺陷抑制了GSRCC异种移植瘤的生长。

结论

我们的研究明确了METTL3/SERPINE2轴作为一种表观遗传机制在GSRCC进展中的重要作用。我们的工作可能在GSRCC中有诊断和/或治疗应用。

https://cdn.ncbi.nlm.nih.gov/pmc/blobs/c89a/11833417/e13dc0c3b4b6/tcr-14-01-78-f1.jpg

文献AI研究员

20分钟写一篇综述,助力文献阅读效率提升50倍。

立即体验

用中文搜PubMed

大模型驱动的PubMed中文搜索引擎

马上搜索

文档翻译

学术文献翻译模型,支持多种主流文档格式。

立即体验