Suppr超能文献

胃癌中m6A修饰的调控机制。

The regulatory mechanism of m6A modification in gastric cancer.

作者信息

Wu Si, Li Chunming, Zhou Hanghao, Yang Ying, Liang Na, Fu Yue, Luo Qingqing, Zhan YaLi

机构信息

Department of Pathology, The First Affiliated Hospital of Zunyi Medical University, No. 149 Dalian Street, Huichuan District, Zunyi, 563000, Guizhou, China.

Department of Dermatology, The Second Affiliated Hospital of Zunyi Medical University, Intersection of Xinpu Street and Xinlong Street, Xinpu New District, Zunyi, 563000, Guizhou, China.

出版信息

Discov Oncol. 2024 Jul 15;15(1):283. doi: 10.1007/s12672-024-00994-2.

Abstract

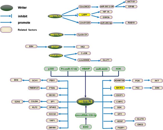
To the best of our knowledge, N6-Methyladenosine (m6A) exerts a significant role in the occurrence and development of various tumors. Gastric cancer (GC), originating from the mucosal epithelium in the digestive tract, is the fifth most common cancer and the third most common cause of cancer death around the world. Therefore, it is urgent to explore the specific mechanism of tumorigenesis of GC. As we all know, m6A modification as the most common RNA modification, is involved in the modification of mRNA and ncRNA at the post-transcriptional level, which played a regulatory role in various biological processes. As identified by numerous studies, the m6A modification are able to influence the proliferation, apoptosis, migration, and invasion of GC. What's more, m6A modification are associated with EMT, drug resistance, and aerobic glycolysis in GC. m6A related-ncRNAs may be a valuable biomarker used by the prediction of GC diagnosis in the future. This review summarizes the role of m6A modification in the mechanism of gastric cancer, with the aim of identifying biological progress.

摘要

据我们所知,N6-甲基腺苷(m6A)在各种肿瘤的发生发展中发挥着重要作用。胃癌(GC)起源于消化道黏膜上皮,是全球第五大常见癌症,也是癌症死亡的第三大常见原因。因此,迫切需要探索胃癌发生的具体机制。众所周知,m6A修饰作为最常见的RNA修饰,在转录后水平参与mRNA和非编码RNA的修饰,在各种生物学过程中发挥调节作用。大量研究表明,m6A修饰能够影响胃癌的增殖、凋亡、迁移和侵袭。此外,m6A修饰与胃癌中的上皮-间质转化(EMT)、耐药性及有氧糖酵解有关。与m6A相关的非编码RNA可能是未来用于预测胃癌诊断的有价值的生物标志物。本综述总结了m6A修饰在胃癌发生机制中的作用,旨在明确生物学进展。

https://cdn.ncbi.nlm.nih.gov/pmc/blobs/53dd/11250764/c22ffdfce640/12672_2024_994_Fig1_HTML.jpg

文献AI研究员

20分钟写一篇综述,助力文献阅读效率提升50倍。

立即体验

用中文搜PubMed

大模型驱动的PubMed中文搜索引擎

马上搜索

文档翻译

学术文献翻译模型,支持多种主流文档格式。

立即体验