Suppr超能文献

METTL3 介导的 STAT5A N6-甲基腺苷修饰通过调控 KLF4 促进胃癌进展。

METTL3-mediated N-methyladenosine modification of STAT5A promotes gastric cancer progression by regulating KLF4.

机构信息

Department of Biochemistry and Molecular Biology, Key Laboratory for Experimental Teratology of Chinese Ministry of Education, School of Basic Medical Sciences, Cheeloo College of Medicine, Shandong University, Jinan, China.

Department of Microbiology, Key Laboratory for Experimental Teratology of Chinese Ministry of Education, School of Basic Medical Sciences, Cheeloo College of Medicine, Shandong University, Jinan, China.

出版信息

Oncogene. 2024 Jul;43(30):2338-2354. doi: 10.1038/s41388-024-03085-2. Epub 2024 Jun 15.

Abstract

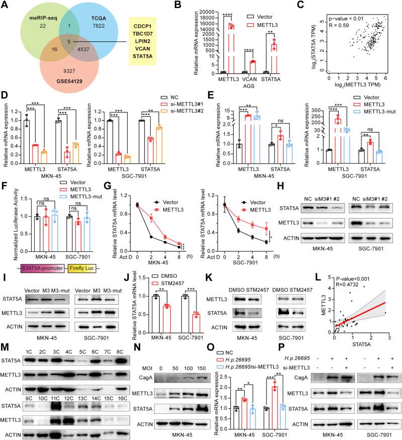
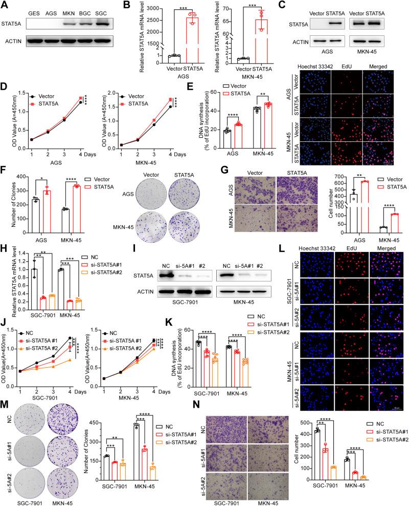
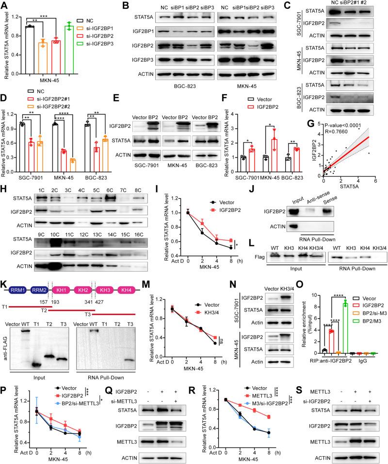
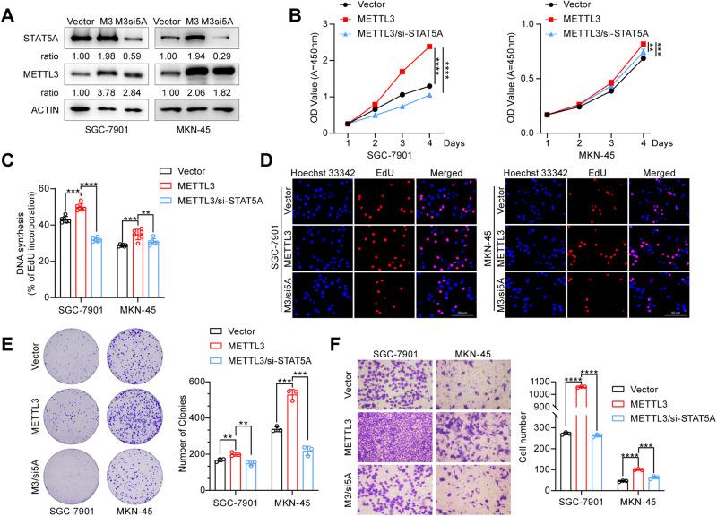
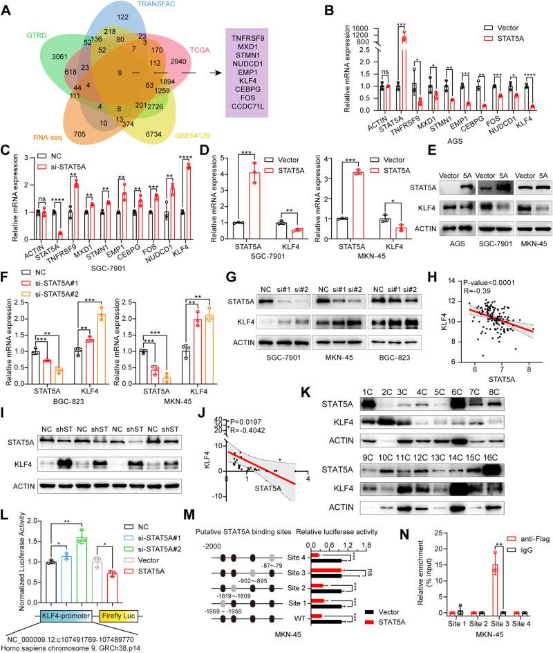
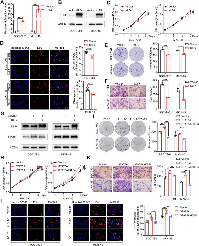
N-methyladenosine (mA) is the predominant post-transcriptional RNA modification in eukaryotes and plays a pivotal regulatory role in various aspects of RNA fate determination, such as mRNA stability, alternative splicing, and translation. Dysregulation of the critical mA methyltransferase METTL3 is implicated in tumorigenesis and development. Here, this work showed that METTL3 is upregulated in gastric cancer tissues and is associated with poor prognosis. METTL3 methylates the A2318 site within the coding sequence (CDS) region of STAT5A. IGF2BP2 recognizes and binds METTL3-mediated mA modification of STAT5A through its GXXG motif in the KH3 and KH4 domains, leading to increased stability of STAT5A mRNA. In addition, both METTL3 and IGF2BP2 are positively correlated with STAT5A in human gastric cancer tissue samples. Helicobacter pylori infection increased the expression level of METTL3 in gastric cancer cells, thereby leading to the upregulation of STAT5A. Functional studies indicated that STAT5A overexpression markedly enhances the proliferation and migration of GC cells, whereas STAT5A knockdown has inhibitory effects. Further nude mouse experiments showed that STAT5A knockdown effectively inhibits the growth and metastasis of gastric cancer in vivo. Moreover, as a transcription factor, STAT5A represses KLF4 transcription by binding to its promoter region. The overexpression of KLF4 can counteract the oncogenic impact of STAT5A. Overall, this study highlights the crucial role of mA in gastric cancer and provides potential therapeutic targets for gastric cancer.

摘要

N6-甲基腺苷(m6A)是真核生物中主要的转录后 RNA 修饰,在 RNA 命运决定的各个方面发挥着关键的调控作用,如 mRNA 稳定性、可变剪接和翻译。关键的 m6A 甲基转移酶 METTL3 的失调与肿瘤发生和发展有关。本研究表明,METTL3 在胃癌组织中上调,并与预后不良相关。METTL3 甲基化 STAT5A 编码序列(CDS)区域内的 A2318 位点。IGF2BP2 通过其 KH3 和 KH4 结构域中的 GXXG 基序识别并结合 METTL3 介导的 STAT5A 的 m6A 修饰,导致 STAT5A mRNA 稳定性增加。此外,METTL3 和 IGF2BP2 在人类胃癌组织样本中均与 STAT5A 呈正相关。幽门螺杆菌感染增加了胃癌细胞中 METTL3 的表达水平,从而导致 STAT5A 的上调。功能研究表明,STAT5A 过表达显著增强 GC 细胞的增殖和迁移能力,而 STAT5A 敲低则具有抑制作用。进一步的裸鼠实验表明,STAT5A 敲低可有效抑制体内胃癌的生长和转移。此外,作为转录因子,STAT5A 通过结合其启动子区域抑制 KLF4 的转录。KLF4 的过表达可以抵消 STAT5A 的致癌作用。综上所述,本研究强调了 m6A 在胃癌中的重要作用,并为胃癌提供了潜在的治疗靶点。

https://cdn.ncbi.nlm.nih.gov/pmc/blobs/7d13/11271408/ef2de603139a/41388_2024_3085_Fig1_HTML.jpg

文献AI研究员

20分钟写一篇综述,助力文献阅读效率提升50倍。

立即体验

用中文搜PubMed

大模型驱动的PubMed中文搜索引擎

马上搜索

文档翻译

学术文献翻译模型,支持多种主流文档格式。

立即体验