Suppr超能文献

SLC38A7的N-甲基腺苷修饰促进胃癌细胞的迁移、侵袭、氧化磷酸化及线粒体功能。

N-methyladenosine modification of SLC38A7 promotes cell migration, invasion, oxidative phosphorylation, and mitochondrial function in gastric cancer.

作者信息

Hua Yi, Hua Wei-Jun, Feng Cun-Cheng, Zhu Qiu-Wei

机构信息

Department of Gastrointestinal Surgery, The Affiliated Changzhou No.2 People's Hospital of Nanjing Medical University, Changzhou, China.

Department of Gastrointestinal Surgery, The Affiliated Changzhou No.2 People's Hospital of Nanjing Medical University, Changzhou, China.

出版信息

J Biol Chem. 2024 Nov;300(11):107843. doi: 10.1016/j.jbc.2024.107843. Epub 2024 Sep 30.

Abstract

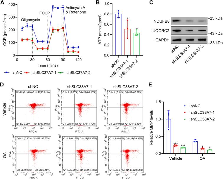
Solute carrier (SLC) 38 family, responsible for trans-membrane transport of neutral amino acids, plays a role in the proliferation, invasion, and metastasis of cancer cells, but its role in gastric cancer (GC) progression remains unclear. This study aimed to explore the biological effects of SLC38A7 and its regulatory mechanisms in GC. RNA expression data, tumor tissue specimens, and GC cell lines were used for bioinformatics and experimental analyses. Cell Counting Kit-8 assay, wound healing assay, and Transwell invasion assay were used to evaluate cell viability, migration, and invasion, respectively. Oxidative phosphorylation, mitochondrial membrane potential, and expression of the critical proteins in the mitochondrial respiratory chain were assayed using extracellular flux analysis, flow cytometry, and Western blot, respectively. RNA immunoprecipitation assay was used to explore the mechanisms of N6-methyladenosine (mA) methylation. SLC38A7 was upregulated in GC tissue and cell lines. SLC38A7 silencing suppressed cell viability, migration, invasion, oxidative phosphorylation, and mitochondrial function in cancer cells. SLC38A7 overexpression had the opposite biological effects. Interactions between SLC38A7 and methyltransferase like 3 (METTL3) or insulin-like growth factor 2 mRNA-binding protein 2 (IGF2BP2) were detected. SLC38A7 mRNA stability was maintained by METTL3-IGF2BP2 axis in an mA-dependent manner. Our results suggest that SLC38A7, stabilized by METTL3 and IGF2BP2-mediated mA methylation, enhances cell viability, migration, invasion, oxidative phosphorylation, and mitochondrial function in GC, highlighting its role as a potential therapeutic target for GC.

摘要

溶质载体(SLC)38家族负责中性氨基酸的跨膜转运,在癌细胞的增殖、侵袭和转移中发挥作用,但其在胃癌(GC)进展中的作用仍不清楚。本研究旨在探讨SLC38A7在GC中的生物学效应及其调控机制。利用RNA表达数据、肿瘤组织标本和GC细胞系进行生物信息学和实验分析。分别采用细胞计数试剂盒-8法、伤口愈合试验和Transwell侵袭试验评估细胞活力、迁移和侵袭能力。分别采用细胞外流量分析、流式细胞术和蛋白质免疫印迹法检测氧化磷酸化、线粒体膜电位和线粒体呼吸链关键蛋白的表达。采用RNA免疫沉淀试验探讨N6-甲基腺苷(m6A)甲基化的机制。SLC38A7在GC组织和细胞系中上调。SLC38A7沉默可抑制癌细胞的活力、迁移、侵袭、氧化磷酸化和线粒体功能。SLC38A7过表达具有相反的生物学效应。检测到SLC38A7与甲基转移酶样3(METTL3)或胰岛素样生长因子2 mRNA结合蛋白2(IGF2BP2)之间的相互作用。METTL3-IGF2BP2轴以m6A依赖的方式维持SLC38A7 mRNA的稳定性。我们的结果表明,由METTL3和IGF2BP2介导的m6A甲基化稳定的SLC38A7增强了GC中的细胞活力、迁移、侵袭、氧化磷酸化和线粒体功能,突出了其作为GC潜在治疗靶点的作用。

https://cdn.ncbi.nlm.nih.gov/pmc/blobs/f6b7/11555334/6dfbc7f198e7/gr1.jpg

文献AI研究员

20分钟写一篇综述,助力文献阅读效率提升50倍。

立即体验

用中文搜PubMed

大模型驱动的PubMed中文搜索引擎

马上搜索

文档翻译

学术文献翻译模型,支持多种主流文档格式。

立即体验