Suppr超能文献

藤黄酸通过GSDME依赖性途径诱导结肠癌细胞焦亡并引发抗肿瘤免疫反应。

Gambogic Acid Induces Pyroptosis of Colorectal Cancer Cells through the GSDME-Dependent Pathway and Elicits an Antitumor Immune Response.

作者信息

Xu Hanjie, Zhang Danya, Wei Rui, Zhou Ying, Dai Geyang, Li Jie, Sun Yue, Li Fei, Xi Ling

机构信息

Cancer Biology Research Center (Key Laboratory of the Ministry of Education), Tongji Hospital, Tongji Medical College, Huazhong University of Science and Technology, Wuhan 430030, China.

Department of Gynecologic Oncology, Tongji Hospital, Tongji Medical College, Huazhong University of Science and Technology, Wuhan 430030, China.

出版信息

Cancers (Basel). 2022 Nov 9;14(22):5505. doi: 10.3390/cancers14225505.

Abstract

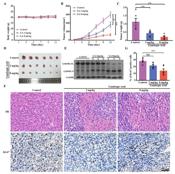
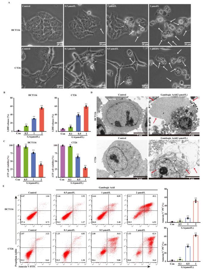
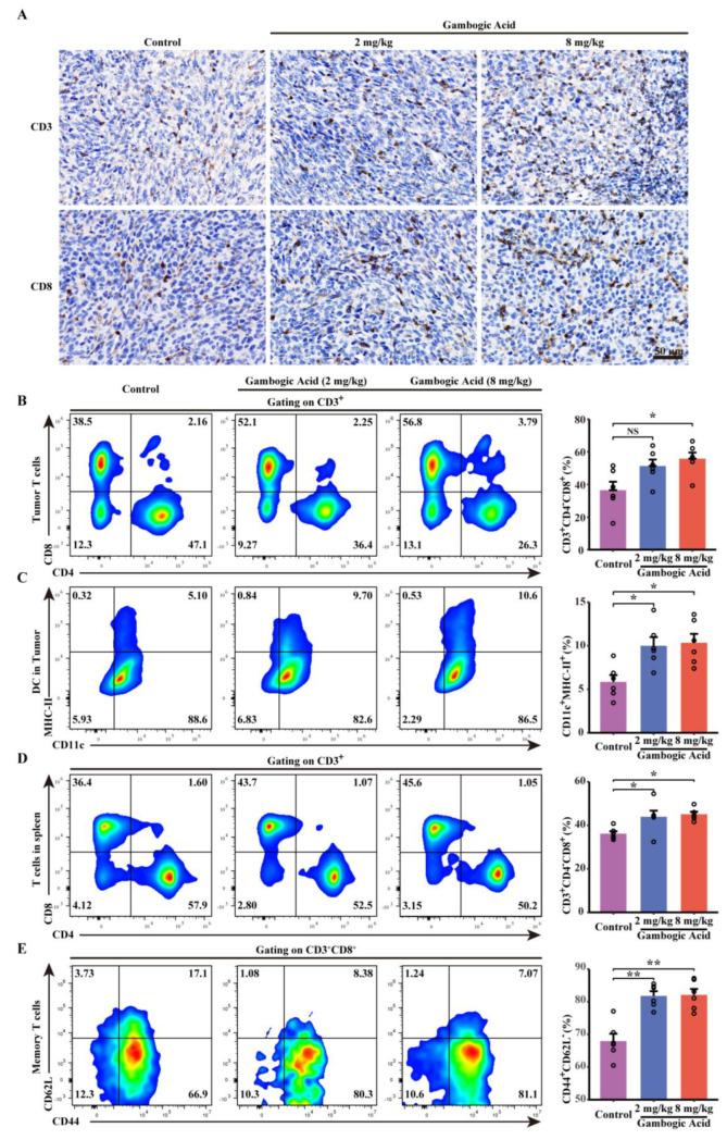
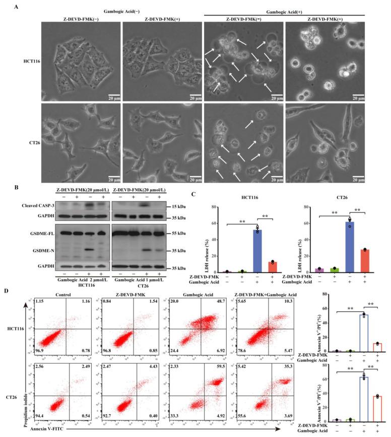
Pyroptosis is a recently identified form of programmed cell death (PCD) that exerts a vital influence on the antitumor immune response. GA, a xanthone structure isolated from gamboge resin, is a naturally occurring bioactive ingredient with several anticancer activities, such as activities that affect cell cycle arrest, apoptosis, and autophagy. Here, we found that GA decreased the viability of the CRC cell lines, HCT116 and CT26, in a dose- and time-dependent manner, and multiple pores and large bubbles in the membranes, which are morphological characteristics of pyroptosis, were observed by light microscopy and transmission electron microscopy (TEM). Furthermore, the cleavage of gasdermin E (GSDME) was observed after exposure to GA, along with concomitant activation of caspase-3. Additionally, GSDME-dependent pyroptosis triggered by GA could be attenuated by siRNA-mediated knockdown of GSDME and treatment with the caspase-3 inhibitor. Moreover, we found that GA induced pyroptosis and significantly inhibited tumor growth in CT26 tumor-bearing mice. Strikingly, significantly increased proportions of CD3 T cells, cytotoxic T lymphocytes (CTLs), and dendritic cells (DCs) were observed in the tumor microenvironment in the GA-treated groups. Moreover, significantly increased proportions of CTLs and effector memory T cells (TEM) (CD8 CD44 CD62L) were also detected in the spleens of the GA-treated groups, suggesting that the pyroptosis-induced immune response generated a robust memory response that mediated protective immunity. In this study, we revealed a previously unrecognized mechanism by which GA induces GSDME-dependent pyroptosis and enhances the anticancer immune response. Based on this mechanism, GA is a promising antitumor drug for CRC treatment that induces caspase-3-GSDME-dependent pyroptosis. This study provides novel insight into cancer chemoimmunotherapy.

摘要

细胞焦亡是最近发现的一种程序性细胞死亡(PCD)形式,对抗肿瘤免疫反应具有至关重要的影响。GA是从藤黄树脂中分离出的一种呫吨酮结构,是一种天然存在的生物活性成分,具有多种抗癌活性,如影响细胞周期阻滞、凋亡和自噬的活性。在此,我们发现GA以剂量和时间依赖性方式降低了结肠直肠癌细胞系HCT116和CT26的活力,通过光学显微镜和透射电子显微镜(TEM)观察到细胞膜上有多个孔隙和大气泡,这是细胞焦亡的形态学特征。此外,暴露于GA后观察到gasdermin E(GSDME)的裂解,同时伴有caspase-3的激活。此外,GA触发的GSDME依赖性细胞焦亡可通过siRNA介导的GSDME敲低和用caspase-3抑制剂处理而减弱。此外,我们发现GA诱导细胞焦亡并显著抑制CT26荷瘤小鼠的肿瘤生长。令人惊讶的是,在GA治疗组的肿瘤微环境中观察到CD3 T细胞、细胞毒性T淋巴细胞(CTL)和树突状细胞(DC)的比例显著增加。此外,在GA治疗组的脾脏中也检测到CTL和效应记忆T细胞(TEM)(CD8 CD44 CD62L)的比例显著增加,这表明细胞焦亡诱导的免疫反应产生了强大的记忆反应,介导了保护性免疫。在本研究中,我们揭示了一种以前未被认识的机制,即GA诱导GSDME依赖性细胞焦亡并增强抗癌免疫反应。基于这一机制,GA是一种有前途的用于治疗结肠直肠癌的抗肿瘤药物,可诱导caspase-3-GSDME依赖性细胞焦亡。本研究为癌症化学免疫疗法提供了新的见解。

https://cdn.ncbi.nlm.nih.gov/pmc/blobs/3e18/9688471/44447ee0ef19/cancers-14-05505-g001.jpg

文献AI研究员

20分钟写一篇综述,助力文献阅读效率提升50倍。

立即体验

用中文搜PubMed

大模型驱动的PubMed中文搜索引擎

马上搜索

文档翻译

学术文献翻译模型,支持多种主流文档格式。

立即体验