Suppr超能文献

中性粒细胞胞外诱捕网具有自身自噬活性,并产生与单核小体相关的循环 DNA。

Neutrophil extracellular traps have auto-catabolic activity and produce mononucleosome-associated circulating DNA.

机构信息

IRCM, Institut de Recherche en Cancérologie de Montpellier, INSERM U1194, Université de Montpellier, Institut Régional du Cancer de Montpellier, 34298, Montpellier, France.

Institute of Molecular Biomedicine, Faculty of Medicine, Comenius University, Sasinkova 4, 811 08, Bratislava, Slovakia.

出版信息

Genome Med. 2022 Nov 28;14(1):135. doi: 10.1186/s13073-022-01125-8.

Abstract

BACKGROUND

As circulating DNA (cirDNA) is mainly detected as mononucleosome-associated circulating DNA (mono-N cirDNA) in blood, apoptosis has until now been considered as the main source of cirDNA. The mechanism of cirDNA release into the circulation, however, is still not fully understood. This work addresses that knowledge gap, working from the postulate that neutrophil extracellular traps (NET) may be a source of cirDNA, and by investigating whether NET may directly produce mono-N cirDNA.

METHODS

We studied (1) the in vitro kinetics of cell derived genomic high molecular weight (gHMW) DNA degradation in serum; (2) the production of extracellular DNA and NET markers such as neutrophil elastase (NE) and myeloperoxidase (MPO) by ex vivo activated neutrophils; and (3) the in vitro NET degradation in serum; for this, we exploited the synergistic analytical information provided by specifically quantifying DNA by qPCR, and used shallow WGS and capillary electrophoresis to perform fragment size analysis. We also performed an in vivo study in knockout mice, and an in vitro study of gHMW DNA degradation, to elucidate the role of NE and MPO in effecting DNA degradation and fragmentation. We then compared the NET-associated markers and fragmentation size profiles of cirDNA in plasma obtained from patients with inflammatory diseases found to be associated with NET formation and high levels of cirDNA (COVID-19, N = 28; systemic lupus erythematosus, N = 10; metastatic colorectal cancer, N = 10; and from healthy individuals, N = 114).

RESULTS

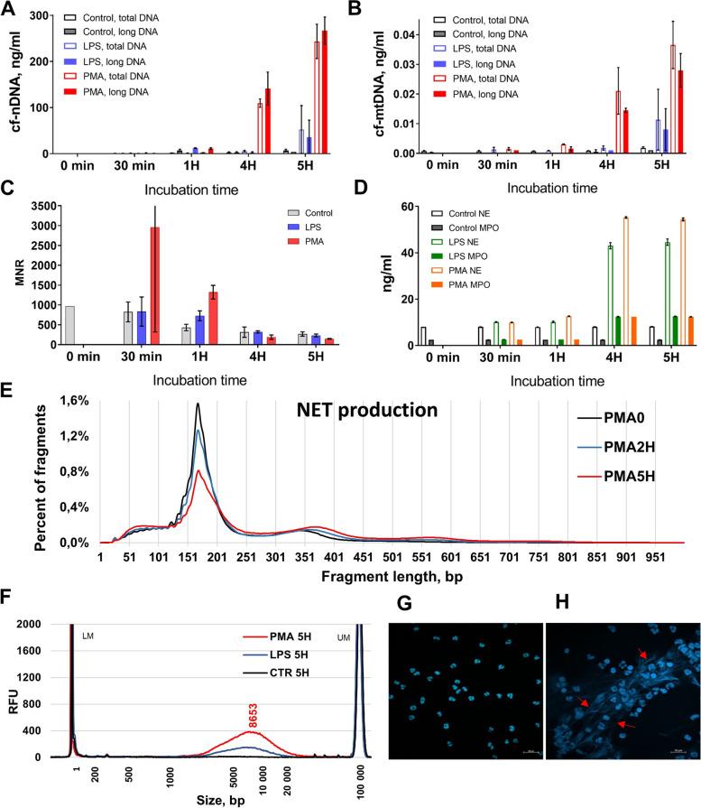
Our studies reveal that gHMW DNA degradation in serum results in the accumulation of mono-N DNA (81.3% of the remaining DNA following 24 h incubation in serum corresponded to mono-N DNA); "ex vivo" NET formation, as demonstrated by a concurrent 5-, 5-, and 35-fold increase of NE, MPO, and cell-free DNA (cfDNA) concentration in PMA-activated neutrophil culture supernatant, leads to the release of high molecular weight DNA that degrades down to mono-N in serum; NET mainly in the form of gHMW DNA generate mono-N cirDNA (2 and 41% of the remaining DNA after 2 h in serum corresponded to 1-10 kbp fragments and mono-N, respectively) independent of any cellular process when degraded in serum; NE and MPO may contribute synergistically to NET autocatabolism, resulting in a 25-fold decrease in total DNA concentration and a DNA fragment size profile similar to that observed from cirDNA following 8 h incubation with both NE and MPO; the cirDNA size profile of NE KO mice significantly differed from that of the WT, suggesting NE involvement in DNA degradation; and a significant increase in the levels of NE, MPO, and cirDNA was detected in plasma samples from lupus, COVID-19, and mCRC, showing a high correlation with these inflammatory diseases, while no correlation of NE and MPO with cirDNA was found in HI.

CONCLUSIONS

Our work describes the mechanisms by which NET and cirDNA are linked. In doing so, we demonstrate that NET are a major source of mono-N cirDNA independent of apoptosis and establish a new paradigm of the mechanisms of cirDNA release in normal and pathological conditions. We also demonstrate a link between immune response and cirDNA.

摘要

背景

由于循环 DNA(cirDNA)主要以单核小体相关循环 DNA(mono-N cirDNA)的形式存在于血液中,因此凋亡一直被认为是 cirDNA 的主要来源。然而,cirDNA 释放到循环系统的机制仍不完全清楚。这项工作解决了这一知识空白,其假设是中性粒细胞细胞外陷阱(NET)可能是 cirDNA 的来源,并研究了 NET 是否可以直接产生 mono-N cirDNA。

方法

我们研究了(1)在血清中细胞衍生的基因组高分子量(gHMW)DNA 降解的体外动力学;(2)体外激活的中性粒细胞产生细胞外 DNA 和 NET 标志物,如中性粒细胞弹性蛋白酶(NE)和髓过氧化物酶(MPO);以及(3)在血清中的 NET 降解;为此,我们利用通过 qPCR 特异性定量 DNA 提供的协同分析信息,并使用浅 WGS 和毛细管电泳进行片段大小分析。我们还在基因敲除小鼠中进行了体内研究,并在体外研究了 gHMW DNA 降解,以阐明 NE 和 MPO 在影响 DNA 降解和片段化中的作用。然后,我们比较了与 NET 相关的标志物和在与 NET 形成和高水平 cirDNA 相关的炎症性疾病(COVID-19,N=28;系统性红斑狼疮,N=10;转移性结直肠癌,N=10;和健康个体,N=114)患者的血浆中 cirDNA 的片段大小谱。

结果

我们的研究表明,gHMW DNA 在血清中的降解导致 mono-N DNA 的积累(在血清中孵育 24 小时后,剩余 DNA 中 81.3%对应于 mono-N DNA);“体外”NET 形成,如 PMA 激活的中性粒细胞培养上清中 NE、MPO 和无细胞 DNA(cfDNA)浓度同时增加 5 倍、5 倍和 35 倍所示,导致高分子量 DNA 的释放,在血清中降解为 mono-N;NET 主要以 gHMW DNA 的形式生成 mono-N cirDNA(在血清中孵育 2 小时后,剩余 DNA 的 2%和 41%分别对应于 1-10 kbp 片段和 mono-N),而无需任何细胞过程即可降解;NE 和 MPO 可能协同促进 NET 自溶,导致总 DNA 浓度降低 25 倍,并且在孵育 8 小时后与 NE 和 MPO 一起观察到与 cirDNA 相似的 DNA 片段大小谱;与 WT 相比,NE KO 小鼠的 cirDNA 大小谱明显不同,表明 NE 参与了 DNA 降解;并且在狼疮、COVID-19 和 mCRC 的血浆样本中检测到 NE、MPO 和 cirDNA 水平显著升高,表明这些炎症性疾病与它们高度相关,而在 HI 中未发现 NE 和 MPO 与 cirDNA 相关。

结论

我们的工作描述了 NET 和 cirDNA 之间关联的机制。通过这样做,我们证明了 NET 是 mono-N cirDNA 的主要来源,与凋亡无关,并建立了在正常和病理条件下 cirDNA 释放机制的新范例。我们还证明了免疫反应与 cirDNA 之间存在联系。

https://cdn.ncbi.nlm.nih.gov/pmc/blobs/20cb/9703678/71dc28bddaa6/13073_2022_1125_Fig1_HTML.jpg

文献AI研究员

20分钟写一篇综述,助力文献阅读效率提升50倍。

立即体验

用中文搜PubMed

大模型驱动的PubMed中文搜索引擎

马上搜索

文档翻译

学术文献翻译模型,支持多种主流文档格式。

立即体验