Suppr超能文献

高通量电子断层扫描工作流程揭示复发/难治性多发性骨髓瘤中过长的中心粒。

A high-throughput electron tomography workflow reveals over-elongated centrioles in relapsed/refractory multiple myeloma.

机构信息

Clinical Cooperation Unit Molecular Hematology/Oncology, German Cancer Research Center (DKFZ), and Department of Internal Medicine V, University of Heidelberg, 69120 Heidelberg, Germany.

Cell Biology and Biophysics Unit, European Molecular Biology Laboratory (EMBL), 69117 Heidelberg, Germany.

出版信息

Cell Rep Methods. 2022 Nov 1;2(11):100322. doi: 10.1016/j.crmeth.2022.100322. eCollection 2022 Nov 21.

Abstract

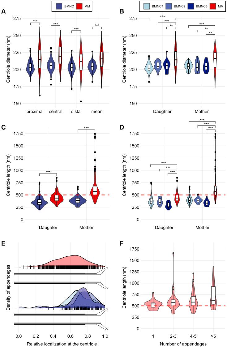
Electron microscopy is the gold standard to characterize centrosomal ultrastructure. However, production of significant morphometrical data is highly limited by acquisition time. We therefore developed a generalizable, semi-automated high-throughput electron tomography strategy to study centrosome aberrations in sparse patient-derived cancer cells at nanoscale. As proof of principle, we present electron tomography data on 455 centrioles of CD138 plasma cells from one patient with relapsed/refractory multiple myeloma and CD138 bone marrow mononuclear cells from three healthy donors as a control. Plasma cells from the myeloma patient displayed 122 over-elongated centrioles (48.8%). Particularly mother centrioles also harbored gross structural abnormalities, including fragmentation and disturbed microtubule cylinder formation, while control centrioles were phenotypically unremarkable. These data demonstrate the feasibility of our scalable high-throughput electron tomography strategy to study structural centrosome aberrations in primary tumor cells. Moreover, our electron tomography workflow and data provide a resource for the characterization of cell organelles beyond centrosomes.

摘要

电子显微镜是表征中心体超微结构的金标准。然而,由于采集时间的限制,大量形态计量数据的产生受到极大限制。因此,我们开发了一种可推广的、半自动的高通量电子断层扫描策略,以在纳米尺度上研究稀疏的患者来源癌细胞中的中心体畸变。作为原理验证,我们展示了来自一名复发性/难治性多发性骨髓瘤患者的 455 个中心体和三名健康供体的 CD138 骨髓单核细胞的电子断层扫描数据作为对照。骨髓瘤患者的浆细胞显示出 122 个过长的中心体(48.8%)。特别是母中心体也存在明显的结构异常,包括碎片化和微管柱形成紊乱,而对照中心体则表型正常。这些数据证明了我们可扩展的高通量电子断层扫描策略在研究原发性肿瘤细胞结构中心体畸变方面的可行性。此外,我们的电子断层扫描工作流程和数据为细胞细胞器的特征提供了资源,超越了中心体。

https://cdn.ncbi.nlm.nih.gov/pmc/blobs/ebce/9701608/1fd4b4e30cb7/fx1.jpg

文献AI研究员

20分钟写一篇综述,助力文献阅读效率提升50倍。

立即体验

用中文搜PubMed

大模型驱动的PubMed中文搜索引擎

马上搜索

文档翻译

学术文献翻译模型,支持多种主流文档格式。

立即体验