Suppr超能文献

基于纳米颗粒的 T 细胞成像可以预测实验性神经胶质瘤中过继性 T 细胞治疗的反应。

nanoparticle-based T cell imaging can predict therapy response towards adoptive T cell therapy in experimental glioma.

机构信息

Neuroradiology Department, University Hospital Heidelberg, Heidelberg, Germany.

Clinical Cooperation Unit Neuroimmunology and Brain Tumor Immunology, German Cancer Consortium (DKTK) within the German Cancer Research Center (DKFZ), Heidelberg, Germany.

出版信息

Theranostics. 2023 Sep 25;13(15):5170-5182. doi: 10.7150/thno.87248. eCollection 2023.

Abstract

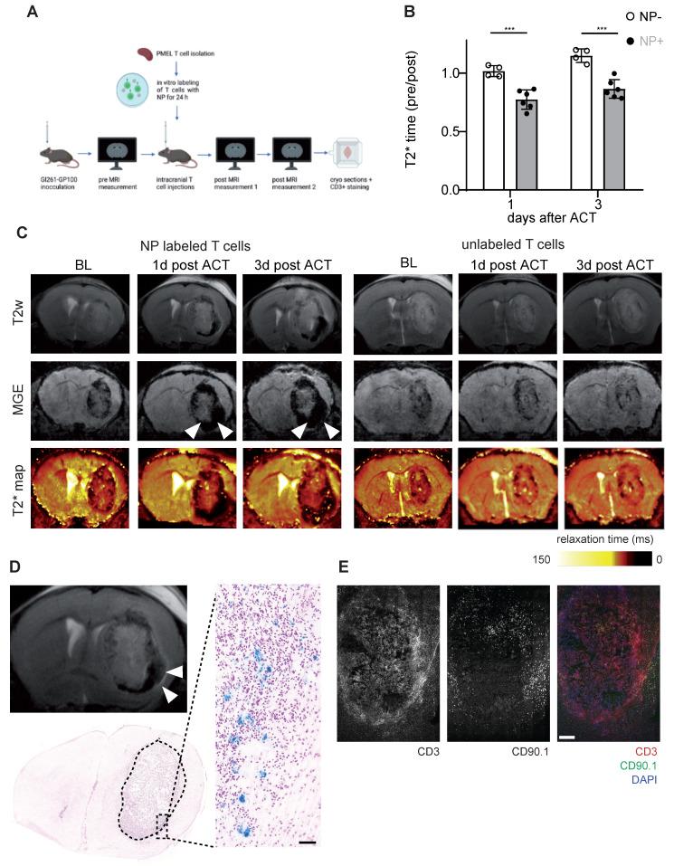
Intrinsic brain tumors, such as gliomas are largely resistant to immunotherapies including immune checkpoint blockade. Adoptive cell therapies (ACT) including chimeric antigen receptor (CAR) or T cell receptor (TCR)-transgenic T cell therapy targeting glioma-associated antigens are an emerging field in glioma immunotherapy. However, imaging techniques for non-invasive monitoring of adoptively transferred T cells homing to the glioma microenvironment are currently lacking. Ultrasmall iron oxide nanoparticles (NP) can be visualized non-invasively by magnetic resonance imaging (MRI) and dedicated MRI sequences such as * mapping. Here, we develop a protocol for efficient labeling of murine and human TCR-transgenic and CAR T cells with iron oxide NPs. We assess labeling efficiency and T cell functionality by flow cytometry and transmission electron microscopy (TEM). NP labeled T cells are visualized by MRI at 9.4 T after adoptive T cell transfer and correlated with 3D models of cleared brains obtained by light sheet microscopy (LSM). NP are incorporated into T cells in subcellular cytoplasmic vesicles with high labeling efficiency without interfering with T cell viability, proliferation and effector function as assessed by cytokine secretion and antigen-specific killing assays . We further demonstrate that adoptively transferred T cells can be longitudinally monitored intratumorally by high field MRI at 9.4 Tesla in a murine glioma model with high sensitivity. We find that T cell influx and homogenous spatial distribution of T cells within the TME as assessed by * imaging predicts tumor response to ACT whereas incomplete T cell coverage results in treatment resistance. This study showcases a rational for monitoring adoptive T cell therapies non-invasively by iron oxide NP in gliomas to track intratumoral T cell influx and ultimately predict treatment outcome.

摘要

内在脑肿瘤,如神经胶质瘤,对包括免疫检查点阻断在内的免疫疗法有很大的抵抗力。针对神经胶质瘤相关抗原的过继细胞疗法(ACT),包括嵌合抗原受体(CAR)或 T 细胞受体(TCR)转基因 T 细胞疗法,是神经胶质瘤免疫治疗的一个新兴领域。然而,目前缺乏用于非侵入性监测向神经胶质瘤微环境归巢的过继转移 T 细胞的成像技术。超顺磁性氧化铁纳米颗粒(NP)可通过磁共振成像(MRI)和专用 MRI 序列(如mapping)进行非侵入性可视化。在这里,我们开发了一种用氧化铁 NP 有效标记小鼠和人 TCR 转基因和 CAR T 细胞的方案。我们通过流式细胞术和透射电子显微镜(TEM)评估标记效率和 T 细胞功能。NP 标记的 T 细胞在接受过继 T 细胞转移后可通过 9.4 T 的 MRI 可视化,并与通过光片显微镜(LSM)获得的清除大脑的 3D 模型相关联。NP 以高标记效率整合到 T 细胞的亚细胞细胞质小泡中,而不会干扰 T 细胞活力、增殖和效应功能,如通过细胞因子分泌和抗原特异性杀伤测定评估的那样。我们进一步证明,在 9.4 Tesla 的高场 MRI 下,可以在小鼠神经胶质瘤模型中进行纵向肿瘤内监测,具有高灵敏度。我们发现,通过mapping 评估的 T 细胞流入和 TME 内 T 细胞的均匀空间分布可预测 ACT 的肿瘤反应,而不完全的 T 细胞覆盖导致治疗抵抗。这项研究展示了一种通过氧化铁 NP 非侵入性监测神经胶质瘤中过继 T 细胞疗法的合理性,以跟踪肿瘤内 T 细胞流入,并最终预测治疗结果。

https://cdn.ncbi.nlm.nih.gov/pmc/blobs/f482/10614679/0b882cd19d3b/thnov13p5170g001.jpg

文献AI研究员

20分钟写一篇综述,助力文献阅读效率提升50倍。

立即体验

用中文搜PubMed

大模型驱动的PubMed中文搜索引擎

马上搜索

文档翻译

学术文献翻译模型,支持多种主流文档格式。

立即体验