Suppr超能文献

铜绿假单胞菌通过增加对去极化呼吸上皮的黏附促进嗜麦芽寡养单胞菌的持久性。

Pseudomonas aeruginosa Promotes Persistence of Stenotrophomonas maltophilia via Increased Adherence to Depolarized Respiratory Epithelium.

机构信息

Division of Pulmonary, Allergy and Critical Care Medicine, University of Alabama at Birmingham, Birmingham, Alabama, USA.

Gregory Fleming James Center for Cystic Fibrosis Research, University of Alabama at Birmingham, Birmingham, Alabama, USA.

出版信息

Microbiol Spectr. 2023 Feb 14;11(1):e0384622. doi: 10.1128/spectrum.03846-22. Epub 2022 Dec 6.

Abstract

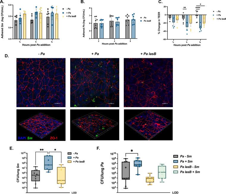
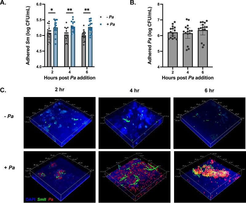
Stenotrophomonas maltophilia is an emerging opportunistic respiratory pathogen in people with cystic fibrosis (CF). S. maltophilia is frequently observed in polymicrobial infections, and we have previously shown that Pseudomonas aeruginosa promotes colonization and persistence of S. maltophilia in mouse respiratory infections. In this study, we used host and bacterial RNA sequencing to further understand the molecular underpinnings of this interaction. To evaluate S. maltophilia transcript profiles, we used a recently described method for selective capture of bacterial mRNA transcripts with strain-specific RNA probes. We found that factors associated with the type IV pilus, including the histidine kinase subunit of a chemotactic two-component signaling system (), had increased transcript levels during dual-species infection. Using immortalized CF respiratory epithelial cells, we found that infection with P. aeruginosa increases adherence of S. maltophilia, at least in part due to disruption of epithelial tight junctions. In contrast, an isogenic S. maltophilia mutant strain lacked cooperative adherence to CF epithelia and decreased bacterial burden in dual-species infections with P. aeruginosa. Similarly, P. aeruginosa lacking elastase () failed to promote S. maltophilia adherence or bacterial colonization and persistence . Based on these results, we propose that disruption of lung tissue integrity by P. aeruginosa facilitates adherence of S. maltophilia to the lung epithelia, likely in a type IV pilus-dependent manner. These data lend insight into S. maltophilia colonization and persistence in people in later stages of CF disease and may have implications for interactions with other bacterial opportunists. Despite advances in treatment options for people with CF, complications of bacterial infections remain the greatest driver of morbidity and mortality in this patient population. These infections often involve more than one bacterial pathogen, and our understanding of how interspecies interactions impact disease progression is lacking. Previous work in our lab found that two CF pathogens, Stenotrophomonas maltophilia and Pseudomonas aeruginosa, can work together in the lung to cause more severe infection. In the present study, we found that infection with P. aeruginosa promotes persistence of S. maltophilia by interfering with epithelial barrier integrity. Depolarization of the epithelial cell layer by P. aeruginosa-secreted elastase increased S. maltophilia adherence, likely in a type IV pilus-dependent manner. Ultimately, this work sheds light on the molecular mechanisms governing an important multispecies interaction seen in pulmonary diseases such as CF.

摘要

嗜麦芽寡养单胞菌是囊性纤维化(CF)患者中一种新兴的机会性呼吸道病原体。嗜麦芽寡养单胞菌常存在于多种微生物感染中,我们之前的研究表明铜绿假单胞菌促进了鼠呼吸道感染中嗜麦芽寡养单胞菌的定植和持续存在。在这项研究中,我们使用宿主和细菌 RNA 测序来进一步了解这种相互作用的分子基础。为了评估嗜麦芽寡养单胞菌的转录谱,我们使用了一种最近描述的方法,用具有菌株特异性的 RNA 探针选择性捕获细菌 mRNA 转录本。我们发现,与 IV 型菌毛相关的因素,包括趋化性双组分信号系统的组氨酸激酶亚基(),在双种感染期间转录水平增加。使用永生化 CF 呼吸道上皮细胞,我们发现铜绿假单胞菌感染增加了嗜麦芽寡养单胞菌的黏附,至少部分原因是破坏了上皮紧密连接。相比之下,一种同源的嗜麦芽寡养单胞菌 突变株缺乏与 CF 上皮细胞的协同黏附,并且在与铜绿假单胞菌的双种感染中减少了细菌负担。同样,缺乏弹性蛋白酶()的铜绿假单胞菌无法促进嗜麦芽寡养单胞菌的黏附或细菌定植和持续存在。基于这些结果,我们提出,铜绿假单胞菌破坏肺组织完整性有助于嗜麦芽寡养单胞菌黏附到肺上皮细胞,可能以 IV 型菌毛依赖的方式。这些数据为嗜麦芽寡养单胞菌在 CF 疾病后期患者中的定植和持续存在提供了深入了解,并且可能对与其他细菌机会主义者的相互作用产生影响。尽管 CF 患者的治疗选择取得了进展,但细菌感染的并发症仍然是该患者群体发病率和死亡率的最大驱动因素。这些感染通常涉及不止一种细菌病原体,而我们对种间相互作用如何影响疾病进展的理解还很缺乏。我们实验室之前的工作发现,CF 的两种病原体,嗜麦芽寡养单胞菌和铜绿假单胞菌,可以在肺部协同作用,导致更严重的感染。在本研究中,我们发现铜绿假单胞菌感染通过干扰上皮屏障完整性促进了嗜麦芽寡养单胞菌的持续存在。铜绿假单胞菌分泌的弹性蛋白酶使上皮细胞层去极化,增加了嗜麦芽寡养单胞菌的黏附,可能以 IV 型菌毛依赖的方式。最终,这项工作揭示了控制肺部疾病(如 CF)中重要多物种相互作用的分子机制。

https://cdn.ncbi.nlm.nih.gov/pmc/blobs/2e09/9927254/b91bccf1acaf/spectrum.03846-22-f001.jpg

文献AI研究员

20分钟写一篇综述,助力文献阅读效率提升50倍。

立即体验

用中文搜PubMed

大模型驱动的PubMed中文搜索引擎

马上搜索

文档翻译

学术文献翻译模型,支持多种主流文档格式。

立即体验