Suppr超能文献

铁死亡抑制剂 Ferrostatin-1 通过抑制铁死亡和细胞凋亡减轻噪声诱导的听力损失。

Treatment with the Ferroptosis Inhibitor Ferrostatin-1 Attenuates Noise-Induced Hearing Loss by Suppressing Ferroptosis and Apoptosis.

机构信息

Department of Otolaryngology Head and Neck Surgery, Tangdu Hospital, Air Force Medical University, Xi'an, China.

Department of Otorhinolaryngology-Head and Neck Surgery, Zhongnan Hospital of Wuhan University, Wuhan, China.

出版信息

Oxid Med Cell Longev. 2022 Dec 7;2022:3373828. doi: 10.1155/2022/3373828. eCollection 2022.

Abstract

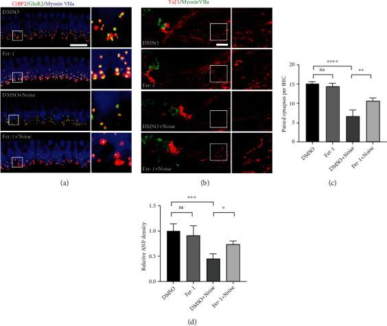
Hair cell death induced by excessive reactive oxygen species (ROS) has been identified as the major pathogenesis of noise-induced hearing loss (NIHL). Recent studies have demonstrated that cisplatin- and neomycin-induced ototoxicity can be alleviated by ferroptosis inhibitors. However, whether ferroptosis inhibitors have a protective effect against NIHL remains unknown. We investigated the protective effect of the ferroptosis inhibitor ferrostatin-1 (Fer-1) on NIHL in vivo in CBA/J mice and investigated the protective effect of Fer-1 on tert-butyl hydroperoxide (TBHP)-induced hair cell damage in vitro in cochlear explants and HEI-OC1 cells. We observed ROS overload and lipid peroxidation, which led to outer hair cell (OHC) apoptosis and ferroptosis, in the mouse cochlea after noise exposure. The expression level of apoptosis-inducing factor mitochondria-associated 2 (AIFM2) was substantially increased following elevation of the expression of its upstream protein P53 after noise exposure. The ferroptosis inhibitor Fer-1was demonstrated to enter the inner ear after the systemic administration. Administration of Fer-1 significantly alleviated noise-induced auditory threshold elevation and reduced the loss of OHCs, inner hair cell (IHC) ribbon synapses, and auditory nerve fibers (ANFs) caused by noise. Mechanistically, Fer-1 significantly reduced noise- and TBHP-induced lipid peroxidation and iron accumulation in hair cells, alleviating ferroptosis in cochlear cells consequently. Furthermore, Fer-1 treatment decreased the levels of TfR1, P53, and AIFM2. These results suggest that Fer-1 exerted its protective effects by scavenging of ROS and inhibition of TfR1-mediated ferroptosis and P53-AIFM2 signaling pathway-mediated apoptosis. Our findings suggest that Fer-1 is a promising drug for treating NIHL because of its ability to inhibit noise-induced hair cell apoptosis and ferroptosis, opening new avenues for the treatment of NIHL.

摘要

过量的活性氧(ROS)引起的毛细胞死亡已被确定为噪声性听力损失(NIHL)的主要发病机制。最近的研究表明,铁死亡抑制剂可减轻顺铂和新霉素诱导的耳毒性。然而,铁死亡抑制剂是否对 NIHL 具有保护作用尚不清楚。我们在 CBA/J 小鼠体内研究了铁死亡抑制剂 ferrostatin-1(Fer-1)对 NIHL 的保护作用,并在耳蜗外植体和 HEI-OC1 细胞中研究了 Fer-1 对 tert-butyl hydroperoxide(TBHP)诱导的毛细胞损伤的保护作用。我们观察到噪声暴露后小鼠耳蜗中 ROS 过载和脂质过氧化,导致外毛细胞(OHC)凋亡和铁死亡。噪声暴露后,凋亡诱导因子线粒体相关 2(AIFM2)的表达水平显著升高,其上游蛋白 P53 的表达也随之升高。铁死亡抑制剂 Fer-1 在全身给药后被证明可以进入内耳。Fer-1 的给药显著减轻了噪声引起的听觉阈值升高,并减少了 OHC、内毛细胞(IHC)带状突触和听觉神经纤维(ANFs)因噪声引起的损失。机制上,Fer-1 显著降低了噪声和 TBHP 诱导的毛细胞脂质过氧化和铁积累,从而减轻了耳蜗细胞的铁死亡。此外,Fer-1 处理降低了 TfR1、P53 和 AIFM2 的水平。这些结果表明,Fer-1 通过清除 ROS 和抑制 TfR1 介导的铁死亡和 P53-AIFM2 信号通路介导的细胞凋亡发挥其保护作用。我们的研究结果表明,Fer-1 是一种有前途的治疗 NIHL 的药物,因为它能够抑制噪声诱导的毛细胞凋亡和铁死亡,为治疗 NIHL 开辟了新的途径。

https://cdn.ncbi.nlm.nih.gov/pmc/blobs/550d/9750774/2f3a76a78cd4/OMCL2022-3373828.001.jpg

文献AI研究员

20分钟写一篇综述,助力文献阅读效率提升50倍。

立即体验

用中文搜PubMed

大模型驱动的PubMed中文搜索引擎

马上搜索

文档翻译

学术文献翻译模型,支持多种主流文档格式。

立即体验