Suppr超能文献

同时编辑 TCR、HLA-I/II 和 HLA-E 可增强通用 CAR-T 对同种异体排斥的抗性。

Simultaneous editing of TCR, HLA-I/II and HLA-E resulted in enhanced universal CAR-T resistance to allo-rejection.

机构信息

Key Laboratory for Biorheological Science and Technology of Ministry of Education, College of Bioengineering, Chongqing University, Chongqing, China.

Center for Precision Medicine of Cancer, Chongqing Key Laboratory of Translational Research for Cancer Metastasis and Individualized Treatment, Chongqing University Cancer Hospital, Chongqing, China.

出版信息

Front Immunol. 2022 Dec 2;13:1052717. doi: 10.3389/fimmu.2022.1052717. eCollection 2022.

Abstract

INTRODUCTION

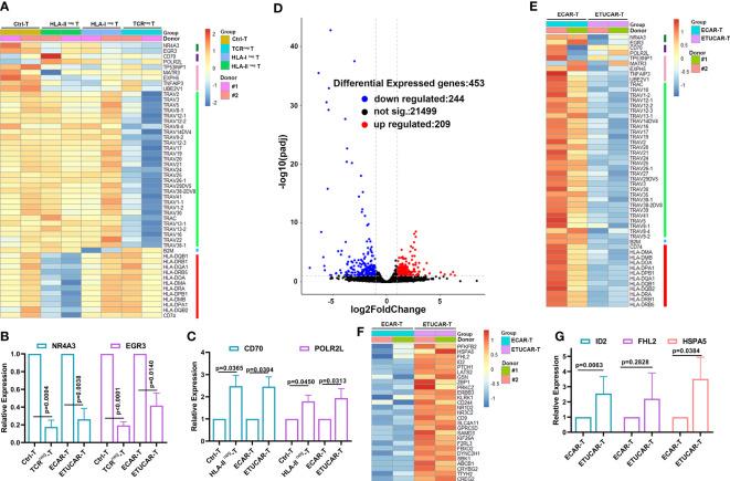
The major challenge for universal chimeric antigen receptor T cell (UCAR-T) therapy is the inability to persist for a long time in patients leading to inferior efficacy clinically. The objective of this study was to design a novel UCAR-T cell that could avoid the occurrence of allo-rejection and provide effective resistance to allogeneic Natural Killer (NK) cell rejection, together with the validation of its safety and efficacy and .

METHODS

We prepared T-cell receptor (TCR), Human leukocyte antigen (HLA)-I/II triple-edited (TUCAR-T) cells and evaluated the anti-tumor efficacy ex vivo and in vivo. We measured the resistance of exogenous HLA-E expressing TUCAR-T (ETUCAR-T) to NK rejection by using an enhanced NK. Furthermore, we established the safety and efficacy of this regimen by treating Nalm6 tumor-bearing mice with a repeated high-dose infusion of ETUCAR-T. Moreover, we analyzed the effects of individual gene deficiency CAR-T on treated mice and the changes in the transcriptional profiles of different gene-edited T cells RNA-Seq.

RESULTS

Data showed that HLA-II editing didn't impair the anti-tumor efficacy of TUCAR-T ex vivo and in vivo and we found for the first time that HLA-II deficiency could facilitate the persistence of CAR-T. Contrastively, as the most commonly eliminated target in UCAR-T, TCR deficiency was found to be a key disadvantageous factor for the shorter-term anti-tumor efficacy . Our study demonstrated ETUCAR-T could effectively resist allogeneic NK rejection and .

DISCUSSION

Our research provided a potential and effective strategy for promoting the persistence of UCAR-T cells in clinical application. And it reveals the potential key factors of the poor persistence of UCAR-T along with new insights for future development.

摘要

简介

通用嵌合抗原受体 T 细胞(UCAR-T)治疗的主要挑战是无法在患者体内长时间持续存在,导致临床疗效不佳。本研究的目的是设计一种新型的 UCAR-T 细胞,使其能够避免同种异体排斥反应,并提供对同种异体自然杀伤(NK)细胞排斥反应的有效抵抗,同时验证其安全性和有效性。

方法

我们制备了 T 细胞受体(TCR)、人类白细胞抗原(HLA)-I/II 三重编辑(TUCAR-T)细胞,并评估了其在体外和体内的抗肿瘤疗效。我们通过增强 NK 细胞来测量外源性表达 HLA-E 的 TUCAR-T(ETUCAR-T)对 NK 排斥反应的抵抗力。此外,我们通过对 Nalm6 荷瘤小鼠进行重复高剂量输注 ETUCAR-T 来建立该方案的安全性和有效性。此外,我们分析了个体基因缺失 CAR-T 对治疗小鼠的影响以及不同基因编辑 T 细胞的转录谱变化 RNA-Seq。

结果

数据表明 HLA-II 编辑不会损害 TUCAR-T 在体外和体内的抗肿瘤疗效,我们首次发现 HLA-II 缺乏可促进 CAR-T 的持续存在。相比之下,作为 UCAR-T 中最常被消除的靶标,TCR 缺失被发现是短期抗肿瘤疗效的关键不利因素。我们的研究表明 ETUCAR-T 可以有效地抵抗同种异体 NK 排斥反应。

讨论

我们的研究为促进 UCAR-T 细胞在临床应用中的持续存在提供了一种潜在且有效的策略。它揭示了 UCAR-T 细胞持续存在不良的潜在关键因素,并为未来的发展提供了新的见解。

https://cdn.ncbi.nlm.nih.gov/pmc/blobs/c261/9757162/c30e07c82b63/fimmu-13-1052717-g001.jpg

文献AI研究员

20分钟写一篇综述,助力文献阅读效率提升50倍。

立即体验

用中文搜PubMed

大模型驱动的PubMed中文搜索引擎

马上搜索

文档翻译

学术文献翻译模型,支持多种主流文档格式。

立即体验