Suppr超能文献

单细胞分析 T 细胞揭示了与 B 细胞急性淋巴细胞白血病双向预后相关的组织驻留记忆样 T 细胞亚群。

Single-cell profiling of T cells uncovers a tissue-resident memory-like T-cell subset associated with bidirectional prognosis for B-cell acute lymphoblastic leukemia.

机构信息

Department of Hematology, First Affiliated Hospital, Jinan University, Guangzhou, China.

Key Laboratory for Regenerative Medicine of Ministry of Education, Institute of Hematology, School of Medicine, Jinan University, Guangzhou, China.

出版信息

Front Immunol. 2022 Dec 2;13:957436. doi: 10.3389/fimmu.2022.957436. eCollection 2022.

Abstract

INTRODUCTION

The character and composition of leukemia-related T cells are closely related to the treatment response and prognosis for patients. Though B cell-acute lymphoblastic leukemia (B-ALL) patients have benefited from immune-based approaches, such as chimeric antigen receptor T cells therapy, some of them still end with poor prognosis, especially for adult patients. Therefore, deep understanding of the developmental relationship between T cell subtypes in relation to B-ALL patient prognosis is urgently needed.

METHODS

We analyzed the peripheral blood T cell single-cell RNA sequencing data of three B-ALL patients, using data from 11 healthy individuals as controls. In total, 16,143 and 53,701 T cells from B-ALL patients and healthy adults, respectively, were objectively analyzed for detailed delineation of 13 distinct T cell clusters. Cluster-specific genes were used as marker genes to annotate each T cell subtype.

RESULTS

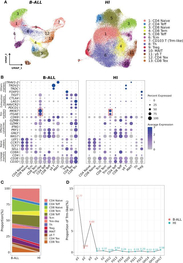
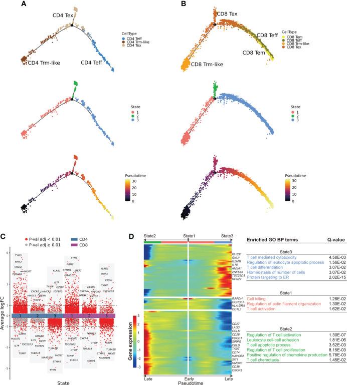
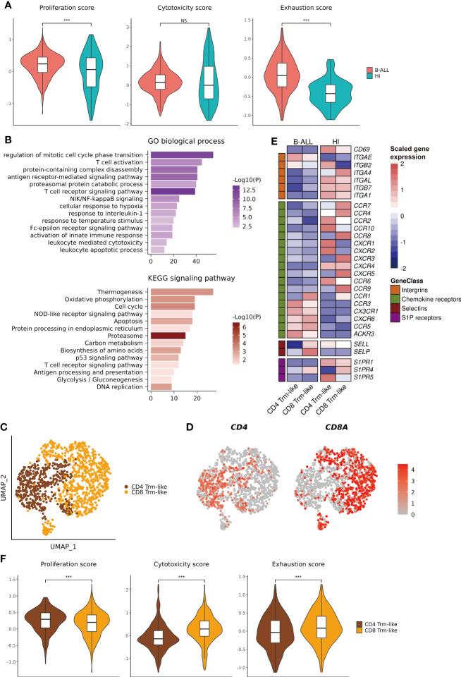
Unbiased analysis enabled the discovery of circulating CD103+ T cell (CD3+CD103+MKI67+), also defined as tissue-resident memory-like T (Trm-like) cell, populations were elevated in B-ALL patients, which expressed high level of cell proliferation and exhaustion related genes. In addition, cell fate trajectory analysis showed these Trm-like cells, which shared T-cell receptor (TCR) clonotypes with exhausted T (Tex) cells and effector T (Teff) cells, were supposed to transition into Teff cells; however, mainly transformed into Tex cells in leukemia environment. More importantly, Trm-like cells transformation into Teff cells and Tex cells potentially led to favorable or poor prognosis for B-ALL patients, respectively.

CONCLUSION

In sum, a circulating Trm-like cell subset with high level expression of cell proliferation and exhaustion related genes was elevated in B-ALL patients. The bidirectional developmental potential of these T cells into Teff or Tex is closely associated with favorable or poor prognosis, respectively. Together, our study provided a unique insight of alteration of leukemia related T cells, also showed a potential immunotherapy direction and prognosis assessment model for B-ALL patients.

摘要

简介

白血病相关 T 细胞的特征和组成与患者的治疗反应和预后密切相关。尽管 B 细胞急性淋巴细胞白血病(B-ALL)患者受益于免疫治疗方法,如嵌合抗原受体 T 细胞疗法,但其中一些患者的预后仍较差,尤其是成人患者。因此,深入了解 T 细胞亚群与 B-ALL 患者预后之间的发育关系是迫切需要的。

方法

我们分析了 3 名 B-ALL 患者的外周血 T 细胞单细胞 RNA 测序数据,以 11 名健康个体的数据作为对照。客观分析了 B-ALL 患者和健康成年人的 16143 个和 53701 个 T 细胞,以详细描绘 13 个不同的 T 细胞簇。簇特异性基因被用作标记基因来注释每个 T 细胞亚型。

结果

无偏分析发现,循环 CD103+T 细胞(CD3+CD103+MKI67+),也被定义为组织驻留记忆样 T(Trm-like)细胞,在 B-ALL 患者中升高,这些细胞表达高水平的细胞增殖和衰竭相关基因。此外,细胞命运轨迹分析表明,这些 Trm-like 细胞与耗竭 T(Tex)细胞和效应 T(Teff)细胞具有共同的 T 细胞受体(TCR)克隆型,应该向 Teff 细胞转化;然而,在白血病环境中主要转化为 Tex 细胞。更重要的是,Trm-like 细胞向 Teff 细胞和 Tex 细胞的转化分别可能导致 B-ALL 患者的有利或不利预后。

结论

总之,在 B-ALL 患者中升高了一个具有高水平细胞增殖和衰竭相关基因表达的循环 Trm-like 细胞亚群。这些 T 细胞向 Teff 或 Tex 的双向发育潜能与有利或不利的预后密切相关。综上所述,我们的研究提供了白血病相关 T 细胞变化的独特见解,也为 B-ALL 患者展示了潜在的免疫治疗方向和预后评估模型。

https://cdn.ncbi.nlm.nih.gov/pmc/blobs/13ff/9757161/7edd369869c3/fimmu-13-957436-g001.jpg

文献AI研究员

20分钟写一篇综述,助力文献阅读效率提升50倍。

立即体验

用中文搜PubMed

大模型驱动的PubMed中文搜索引擎

马上搜索

文档翻译

学术文献翻译模型,支持多种主流文档格式。

立即体验