Suppr超能文献

肠道微生物群调节小鼠急性肺损伤后肺纤维化的严重程度。

Gut microbiota modulates lung fibrosis severity following acute lung injury in mice.

机构信息

Division of Infectious Disease, Department of Medicine, Vanderbilt University School of Medicine, Nashville, TN, USA.

Department of Biological Sciences, Vanderbilt University, Nashville, TN, USA.

出版信息

Commun Biol. 2022 Dec 22;5(1):1401. doi: 10.1038/s42003-022-04357-x.

Abstract

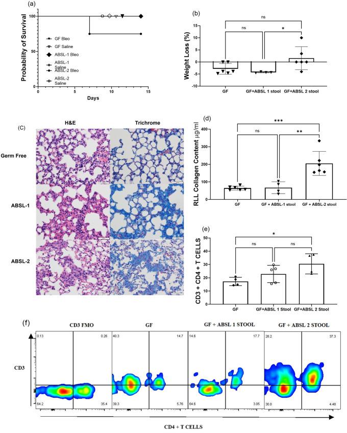
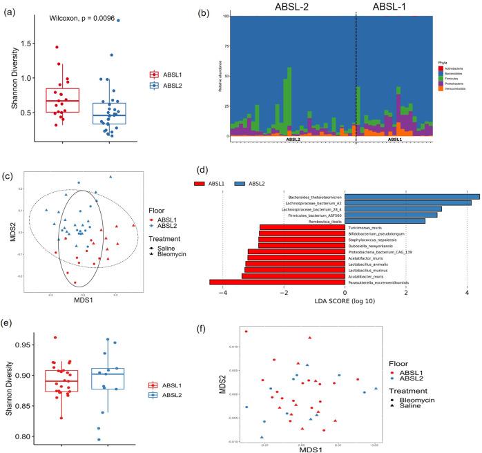
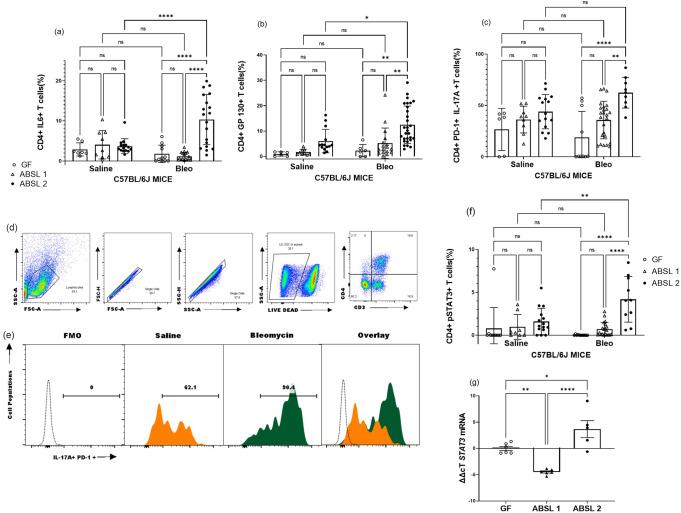
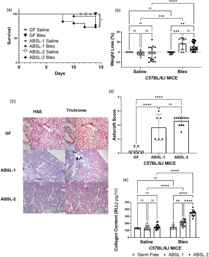
Independent studies demonstrate the significance of gut microbiota on the pathogenesis of chronic lung diseases; yet little is known regarding the role of the gut microbiota in lung fibrosis progression. Here we show, using the bleomycin murine model to quantify lung fibrosis in C57BL/6 J mice housed in germ-free, animal biosafety level 1 (ABSL-1), or animal biosafety level 2 (ABSL-2) environments, that germ-free mice are protected from lung fibrosis, while ABSL-1 and ABSL-2 mice develop mild and severe lung fibrosis, respectively. Metagenomic analysis reveals no notable distinctions between ABSL-1 and ABSL-2 lung microbiota, whereas greater microbial diversity, with increased Bifidobacterium and Lactobacilli, is present in ABSL-1 compared to ABSL-2 gut microbiota. Flow cytometric analysis reveals enhanced IL-6/STAT3/IL-17A signaling in pulmonary CD4 + T cells of ABSL-2 mice. Fecal transplantation of ABSL-2 stool into germ-free mice recapitulated more severe fibrosis than transplantation of ABSL-1 stool. Lactobacilli supernatant reduces collagen 1 A production in IL-17A- and TGFβ1-stimulated human lung fibroblasts. These findings support a functional role of the gut microbiota in augmenting lung fibrosis severity.

摘要

独立研究表明肠道微生物群在慢性肺部疾病发病机制中的重要性;然而,对于肠道微生物群在肺纤维化进展中的作用知之甚少。在这里,我们使用博来霉素小鼠模型来量化无菌、动物生物安全一级(ABSL-1)或动物生物安全二级(ABSL-2)环境中 C57BL/6J 小鼠的肺纤维化,结果表明无菌小鼠免受肺纤维化的影响,而 ABSL-1 和 ABSL-2 小鼠分别发展出轻度和重度肺纤维化。宏基因组分析显示 ABSL-1 和 ABSL-2 肺部微生物群之间没有明显区别,而与 ABSL-2 相比,ABSL-1 中的微生物多样性更大,双歧杆菌和乳酸杆菌增加。流式细胞术分析显示 ABSL-2 小鼠肺 CD4+T 细胞中 IL-6/STAT3/IL-17A 信号增强。将 ABSL-2 粪便移植到无菌小鼠中可再现比 ABSL-1 粪便移植更严重的纤维化。乳杆菌上清液可减少 IL-17A 和 TGFβ1 刺激的人肺成纤维细胞中胶原 1A 的产生。这些发现支持肠道微生物群在增强肺纤维化严重程度方面的功能作用。

https://cdn.ncbi.nlm.nih.gov/pmc/blobs/29c0/9772329/f1cb53b074fc/42003_2022_4357_Fig1_HTML.jpg

文献AI研究员

20分钟写一篇综述,助力文献阅读效率提升50倍。

立即体验

用中文搜PubMed

大模型驱动的PubMed中文搜索引擎

马上搜索

文档翻译

学术文献翻译模型,支持多种主流文档格式。

立即体验