Suppr超能文献

衰老图谱揭示了一种衰老样炎症微环境,削弱了肌肉再生。

Senescence atlas reveals an aged-like inflamed niche that blunts muscle regeneration.

机构信息

Department of Medicine and Life Sciences, Pompeu Fabra University, Barcelona, Spain.

CIBERNED, Barcelona, Spain.

出版信息

Nature. 2023 Jan;613(7942):169-178. doi: 10.1038/s41586-022-05535-x. Epub 2022 Dec 21.

Abstract

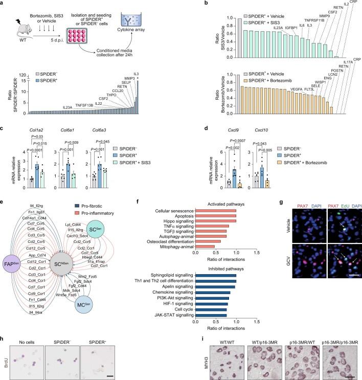
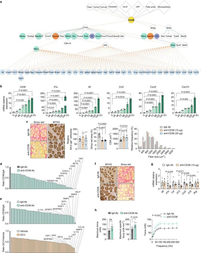
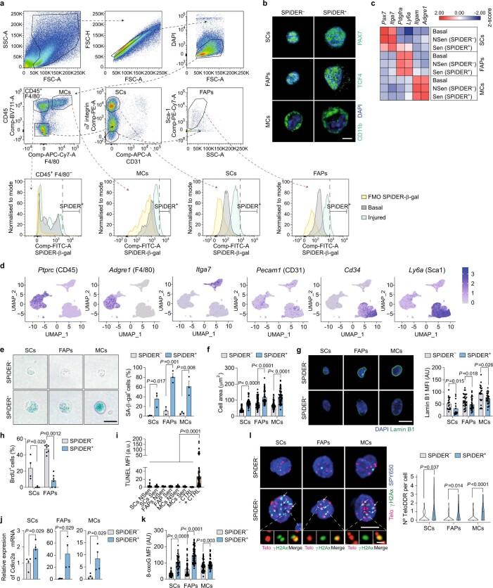
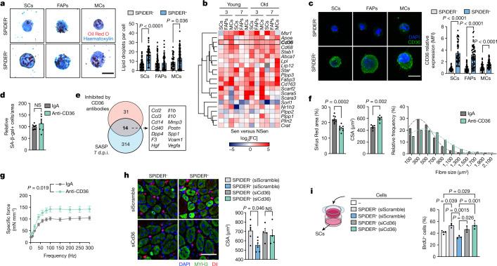
Tissue regeneration requires coordination between resident stem cells and local niche cells. Here we identify that senescent cells are integral components of the skeletal muscle regenerative niche that repress regeneration at all stages of life. The technical limitation of senescent-cell scarcity was overcome by combining single-cell transcriptomics and a senescent-cell enrichment sorting protocol. We identified and isolated different senescent cell types from damaged muscles of young and old mice. Deeper transcriptome, chromatin and pathway analyses revealed conservation of cell identity traits as well as two universal senescence hallmarks (inflammation and fibrosis) across cell type, regeneration time and ageing. Senescent cells create an aged-like inflamed niche that mirrors inflammation associated with ageing (inflammageing) and arrests stem cell proliferation and regeneration. Reducing the burden of senescent cells, or reducing their inflammatory secretome through CD36 neutralization, accelerates regeneration in young and old mice. By contrast, transplantation of senescent cells delays regeneration. Our results provide a technique for isolating in vivo senescent cells, define a senescence blueprint for muscle, and uncover unproductive functional interactions between senescent cells and stem cells in regenerative niches that can be overcome. As senescent cells also accumulate in human muscles, our findings open potential paths for improving muscle repair throughout life.

摘要

组织再生需要驻留干细胞和局部生态位细胞之间的协调。在这里,我们发现衰老细胞是骨骼肌再生生态位的组成部分,在生命的各个阶段都抑制再生。通过单细胞转录组学和衰老细胞富集分选方案的结合,克服了衰老细胞稀缺的技术限制。我们从年轻和老年小鼠受损肌肉中鉴定和分离了不同的衰老细胞类型。更深入的转录组、染色质和途径分析揭示了细胞身份特征的保守性,以及两种普遍的衰老特征(炎症和纤维化)在细胞类型、再生时间和衰老中的一致性。衰老细胞会产生一种类似于衰老的炎症生态位,反映与衰老相关的炎症(炎症衰老),并阻止干细胞的增殖和再生。通过减少衰老细胞的负担,或通过中和 CD36 来减少其炎症分泌,可加速年轻和老年小鼠的再生。相比之下,移植衰老细胞会延迟再生。我们的研究结果提供了一种分离体内衰老细胞的技术,为肌肉定义了衰老蓝图,并揭示了再生生态位中衰老细胞与干细胞之间无益的功能相互作用,这些作用是可以克服的。由于衰老细胞也在人类肌肉中积累,我们的发现为改善终生的肌肉修复开辟了潜在途径。

https://cdn.ncbi.nlm.nih.gov/pmc/blobs/9a9d/9812788/fd7c45e0dff7/41586_2022_5535_Fig1_HTML.jpg

文献AI研究员

20分钟写一篇综述,助力文献阅读效率提升50倍。

立即体验

用中文搜PubMed

大模型驱动的PubMed中文搜索引擎

马上搜索

文档翻译

学术文献翻译模型,支持多种主流文档格式。

立即体验