Suppr超能文献

肠隐窝在出生后发育过程中的形态动力学变化影响 ApcMin/+ 小鼠辐射诱导肠肿瘤发生的年龄依赖性易感性:辐射致癌的可能机制。

Morphology dynamics in intestinal crypt during postnatal development affect age-dependent susceptibility to radiation-induced intestinal tumorigenesis in ApcMin/+ mice: possible mechanisms of radiation tumorigenesis.

机构信息

Department of Experimental Oncology, Research Institute for Radiation Biology and Medicine, Hiroshima University, 1-2-3 Kasumi, Minami-ku, Hiroshima 734-8551, Japan.

Department of Environmental Health, National Institute of Public Health, Saitama 351-0197, Japan.

出版信息

Carcinogenesis. 2023 May 15;44(1):105-118. doi: 10.1093/carcin/bgac100.

Abstract

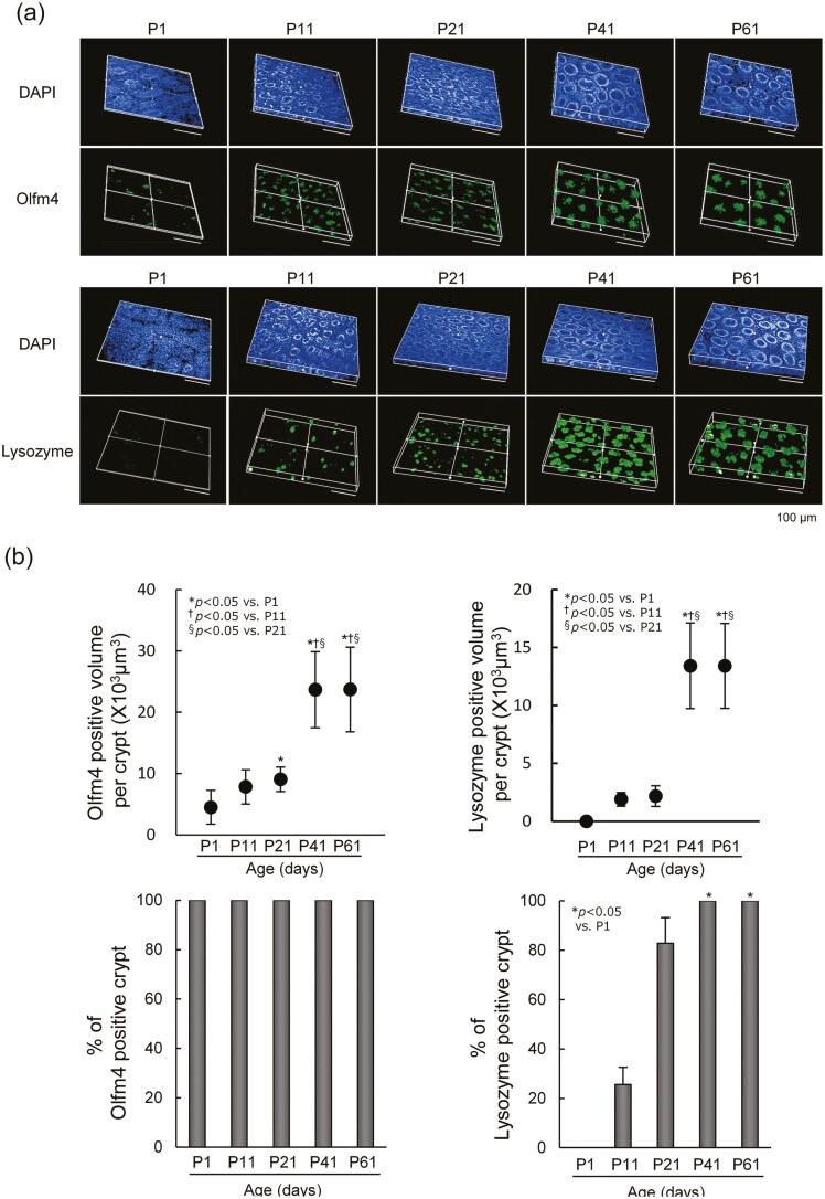
Age at exposure is a major modifier of radiation-induced carcinogenesis. We used mouse models to elucidate the mechanism underlying age-related susceptibility to radiation-induced tumorigenesis. Radiation exposure in infants was effective at inducing tumors in B6/B6-Chr18MSM-F1 ApcMin/+ mice. Loss of heterozygosity analysis revealed that interstitial deletion may be considered a radiation signature in this model and tumor number containing a deletion correlated with the susceptibility to radiation-induced tumorigenesis as a function of age. Furthermore, in Lgr5-eGFP-ires-CreERT2; Apcflox/flox mice, deletions of both floxed Apc alleles in Lgr5-positive stem cells in infants resulted in the formation of more tumors than in adults. These results suggest that tumorigenicity of Apc-deficient stem cells varies with age and is higher in infant mice. Three-dimensional immunostaining analyses indicated that the crypt architecture in the intestine of infants was immature and different from that in adults concerning crypt size and the number of stem cells and Paneth cells per crypt. Interestingly, the frequency of crypt fission correlated with the susceptibility to radiation-induced tumorigenesis as a function of age. During crypt fission, the percentage of crypts with lysozyme-positive mature Paneth cells was lower in infants than that in adults, whereas no difference in the behavior of stem cells or Paneth cells was observed regardless of age. These data suggest that morphological dynamics in intestinal crypts affect age-dependent susceptibility to radiation-induced tumorigenesis; oncogenic mutations in infant stem cells resulting from radiation exposure may acquire an increased proliferative potential for tumor induction compared with that in adults.

摘要

暴露年龄是辐射诱导致癌作用的主要修饰因子。我们使用小鼠模型来阐明与年龄相关的辐射致癌易感性的机制。对婴儿进行辐射暴露可有效诱导 B6/B6-Chr18MSM-F1 ApcMin/+ 小鼠发生肿瘤。杂合性缺失分析表明,在该模型中,间质缺失可被视为辐射特征,并且包含缺失的肿瘤数量与作为年龄函数的辐射诱导肿瘤发生的易感性相关。此外,在 Lgr5-eGFP-ires-CreERT2; Apcflox/flox 小鼠中,婴儿期 Lgr5 阳性干细胞中两个 floxed Apc 等位基因的缺失导致形成的肿瘤比成年小鼠更多。这些结果表明,Apc 缺陷干细胞的致瘤性随年龄而变化,在幼鼠中更高。三维免疫染色分析表明,与成年小鼠相比,婴儿肠道的隐窝结构在隐窝大小以及每个隐窝中的干细胞和 Paneth 细胞数量方面不成熟且不同。有趣的是,隐窝分裂的频率与作为年龄函数的辐射诱导肿瘤发生的易感性相关。在隐窝分裂过程中,婴儿期具有溶菌酶阳性成熟 Paneth 细胞的隐窝百分比低于成年期,而无论年龄如何,均未观察到干细胞或 Paneth 细胞行为的差异。这些数据表明,肠道隐窝中的形态动力学会影响辐射诱导肿瘤发生的年龄依赖性易感性;与成年小鼠相比,来自辐射暴露的婴儿干细胞中的致癌突变可能获得了增加的肿瘤诱导增殖潜力。

https://cdn.ncbi.nlm.nih.gov/pmc/blobs/61d3/10183640/7fe31d9c887c/bgac100_fig7.jpg

文献AI研究员

20分钟写一篇综述,助力文献阅读效率提升50倍。

立即体验

用中文搜PubMed

大模型驱动的PubMed中文搜索引擎

马上搜索

文档翻译

学术文献翻译模型,支持多种主流文档格式。

立即体验