Suppr超能文献

潜伏的爱泼斯坦-巴尔病毒基因赋予的T细胞介导的免疫监视通过NKG2D-NKG2DL相互作用抑制广泛的肿瘤形成。

T cell-mediated immune surveillance conferred by latent Epstein-Barr virus genes suppresses a broad spectrum of tumor formation through NKG2D-NKG2DL interactions.

作者信息

Jin Yuqi, Guo Yun, Kawano Yohei, Sasatani Megumi, Ohki Shun, Yamane Keita, Ota Yusei, Tamura Yumi, Sotomaru Yusuke, Baba Yoshihiro, Yasuda Tomoharu

机构信息

Department of Immunology, Graduate School of Biomedical and Health Sciences, Hiroshima University, Hiroshima, Japan.

Department of Experimental Oncology, Research Institute for Radiation Biology and Medicine, Hiroshima University, Hiroshima, Japan.

出版信息

Front Immunol. 2025 Jun 4;16:1597731. doi: 10.3389/fimmu.2025.1597731. eCollection 2025.

Abstract

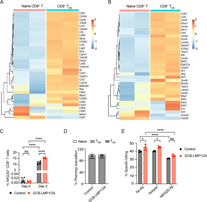
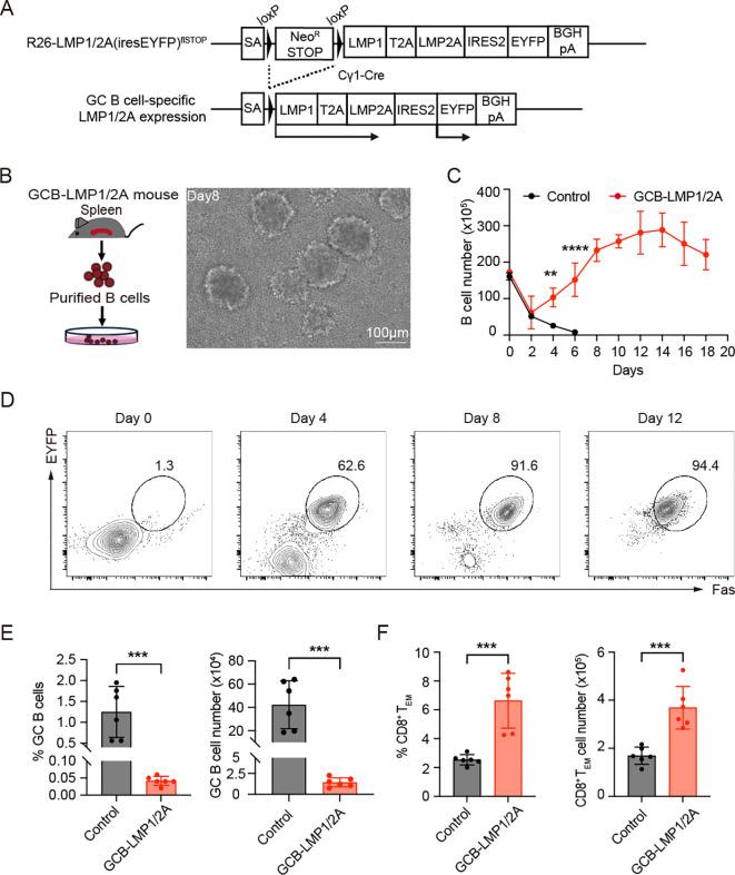
Epstein-Barr virus (EBV)-infected B cells effectively induce T cell-mediated immune surveillance that suppresses the proliferation of EBV B cells and development of lymphomas. However, it remains unclear whether EBV-specific T cells are involved in the surveillance of EBV-negative general tumors. To address this issue, we induced immune surveillance by expressing key EBV antigens, LMP1 and LMP2A, in germinal center B cells and investigated the formation of non-B cell tumors. LMP1/2A mice showed a significantly reduced incidence of radiation-induced T-cell acute lymphoblastic leukemia/lymphoma (T-ALL) even in the absence of LMP antigens in tumor cells and an extended life-span compared to control mice. LMP1/2A mice showed significantly higher numbers of activated memory T cells in both CD4 and CD8 αβT cell fractions compared to controls, suggesting their role in the elimination of tumor cells. Despite nearly absent MHC class I expression, tumor cells were effectively killed by CD8 T cells activated upon LMP1/2A-expressing B cells. Transcriptome analysis identified upregulation of the NKG2D-NKG2DL pathway, emphasizing the capacity of LMP1/2A-induced T cells in the recognition of common tumor specific antigens. Moreover, not only T-cell tumors, but also intestinal tumors caused by Apc mutation were significantly suppressed by the LMP1/2A-induced immune surveillance. These results suggest that LMP1/2A-expression associated with EBV infection contributes to pan-tumor surveillance, implicating a beneficial aspect of EBV infection in humans and providing important insights into cancer prevention.

摘要

爱泼斯坦-巴尔病毒(EBV)感染的B细胞能有效诱导T细胞介导的免疫监视,抑制EBV感染的B细胞增殖和淋巴瘤的发展。然而,尚不清楚EBV特异性T细胞是否参与对EBV阴性的普通肿瘤的监视。为了解决这个问题,我们通过在生发中心B细胞中表达关键的EBV抗原LMP1和LMP2A来诱导免疫监视,并研究非B细胞肿瘤的形成。LMP1/2A小鼠即使在肿瘤细胞中不存在LMP抗原的情况下,辐射诱导的T细胞急性淋巴细胞白血病/淋巴瘤(T-ALL)的发病率也显著降低,并且与对照小鼠相比寿命延长。与对照相比,LMP1/2A小鼠在CD4和CD8αβT细胞亚群中活化记忆T细胞的数量显著更高,表明它们在消除肿瘤细胞中发挥作用。尽管肿瘤细胞几乎不表达MHC I类分子,但它们能被LMP1/2A表达的B细胞激活的CD8 T细胞有效杀伤。转录组分析确定了NKG2D-NKG2DL途径上调,强调了LMP1/2A诱导的T细胞识别常见肿瘤特异性抗原的能力。此外,不仅T细胞肿瘤,而且由Apc突变引起的肠道肿瘤也被LMP1/2A诱导的免疫监视显著抑制。这些结果表明,与EBV感染相关的LMP1/2A表达有助于泛肿瘤监视,提示EBV感染在人类中的有益方面,并为癌症预防提供重要见解。

https://cdn.ncbi.nlm.nih.gov/pmc/blobs/d708/12174148/50467afa003f/fimmu-16-1597731-g001.jpg

文献AI研究员

20分钟写一篇综述,助力文献阅读效率提升50倍。

立即体验

用中文搜PubMed

大模型驱动的PubMed中文搜索引擎

马上搜索

文档翻译

学术文献翻译模型,支持多种主流文档格式。

立即体验