Suppr超能文献

爱泼斯坦-巴尔病毒潜伏膜蛋白1破坏肌苷酸脱氢酶途径以驱动B细胞肿瘤代谢。

Epstein-Barr virus latent membrane protein 1 subverts IMPDH pathways to drive B-cell oncometabolism.

作者信息

Burton Eric M, Maestri Davide, White Shaowen, Liang Jin-Hua, Mitra Bidisha, Asara John M, Gewurz Benjamin E

机构信息

Division of Infectious Diseases, Department of Medicine, Brigham and Women's Hospital, Boston, Massachusetts, United States of America.

Center for Integrated Solutions for Infectious Diseases, Broad Institute of Harvard and MIT, Cambridge, Massachusetts, United States of America.

出版信息

PLoS Pathog. 2025 May 14;21(5):e1013092. doi: 10.1371/journal.ppat.1013092. eCollection 2025 May.

Abstract

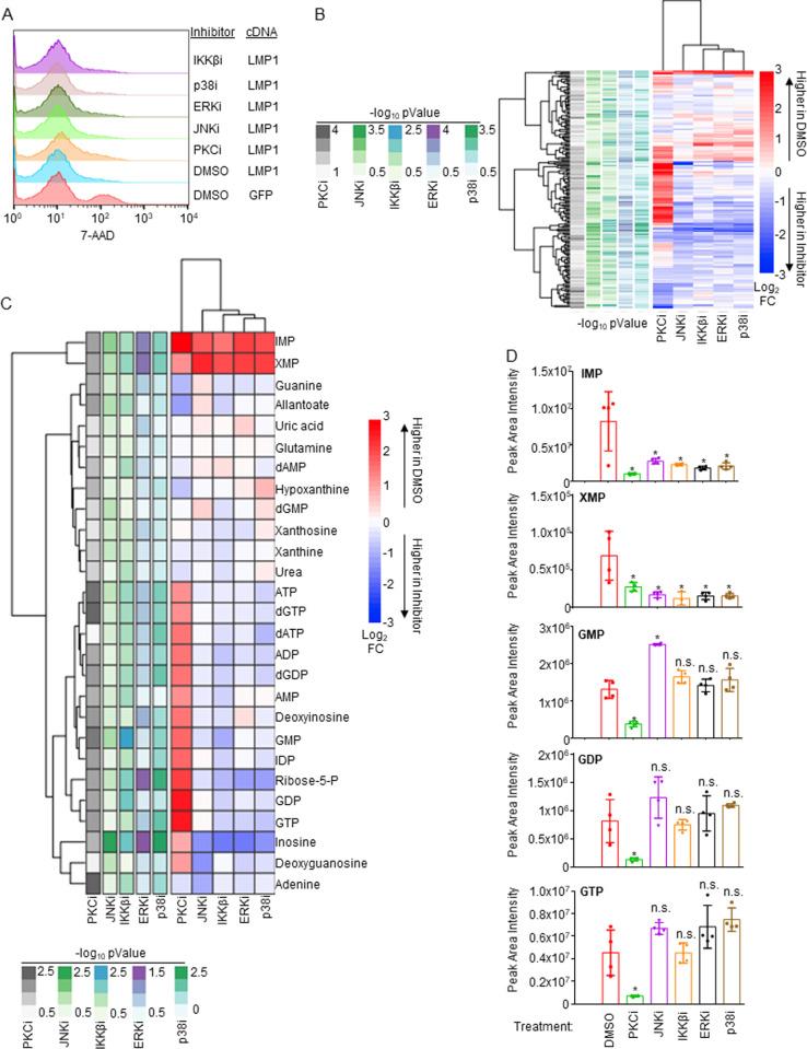
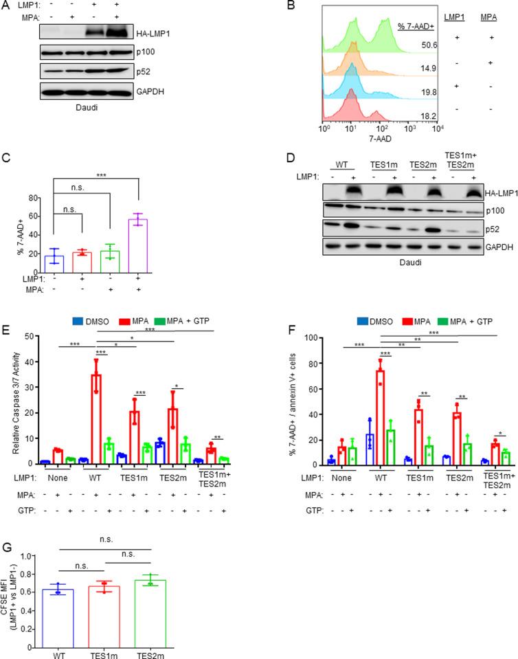
Epstein-Barr virus (EBV) is associated with multiple types of cancers, many of which express the viral oncoprotein Latent Membrane Protein 1 (LMP1). LMP1 contributes to both epithelial and B-cell transformation. Although metabolism reprogramming is a cancer hallmark, much remains to be learned about how LMP1 alters lymphocyte oncometabolism. To gain insights into key B-cell metabolic pathways subverted by LMP1, we performed systematic metabolomic analyses on B cells with conditional LMP1 expression. This approach highlighted that LMP highly induces de novo purine biosynthesis, with xanthosine-5-P (XMP) as one of the most highly LMP1-upregulated metabolites. Consequently, IMPDH inhibition by mycophenolic acid (MPA) triggered death of LMP1-expressing EBV-transformed lymphoblastoid cell lines (LCL), a key model for EBV-driven immunoblastic lymphomas. Whereas MPA instead caused growth arrest of Burkitt lymphoma cells with the EBV latency I program, conditional LMP1 expression triggered their death, and this phenotype was rescuable by guanosine triphosphate (GTP) supplementation, implicating LMP1 as a key driver of B-cell GTP biosynthesis. Although both IMPDH isozymes are expressed in LCLs, only IMPDH2 was critical for LCL survival, whereas both contributed to proliferation of Burkitt cells with the EBV latency I program. Both LMP1 C-terminal cytoplasmic tail domains critical for primary human B-cell transformation were important for XMP production, and each contributed to LMP1-driven Burkitt cell sensitivity to MPA. Metabolomic analyses further highlighted roles of NF-kB, mitogen activated kinase, and protein kinase C downstream of LMP1 in support of XMP abundance. Of these, only protein kinase C activity was important for supporting GTP levels in LMP1 expressing Burkitt cells. MPA also de-repressed EBV lytic antigens, including LMP1 itself in latency I Burkitt cells, highlighting crosstalk between the purine biosynthesis pathway and the EBV epigenome. These results suggest novel oncometabolism-based therapeutic approaches to LMP1-driven lymphomas.

摘要

爱泼斯坦-巴尔病毒(EBV)与多种类型的癌症相关,其中许多癌症表达病毒癌蛋白潜伏膜蛋白1(LMP1)。LMP1有助于上皮细胞和B细胞的转化。尽管代谢重编程是癌症的一个标志,但关于LMP1如何改变淋巴细胞肿瘤代谢仍有许多有待了解之处。为了深入了解被LMP1颠覆的关键B细胞代谢途径,我们对有条件表达LMP1的B细胞进行了系统的代谢组学分析。这种方法突出表明,LMP高度诱导嘌呤从头生物合成,5'-磷酸黄苷(XMP)是LMP1上调程度最高的代谢物之一。因此,霉酚酸(MPA)对肌苷-5'-单磷酸脱氢酶(IMPDH)的抑制引发了表达LMP1的EBV转化淋巴母细胞系(LCL)的死亡,LCL是EBV驱动的免疫母细胞淋巴瘤的关键模型。而MPA反而导致具有EBV潜伏I程序的伯基特淋巴瘤细胞生长停滞,有条件的LMP1表达则引发其死亡,并且这种表型可通过补充鸟苷三磷酸(GTP)来挽救,这表明LMP1是B细胞GTP生物合成的关键驱动因素。尽管两种IMPDH同工酶都在LCL中表达,但只有IMPDH2对LCL存活至关重要,而两者都对具有EBV潜伏I程序的伯基特细胞的增殖有贡献。对原代人B细胞转化至关重要的LMP1 C末端细胞质尾结构域对XMP产生都很重要,并且各自都导致LMP1驱动的伯基特细胞对MPA敏感。代谢组学分析进一步突出了LMP1下游的核因子-κB、丝裂原活化激酶和蛋白激酶C在支持XMP丰度方面的作用。其中,只有蛋白激酶C活性对维持表达LMP1的伯基特细胞中的GTP水平很重要。MPA还解除了对EBV裂解抗原的抑制,包括潜伏I期伯基特细胞中的LMP1本身,这突出了嘌呤生物合成途径与EBV表观基因组之间的相互作用。这些结果提示了针对LMP1驱动的淋巴瘤的基于肿瘤代谢的新型治疗方法。

https://cdn.ncbi.nlm.nih.gov/pmc/blobs/3d5e/12169587/c80caedd0a8f/ppat.1013092.g001.jpg

文献AI研究员

20分钟写一篇综述,助力文献阅读效率提升50倍。

立即体验

用中文搜PubMed

大模型驱动的PubMed中文搜索引擎

马上搜索

文档翻译

学术文献翻译模型,支持多种主流文档格式。

立即体验