Suppr超能文献

逐步失活延伸 Myc 网络后多个重叠功能的破坏。

Disruption of Multiple Overlapping Functions Following Stepwise Inactivation of the Extended Myc Network.

机构信息

Division of Hematology/Oncology, UPMC Children's Hospital of Pittsburgh, Pittsburgh, PA 15224, USA.

Division of Nephrology, UPMC Children's Hospital of Pittsburgh, Pittsburgh, PA 15224, USA.

出版信息

Cells. 2022 Dec 16;11(24):4087. doi: 10.3390/cells11244087.

Abstract

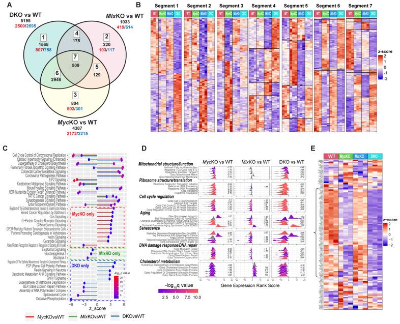
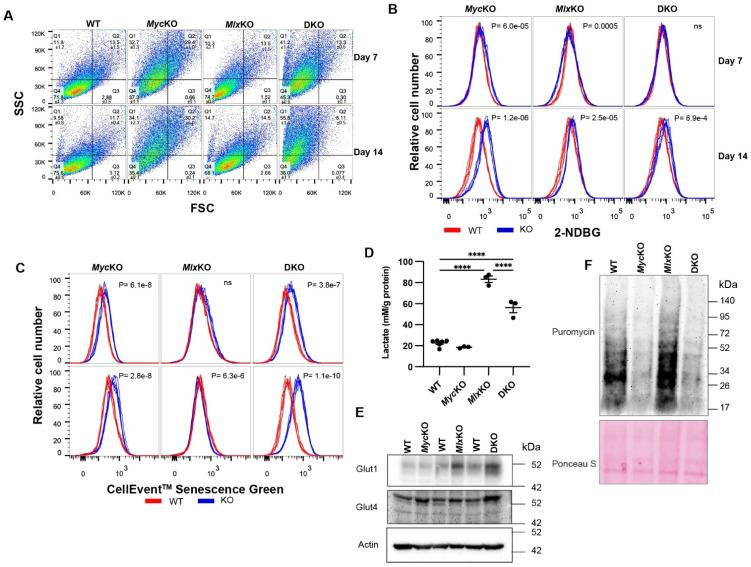
Myc, a member of the "Myc Network" of bHLH-ZIP transcription factors, supervises proliferation, metabolism, and translation. It also engages in crosstalk with the related "Mlx Network" to co-regulate overlapping genes and functions. We investigated the consequences of stepwise conditional inactivation of Myc and Mlx in primary and SV40 T-antigen-immortalized murine embryonic fibroblasts (MEFs). -knockout (KO) and × "double KO" (DKO)-but not KO-primary MEFs showed rapid growth arrest and displayed features of accelerated aging and senescence. However, DKO MEFs soon resumed proliferating, indicating that durable growth arrest requires an intact Mlx network. All three KO MEF groups deregulated multiple genes and functions pertaining to aging, senescence, and DNA damage recognition/repair. Immortalized KO MEFs proliferated in Myc's absence while demonstrating variable degrees of widespread genomic instability and sensitivity to genotoxic agents. Finally, compared to primary KO MEFs, DKO MEFs selectively downregulated numerous gene sets associated with the p53 and retinoblastoma (Rb) pathways and G/M arrest. Thus, the reversal of primary KO MEF growth arrest by either Mlx loss or SV40 T-antigen immortalization appears to involve inactivation of the p53 and/or Rb pathways.

摘要

Myc 是“bHLH-ZIP 转录因子 Myc 网络”的成员,它负责监管细胞增殖、代谢和翻译。Myc 还与相关的“Mlx 网络”发生串扰,共同调控重叠基因和功能。我们研究了逐步条件性敲除 Myc 和 Mlx 在原代和 SV40 T 抗原永生化小鼠胚胎成纤维细胞(MEFs)中的后果。Myc 和 Mlx 双敲除(DKO)而非单敲除(KO)原代 MEFs 表现出快速生长停滞,并表现出加速衰老和衰老的特征。然而,DKO MEFs 很快恢复增殖,这表明持久的生长停滞需要完整的 Mlx 网络。所有三个 KO MEF 组都出现与衰老、衰老和 DNA 损伤识别/修复相关的多个基因和功能失调。在 Myc 缺失的情况下,永生化 KO MEFs 仍能增殖,同时表现出不同程度的广泛基因组不稳定性和对遗传毒性药物的敏感性。最后,与原代 KO MEFs 相比,DKO MEFs 选择性地下调了与 p53 和视网膜母细胞瘤(Rb)通路和 G1/M 期阻滞相关的许多基因集。因此,通过 Mlx 缺失或 SV40 T 抗原永生化逆转原代 KO MEF 的生长停滞似乎涉及 p53 和/或 Rb 通路的失活。

https://cdn.ncbi.nlm.nih.gov/pmc/blobs/300c/9777503/792fa5ebd93e/cells-11-04087-g001.jpg

文献AI研究员

20分钟写一篇综述,助力文献阅读效率提升50倍。

立即体验

用中文搜PubMed

大模型驱动的PubMed中文搜索引擎

马上搜索

文档翻译

学术文献翻译模型,支持多种主流文档格式。

立即体验