Suppr超能文献

全身性敲除 Myc 样 Mlx 转录因子网络可加速衰老并增加终生癌症发生率。

Body-Wide Inactivation of the Myc-Like Mlx Transcription Factor Network Accelerates Aging and Increases the Lifetime Cancer Incidence.

机构信息

Division of Hematology/Oncology, UPMC Children's Hospital of Pittsburgh, Pittsburgh, PA, 15201, USA.

Division of Medical Genetics, UPMC Children's Hospital of Pittsburgh, Pittsburgh, PA, 15201, USA.

出版信息

Adv Sci (Weinh). 2024 Sep;11(34):e2401593. doi: 10.1002/advs.202401593. Epub 2024 Jul 8.

Abstract

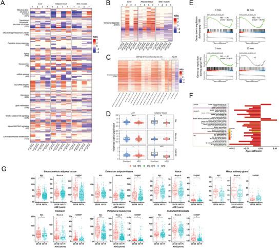
The "Mlx" and "Myc" transcription factor networks cross-communicate and share many common gene targets. Myc's activity depends upon its heterodimerization with Max, whereas the Mlx Network requires that the Max-like factor Mlx associate with the Myc-like factors MondoA or ChREBP. The current work demonstrates that body-wide Mlx inactivation, like that of Myc, accelerates numerous aging-related phenotypes pertaining to body habitus and metabolism. The deregulation of numerous aging-related Myc target gene sets is also accelerated. Among other functions, these gene sets often regulate ribosomal and mitochondrial structure and function, genomic stability, and aging. Whereas "MycKO" mice have an extended lifespan because of a lower cancer incidence, "MlxKO" mice have normal lifespans and a higher cancer incidence. Like Myc, the expression of Mlx, MondoA, and ChREBP and their control over their target genes deteriorate with age in both mice and humans. Collectively, these findings underscore the importance of lifelong and balanced cross-talk between the two networks to maintain proper function and regulation of the many factors that can affect normal aging.

摘要

“Mlx”和“ Myc”转录因子网络相互交流,并共享许多共同的基因靶点。Myc 的活性依赖于其与 Max 的异二聚化,而 Mlx 网络则要求 Max 样因子 Mlx 与 Myc 样因子 MondoA 或 ChREBP 结合。目前的工作表明,全身性的 Mlx 失活,就像 Myc 一样,会加速与体型和代谢有关的许多与衰老相关的表型。许多与衰老相关的 Myc 靶基因集的失调也被加速。除其他功能外,这些基因集通常调节核糖体和线粒体的结构和功能、基因组稳定性和衰老。虽然“ MycKO ”小鼠由于癌症发病率较低而延长了寿命,但“ MlxKO ”小鼠的寿命正常,癌症发病率较高。与 Myc 一样,Mlx 、 MondoA 和 ChREBP 的表达及其对靶基因的控制在小鼠和人类中都会随着年龄的增长而恶化。总之,这些发现强调了两个网络之间终生和平衡的相互交流对于维持许多可能影响正常衰老的因素的正常功能和调节的重要性。

https://cdn.ncbi.nlm.nih.gov/pmc/blobs/e48b/11425880/6840df56b9e8/ADVS-11-2401593-g004.jpg

文献AI研究员

20分钟写一篇综述,助力文献阅读效率提升50倍。

立即体验

用中文搜PubMed

大模型驱动的PubMed中文搜索引擎

马上搜索

文档翻译

学术文献翻译模型,支持多种主流文档格式。

立即体验