Suppr超能文献

用于全面相互作用组分析的抗乙肝病毒核心蛋白单克隆抗体的产生与应用

Generation and Utilization of a Monoclonal Antibody against Hepatitis B Virus Core Protein for a Comprehensive Interactome Analysis.

作者信息

Nakai Yusuke, Miyakawa Kei, Yamaoka Yutaro, Hatayama Yasuyoshi, Nishi Mayuko, Suzuki Hidefumi, Kimura Hirokazu, Takahashi Hidehisa, Kimura Yayoi, Ryo Akihide

机构信息

Department of Microbiology, Yokohama City University School of Medicine, Yokohama 236-0004, Japan.

Advanced Medical Research Center, Yokohama City University, Yokohama 236-0004, Japan.

出版信息

Microorganisms. 2022 Nov 30;10(12):2381. doi: 10.3390/microorganisms10122381.

Abstract

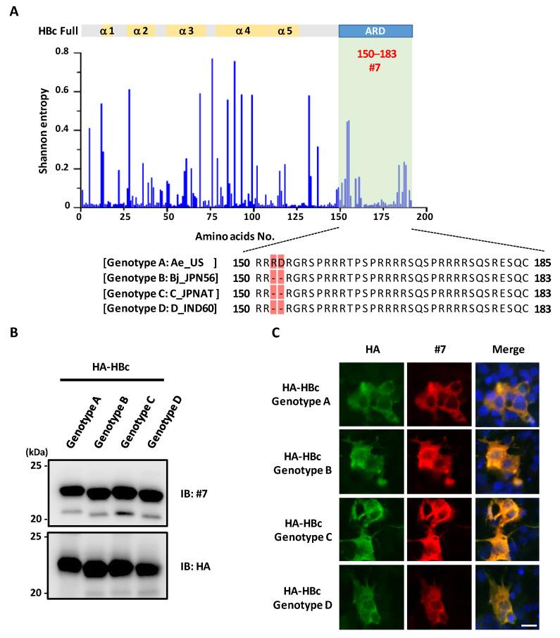
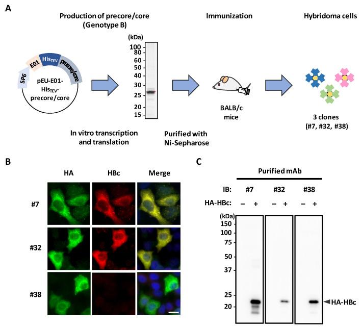
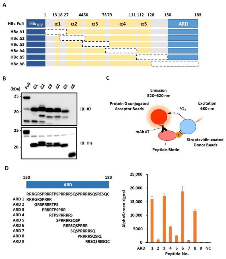
Hepatitis B virus (HBV) core antigen (HBc) is a structural protein that forms the viral nucleocapsid and is involved in various steps of the viral replication cycle, but its role in the pathogenesis of HBV infection is still elusive. In this study, we generated a mouse monoclonal antibody (mAb) against HBc and used it in antibody-based in situ biotinylation analysis in order to identify host proteins that interact with HBc. HBc antigen was produced with a wheat germ cell-free protein synthesis system and used to immunize mice. Among the established hybridoma clones, a single clone (mAb #7) was selected and further characterized for its ability in the antibody-based in situ biotinylation analysis to collect host proteins that are in the vicinity of HBc. Using mass spectrometry, we identified 215 HBc-interacting host proteins, three of which bind HBc most significantly under hypoxic conditions. Our results indicate that mAb #7 can be used to systematically identify host proteins that interact with HBc under pathophysiological conditions, and thus may be useful to explore the molecular pathways involved in HBV-induced cytopathogenesis.

摘要

乙肝病毒(HBV)核心抗原(HBc)是一种构成病毒核衣壳的结构蛋白,参与病毒复制周期的各个步骤,但其在HBV感染发病机制中的作用仍不清楚。在本研究中,我们制备了一种抗HBc的小鼠单克隆抗体(mAb),并将其用于基于抗体的原位生物素化分析,以鉴定与HBc相互作用的宿主蛋白。利用小麦胚无细胞蛋白质合成系统生产HBc抗原,并用于免疫小鼠。在已建立的杂交瘤克隆中,选择了单个克隆(mAb #7),并进一步对其在基于抗体的原位生物素化分析中收集HBc附近宿主蛋白的能力进行了表征。通过质谱分析,我们鉴定出215种与HBc相互作用的宿主蛋白,其中三种在缺氧条件下与HBc的结合最为显著。我们的结果表明,mAb #7可用于系统鉴定在病理生理条件下与HBc相互作用的宿主蛋白,因此可能有助于探索HBV诱导的细胞病变发生所涉及的分子途径。

https://cdn.ncbi.nlm.nih.gov/pmc/blobs/5ce8/9783060/31c242087275/microorganisms-10-02381-g001.jpg

文献AI研究员

20分钟写一篇综述,助力文献阅读效率提升50倍。

立即体验

用中文搜PubMed

大模型驱动的PubMed中文搜索引擎

马上搜索

文档翻译

学术文献翻译模型,支持多种主流文档格式。

立即体验