Suppr超能文献

组蛋白乳酰化驱动 mROS 介导的糖酵解转移促进低氧性肺动脉高压。

Histone lactylation driven by mROS-mediated glycolytic shift promotes hypoxic pulmonary hypertension.

机构信息

Department of Respiratory and Critical Care Medicine, Tangdu Hospital, Fourth Military Medical University, Xi'an 710038, China.

College of Life Science and Medicine, Northwest University, Xi'an 710069, China.

出版信息

J Mol Cell Biol. 2023 Apr 20;14(12). doi: 10.1093/jmcb/mjac073.

Abstract

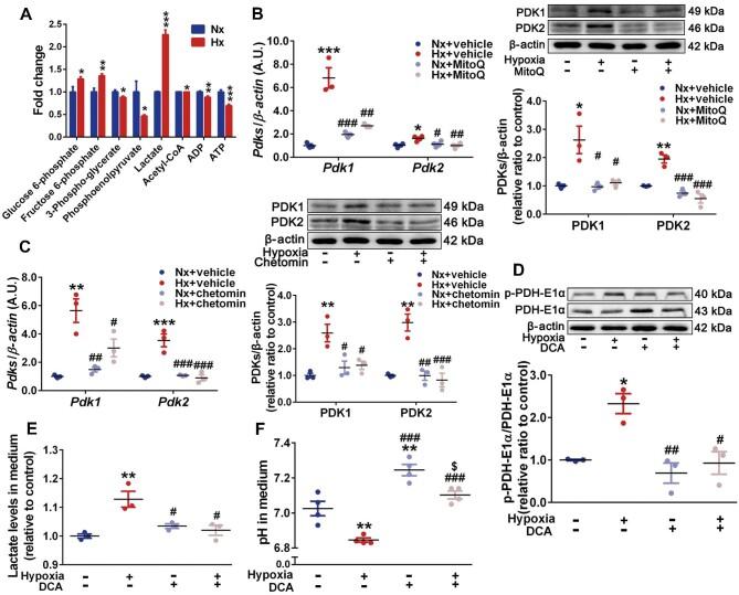
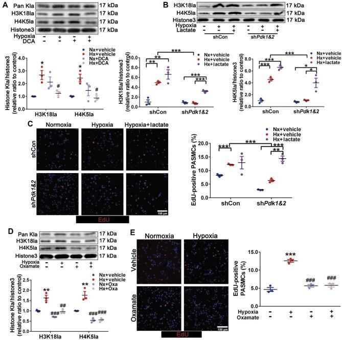
Increased mitochondrial reactive oxygen species (mROS) and glycolysis have been established in pulmonary hypertension (PH). However, the effect of elevated mROS on glycolytic shift and how increased glycolysis promotes hypoxic pulmonary artery smooth muscle cell (PASMC) proliferation and vascular remodeling remain elusive. Here, we reported that hypoxia-induced mROS inhibit HIF-1α hydroxylation and further trigger PASMC glycolytic switch through the upregulated HIF-1α/PDK1&PDK2/p-PDH-E1α axis, which facilitates lactate accumulation and histone lactylation. Through H3K18la and HIF-1α ChIP-seq analysis, we found that the enhanced histone lactylation of HIF-1α targets, such as Bmp5, Trpc5, and Kit, promotes PASMC proliferation. Knockdown of Pdk1&2 blunts lactate production, histone lactylation marks, and PASMC proliferation. Moreover, pharmacological intervention with lactate dehydrogenase inhibitor diminishes histone lactylation and ameliorates PASMC proliferation and vascular remodeling in hypoxic PH rats. Taken together, this study provides proof of concept for anti-remodeling therapy through lactate manipulation.

摘要

在肺动脉高压(PH)中已经确定存在线粒体活性氧物种(mROS)增加和糖酵解增加。然而,升高的 mROS 对糖酵解转变的影响以及增加的糖酵解如何促进低氧肺动脉平滑肌细胞(PASMC)增殖和血管重塑仍然难以捉摸。在这里,我们报道了缺氧诱导的 mROS 通过上调 HIF-1α/PDK1&PDK2/p-PDH-E1α 轴抑制 HIF-1α 羟化,进而触发 PASMC 糖酵解开关,这促进了乳酸的积累和组蛋白乳糖化。通过 H3K18la 和 HIF-1α ChIP-seq 分析,我们发现增强的 HIF-1α 靶标,如 Bmp5、Trpc5 和 Kit 的组蛋白乳糖化促进了 PASMC 增殖。Pdk1&2 的敲低会减少乳酸的产生、组蛋白乳糖化标记和 PASMC 增殖。此外,使用乳酸脱氢酶抑制剂进行药理学干预可减少组蛋白乳糖化,并改善低氧 PH 大鼠的 PASMC 增殖和血管重塑。总之,这项研究为通过乳酸处理进行抗重塑治疗提供了概念验证。

https://cdn.ncbi.nlm.nih.gov/pmc/blobs/260c/10175659/f608bf34d9e0/mjac073fig1.jpg

文献AI研究员

20分钟写一篇综述,助力文献阅读效率提升50倍。

立即体验

用中文搜PubMed

大模型驱动的PubMed中文搜索引擎

马上搜索

文档翻译

学术文献翻译模型,支持多种主流文档格式。

立即体验