Suppr超能文献

城市颗粒物和飞机噪声的共同暴露会对小鼠的脑肺心血管轴产生不利影响。

Co-exposure to urban particulate matter and aircraft noise adversely impacts the cerebro-pulmonary-cardiovascular axis in mice.

机构信息

University Medical Center Mainz, Department for Cardiology 1, Molecular Cardiology, Langenbeckstr. 1, 55131, Mainz, Germany.

Institute of Genetics and Cancer, University of Edinburgh, UK.

出版信息

Redox Biol. 2023 Feb;59:102580. doi: 10.1016/j.redox.2022.102580. Epub 2022 Dec 18.

Abstract

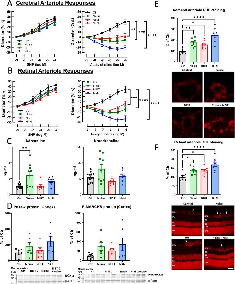
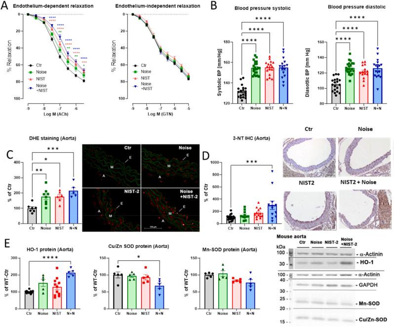
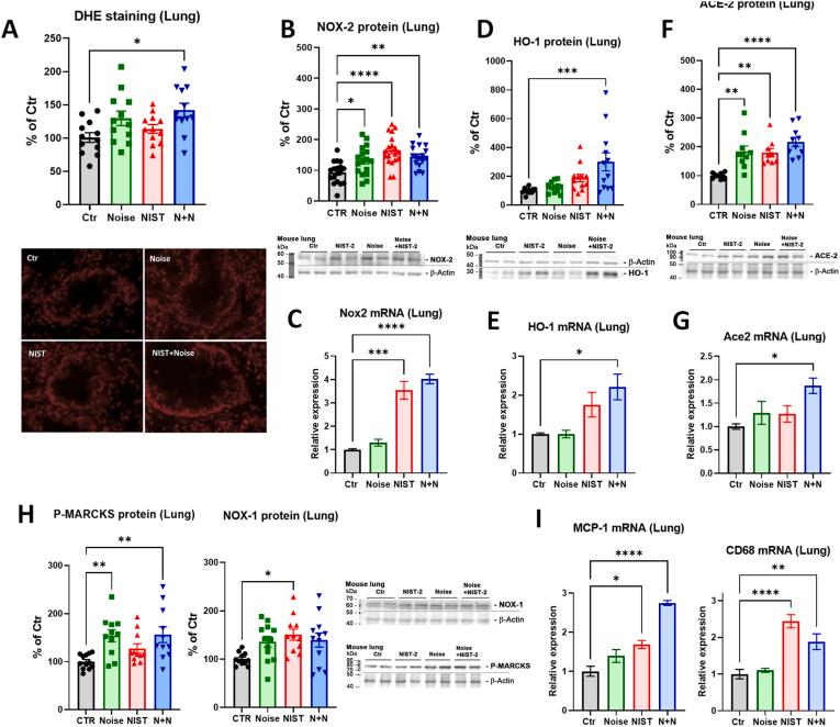
Worldwide, up to 8.8 million excess deaths/year have been attributed to air pollution, mainly due to the exposure to fine particulate matter (PM). Traffic-related noise is an additional contributor to global mortality and morbidity. Both health risk factors substantially contribute to cardiovascular, metabolic and neuropsychiatric sequelae. Studies on the combined exposure are rare and urgently needed because of frequent co-occurrence of both risk factors in urban and industrial settings. To study the synergistic effects of PM and noise, we used an exposure system equipped with aerosol generator and loud-speakers, where C57BL/6 mice were acutely exposed for 3d to either ambient PM (NIST particles) and/or noise (aircraft landing and take-off events). The combination of both stressors caused endothelial dysfunction, increased blood pressure, oxidative stress and inflammation. An additive impairment of endothelial function was observed in isolated aortic rings and even more pronounced in cerebral and retinal arterioles. The increase in oxidative stress and inflammation markers together with RNA sequencing data indicate that noise particularly affects the brain and PM the lungs. The combination of both stressors has additive adverse effects on the cardiovascular system that are based on PM-induced systemic inflammation and noise-triggered stress hormone signaling. We demonstrate an additive upregulation of ACE-2 in the lung, suggesting that there may be an increased vulnerability to COVID-19 infection. The data warrant further mechanistic studies to characterize the propagation of primary target tissue damage (lung, brain) to remote organs such as aorta and heart by combined noise and PM exposure.

摘要

全球每年有多达 880 万人的死亡可归因于空气污染,主要是由于细颗粒物 (PM) 的暴露。交通相关噪声也是导致全球死亡率和发病率的另一个因素。这两种健康风险因素都对心血管、代谢和神经精神后果有很大的影响。由于这两种危险因素在城市和工业环境中经常同时发生,因此关于联合暴露的研究很少,且非常迫切需要。为了研究 PM 和噪声的协同作用,我们使用了配备气溶胶发生器和扬声器的暴露系统,其中 C57BL/6 小鼠在 3 天内急性暴露于环境 PM(NIST 颗粒)和/或噪声(飞机起降事件)。这两种应激源的组合导致内皮功能障碍、血压升高、氧化应激和炎症。在分离的主动脉环中观察到内皮功能的相加损伤,在大脑和视网膜小动脉中甚至更明显。氧化应激和炎症标志物的增加以及 RNA 测序数据表明,噪声特别影响大脑,PM 影响肺部。两种应激源的组合对心血管系统有相加的不良影响,这是基于 PM 引起的全身炎症和噪声引发的应激激素信号。我们证明了肺中 ACE-2 的表达上调具有加性,表明对 COVID-19 感染的易感性可能增加。这些数据需要进一步的机制研究,以表征由联合噪声和 PM 暴露引起的主要靶组织损伤(肺、脑)向主动脉和心脏等远程器官的传播。

https://cdn.ncbi.nlm.nih.gov/pmc/blobs/57f7/9804249/85432f9d264a/gr1.jpg

文献AI研究员

20分钟写一篇综述,助力文献阅读效率提升50倍。

立即体验

用中文搜PubMed

大模型驱动的PubMed中文搜索引擎

马上搜索

文档翻译

学术文献翻译模型,支持多种主流文档格式。

立即体验