Suppr超能文献

鉴定和验证与铁死亡相关的 lncRNA 特征,以稳健地预测透明细胞肾细胞癌患者的预后、免疫微环境和免疫治疗效果。

Identification and validation of a ferroptosis-related lncRNA signature to robustly predict the prognosis, immune microenvironment, and immunotherapy efficiency in patients with clear cell renal cell carcinoma.

机构信息

Department of Urology, Shengjing Hospital of China Medical University, Shenyang, China.

出版信息

PeerJ. 2022 Dec 19;10:e14506. doi: 10.7717/peerj.14506. eCollection 2022.

Abstract

BACKGROUND

Ferroptosis is a new type of iron- and reactive oxygen species-dependent cell death, studies on ferroptosis-related long noncoding RNAs (FerLncRNAs) in clear cell renal cell carcinoma (ccRCC) are limited. The purpose of this study was to investigate the potential prognostic value of FerLncRNAs and their relationship with the immune microenvironment and immunotherapy response of ccRCC.

METHODS

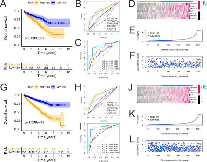
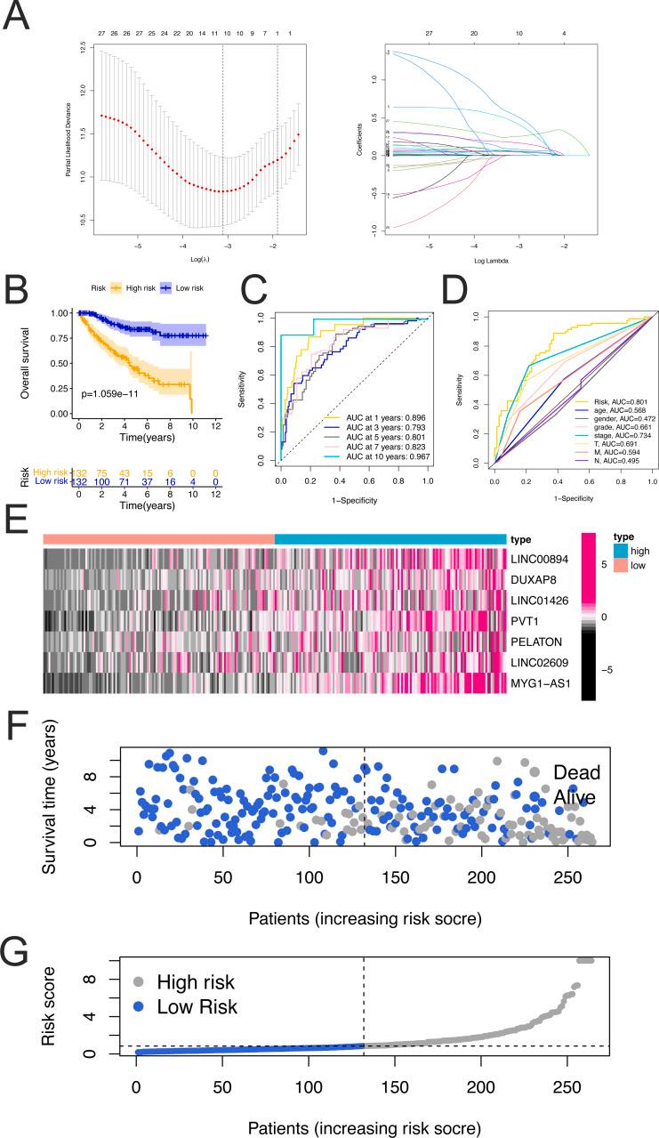
RNA sequencing data of 526 patients with ccRCC were downloaded from The Cancer Genome Atlas (TCGA) database. The patients with ccRCC in TCGA were randomly divided (1:1) into a training and testing cohort. ICGC and GEO databases were used for validation. Screening for FerLncRNAs was performed using Pearson's correlation analysis with the reported ferroptosis-related genes. A FerLncRNA signature was constructed using univariate, LASSO, and multivariate Cox regression analyses in the training cohort. Internal and external datasets were performed to verify the FRlncRNA signature. Four major FRlncRNAs were verified through experiment.

RESULTS

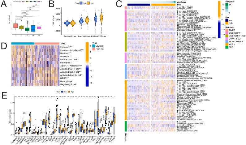
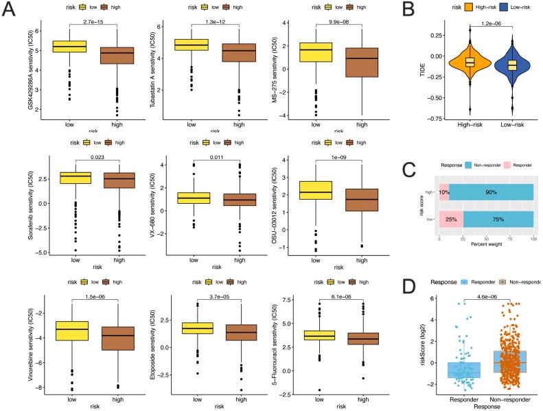
We identified seven FerLncRNAs (LINC00894, DUXAP8, LINC01426, PVT1, PELATON, LINC02609, and MYG1-AS1), and established a risk signature and nomogram for predicting the prognosis of ccRCC. Four major FRlncRNAs were verified with the prognosis of ccRCC in the GEPIA and K-M Plotter databases, and their expressions were validated by realtime PCR. The risk signature can also effectively reflect the immune environment, immunotherapy response and drug sensitivity of ccRCC. These FRlncRNAs have great significance to the implementation of individualized treatment and disease monitoring of ccRCC patients.

摘要

背景

铁死亡是一种新型的铁依赖性和活性氧依赖性细胞死亡,关于透明细胞肾细胞癌(ccRCC)中铁死亡相关长非编码 RNA(FerLncRNAs)的研究有限。本研究旨在探讨 FerLncRNAs 的潜在预后价值及其与 ccRCC 免疫微环境和免疫治疗反应的关系。

方法

从癌症基因组图谱(TCGA)数据库中下载了 526 例 ccRCC 患者的 RNA 测序数据。TCGA 中的 ccRCC 患者被随机分为训练和测试队列(1:1)。使用与报道的铁死亡相关基因的 Pearson 相关分析筛选 FerLncRNAs。在训练队列中使用单变量、LASSO 和多变量 Cox 回归分析构建 FerLncRNA 特征。使用内部和外部数据集验证 FRlncRNA 特征。通过实验验证了四个主要的 FRlncRNAs。

结果

我们鉴定了七个 FerLncRNAs(LINC00894、DUXAP8、LINC01426、PVT1、PELATON、LINC02609 和 MYG1-AS1),并建立了一个预测 ccRCC 预后的风险签名和列线图。在 GEPIA 和 K-M Plotter 数据库中,通过 FerLncRNA 与 ccRCC 预后的验证,通过实时 PCR 验证了它们的表达。风险签名还可以有效地反映 ccRCC 的免疫环境、免疫治疗反应和药物敏感性。这些 FRlncRNAs 对实施 ccRCC 患者的个体化治疗和疾病监测具有重要意义。

https://cdn.ncbi.nlm.nih.gov/pmc/blobs/a2b1/9774008/8bb0d7f94a24/peerj-10-14506-g001.jpg

文献AI研究员

20分钟写一篇综述,助力文献阅读效率提升50倍。

立即体验

用中文搜PubMed

大模型驱动的PubMed中文搜索引擎

马上搜索

文档翻译

学术文献翻译模型,支持多种主流文档格式。

立即体验