Suppr超能文献

血清铜蓝蛋白在肝豆状核变性诊断中的作用:一项大型中国研究。

Role of serum ceruloplasmin in the diagnosis of Wilson's disease: A large Chinese study.

作者信息

Yang Yue, Hao Wenjie, Wei Taohua, Tang LuLu, Qian Nannan, Yang Yulong, Xi Hu, Zhang Shijie, Yang Wenming

机构信息

Department of Graduate, Anhui University of Chinese Medicine, Hefei, Anhui, China.

Department of Neurology, The First Affiliated Hospital of Anhui University of Chinese Medicine, Hefei, Anhui, China.

出版信息

Front Neurol. 2022 Dec 7;13:1058642. doi: 10.3389/fneur.2022.1058642. eCollection 2022.

Abstract

BACKGROUND

Conventionally, serum ceruloplasmin levels below the lower reference limit (0. 20 g/L) is considered a diagnostic cutoff point for Wilson's disease (WD). However, the lower reference limit varies with assay methodologies and the individuals in the included studies. The objective of this study was to determine the optimal cutoff value of serum ceruloplasmin levels for the diagnosis of WD in a large Chinese cohort and to identify factors associated with serum ceruloplasmin.

METHODS

The cutoff value of ceruloplasmin levels was developed based on a retrospective derivation cohort of 3,548 subjects (1,278 patients with WD and 2,270 controls) and was validated in a separate validation cohort of 313 subjects (203 patients with WD and 110 controls). The performance of immunoassay was tested by receiver operating characteristic curve (ROC) analysis, and differences among the groups were analyzed by using the Mann-Whitney -test and the Kruskal-Wallis test.

RESULTS

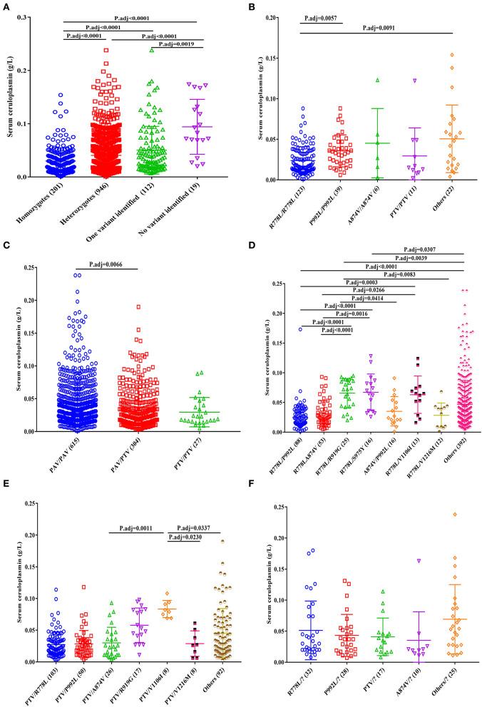
The conventional cutoff of serum ceruloplasmin levels of <0.2 g/L had an accuracy of 81.9%, which led to a false-positive rate of 30.5%. The optimal cutoff of the serum ceruloplasmin level for separating patients with WD from other participants was 0.13 g/L, as determined by ROC analysis. This cutoff value had the highest AUC value (0.99), a sensitivity of 97.0%, and a specificity of 96.1%. Moreover, it prevented unnecessary further investigations and treatments for 492 false-positive patients. By determining the correlation between serum ceruloplasmin and phenotypes/genotypes in patients with WD, we found that the serum ceruloplasmin level was lower in early-onset patients and higher in late-onset patients. Interestingly, patients with the R778L/R919G genotype had higher serum ceruloplasmin levels than patients with other hot spot mutation combinations.

CONCLUSION

Our work determined the optimal cutoff value of serum ceruloplasmin levels for the diagnosis of WD and identified differences in serum ceruloplasmin levels with respect to the age of symptom onset and mutations, which may provide some valuable insights into the diagnosis and counsel of patients with WD.

摘要

背景

传统上,血清铜蓝蛋白水平低于参考下限(0.20g/L)被认为是肝豆状核变性(WD)的诊断临界点。然而,参考下限因检测方法和纳入研究中的个体不同而有所差异。本研究的目的是确定在中国一个大型队列中用于诊断WD的血清铜蓝蛋白水平的最佳临界值,并识别与血清铜蓝蛋白相关的因素。

方法

基于一个包含3548名受试者(1278例WD患者和2270例对照)的回顾性推导队列确定铜蓝蛋白水平的临界值,并在一个由313名受试者(203例WD患者和110例对照)组成的独立验证队列中进行验证。通过受试者工作特征曲线(ROC)分析检测免疫测定的性能,并使用Mann-Whitney检验和Kruskal-Wallis检验分析组间差异。

结果

血清铜蓝蛋白水平<0.2g/L的传统临界值的准确率为81.9%,假阳性率为30.5%。通过ROC分析确定,将WD患者与其他参与者区分开来的血清铜蓝蛋白水平的最佳临界值为0.13g/L。该临界值具有最高的AUC值(0.99),灵敏度为97.0%,特异性为96.1%。此外,它避免了对492例假阳性患者进行不必要的进一步检查和治疗。通过确定WD患者血清铜蓝蛋白与表型/基因型之间的相关性,我们发现早发型患者的血清铜蓝蛋白水平较低,晚发型患者的血清铜蓝蛋白水平较高。有趣的是,R778L/R919G基因型患者的血清铜蓝蛋白水平高于其他热点突变组合的患者。

结论

我们的研究确定了用于诊断WD的血清铜蓝蛋白水平的最佳临界值,并识别了血清铜蓝蛋白水平在症状发作年龄和突变方面的差异,这可能为WD患者的诊断和咨询提供一些有价值的见解。

https://cdn.ncbi.nlm.nih.gov/pmc/blobs/ad66/9768184/04f1300a2398/fneur-13-1058642-g0001.jpg

文献AI研究员

20分钟写一篇综述,助力文献阅读效率提升50倍。

立即体验

用中文搜PubMed

大模型驱动的PubMed中文搜索引擎

马上搜索

文档翻译

学术文献翻译模型,支持多种主流文档格式。

立即体验