Suppr超能文献

从中国成年鸭中分离和鉴定一株鸭呼肠孤病毒。

Isolation and characterization of a duck reovirus strain from mature ducks in China.

机构信息

National Engineering Research Center for Poultry, Shanghai Veterinary Research Institute, Chinese Academy of Agricultural Sciences, Minhang District, Shanghai, 200241, China.

National Engineering Research Center for Poultry, Shanghai Veterinary Research Institute, Chinese Academy of Agricultural Sciences, Minhang District, Shanghai, 200241, China.

出版信息

Poult Sci. 2023 Feb;102(2):102345. doi: 10.1016/j.psj.2022.102345. Epub 2022 Nov 25.

Abstract

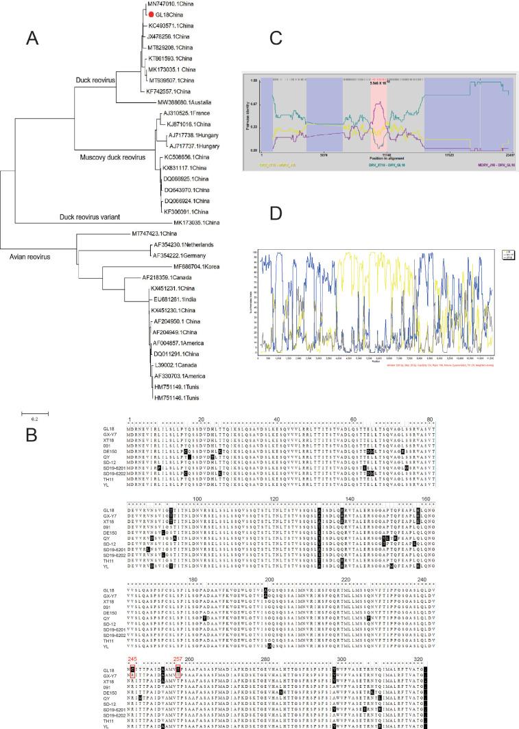
In 2018, a disease characterized by splenic hemorrhage and necrosis killed ducks in a duck farm in Guangxi province, China. A duck reovirus strain was isolated from the tissues of the dead ducks by inoculating duck embryos and BHK-21 cells. Electron microscopy of the cultured the isolate showed that the viral particles were nearly round in shape and approximately 70 nm in diameter, and they were designated DRV-GL18. Sequence analysis showed that the GL18 strain viral genome was 23,419 nt in length and had 10 dsRNA segments. Phylogenetic analysis of cDNA amplicons of segments encoding the protein σC which are outer capsid proteins showed that the isolate belongs to the branch of the epidemic strains of duck reovirus. The Recombination Detection Program (RDP) and SimPlot program analyses suggested potential genetic recombination events in the M2 segments. Pathogenicity experiments revealed that GL18 produced severe hemorrhaging in livers and necrosis in the spleen of infected SPF ducklings. A death rate of 50% in the experimental ducklings was calculated during the first 7 d, and the rest of the ducklings were observed to undergo spleen necrosis. These data suggested that GL18 is a duck reovirus isolate with severer pathogenicity, and it could be a candidate for development of vaccine. This is the first reported isolation of duck reovirus from mature ducks.

摘要

2018 年,中国广西的一个养鸭场爆发了一种以脾脏出血和坏死为特征的疾病,导致鸭子死亡。通过接种鸭胚和 BHK-21 细胞,从病死鸭的组织中分离到一株鸭呼肠孤病毒。对分离株的电镜观察显示,病毒粒子呈近圆形,直径约 70nm,将其命名为 DRV-GL18。序列分析表明,GL18 株病毒基因组全长 23419nt,具有 10 个 dsRNA 片段。对编码外壳蛋白 σC 的 cDNA 片段进行的系统进化分析表明,该分离株属于鸭呼肠孤病毒流行株的分支。重组检测程序(RDP)和 SimPlot 程序分析提示 M2 片段存在潜在的遗传重组事件。致病性实验表明,GL18 可使感染 SPF 雏鸭的肝脏严重出血,脾脏坏死。在第 7 天,实验组雏鸭的死亡率为 50%,其余雏鸭观察到脾脏坏死。这些数据表明,GL18 是一株具有更强致病性的鸭呼肠孤病毒分离株,可能是疫苗开发的候选株。这是首次从成熟鸭中分离到鸭呼肠孤病毒。

https://cdn.ncbi.nlm.nih.gov/pmc/blobs/1f0c/9800190/2828cd349652/gr1.jpg

文献AI研究员

20分钟写一篇综述,助力文献阅读效率提升50倍。

立即体验

用中文搜PubMed

大模型驱动的PubMed中文搜索引擎

马上搜索

文档翻译

学术文献翻译模型,支持多种主流文档格式。

立即体验