Suppr超能文献

基因网络分析鉴定哮喘的 microRNA 生物标志物。

Gene network analysis for identification of microRNA biomarkers for asthma.

机构信息

Department of Pharmacology/CMM 573, University of Nevada, Reno School of Medicine, 1664 N. Virginia St., Reno, NV, 89557-0046, USA.

出版信息

Respir Res. 2022 Dec 26;23(1):378. doi: 10.1186/s12931-022-02304-2.

Abstract

BACKGROUND

To date, reliable biomarkers for asthma have not been identified. MicroRNAs (miRNAs) are small, non-coding RNAs that negatively regulate post-transcriptional gene expression, and they are involved in various diseases, including asthma. MiRNAs may serve as ideal biomarkers due to their ability to regulate multiple pathways. This study aims to identify miRNA biomarker signatures for asthma.

METHODS

We used the house dust mite (HDM) mouse model of allergic inflammation. Mice were phenotyped by assessing lung function, allergic response, airway inflammation, and remodeling. The miRNA signature profiles in serum and lung tissue were determined by small RNA sequencing, and data were analyzed using Qiagen CLC Genomics Workbench. To identify relevant gene targets, we performed mRNA sequencing, followed by miRNA-targets analysis. These miRNAs and targets were subject to subsequent pathway and functional analyses.

RESULTS

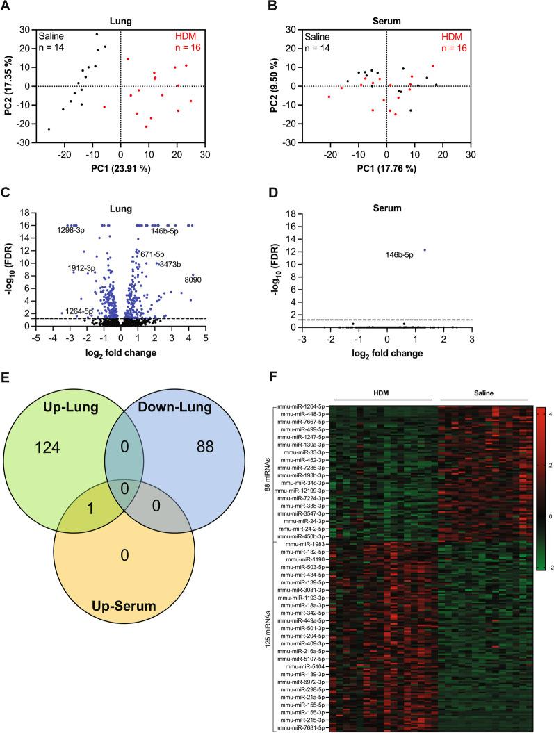
Mice exposed to HDM developed phenotypic features of allergic asthma. miRNA sequencing analysis showed that 213 miRNAs were substantially dysregulated (FDR p-value < 0.05 and fold change expression >  + 1.5 and < - 1.5) in the lung of HDM mice relative to the control mice. In contrast, only one miRNA (miR-146b-5p) was significantly increased in serum. Target analysis of lung dysregulated miRNAs revealed a total of 131 miRNAs targeting 211 mRNAs. Pathway analysis showed T helper 2/1 (Th2/Th1) as the top significantly activated signaling pathway associated with the dysregulated miRNAs. The top enriched diseases were inflammatory response and disease, which included asthma. Asthma network analysis indicated that 113 of 131 miRNAs were directly associated with asthma pathogenesis.

CONCLUSIONS

These findings suggest that most dysregulated miRNAs in the HDM model were associated with asthma pathogenesis via Th2 signaling. We identified a panel of 30 miRNAs as potential biomarker candidates for asthma.

摘要

背景

迄今为止,尚未发现可靠的哮喘生物标志物。微小 RNA(miRNA)是一种小的非编码 RNA,可负向调节转录后基因表达,并且它们参与多种疾病,包括哮喘。miRNA 可能是理想的生物标志物,因为它们能够调节多个途径。本研究旨在确定哮喘的 miRNA 生物标志物特征。

方法

我们使用屋尘螨(HDM)过敏炎症小鼠模型。通过评估肺功能、过敏反应、气道炎症和重塑来对小鼠进行表型分析。通过小 RNA 测序确定血清和肺组织中的 miRNA 特征谱,并使用 Qiagen CLC Genomics Workbench 进行数据分析。为了确定相关的基因靶标,我们进行了 mRNA 测序,然后进行 miRNA-靶标分析。这些 miRNA 和靶标随后进行了通路和功能分析。

结果

暴露于 HDM 的小鼠表现出过敏哮喘的表型特征。miRNA 测序分析显示,与对照小鼠相比,HDM 小鼠的肺中有 213 个 miRNA 明显失调(FDR p 值<0.05,倍数变化表达>1.5 和<-1.5)。相比之下,只有一个 miRNA(miR-146b-5p)在血清中显著增加。对肺失调 miRNA 的靶标分析显示,总共 131 个 miRNA 靶向 211 个 mRNA。通路分析显示,辅助性 T 细胞 2/1(Th2/Th1)是与失调 miRNA 相关的最显著激活信号通路。最富集的疾病是炎症反应和疾病,包括哮喘。哮喘网络分析表明,131 个 miRNA 中有 113 个与哮喘发病机制直接相关。

结论

这些发现表明,HDM 模型中大多数失调的 miRNA 与哮喘发病机制通过 Th2 信号有关。我们确定了一组 30 个 miRNA 作为哮喘的潜在生物标志物候选物。

https://cdn.ncbi.nlm.nih.gov/pmc/blobs/e93b/9793650/16bcd25c2b0a/12931_2022_2304_Fig1_HTML.jpg

文献AI研究员

20分钟写一篇综述,助力文献阅读效率提升50倍。

立即体验

用中文搜PubMed

大模型驱动的PubMed中文搜索引擎

马上搜索

文档翻译

学术文献翻译模型,支持多种主流文档格式。

立即体验