Suppr超能文献

中药寒、热属性对小鼠肠道微生物群和宿主代谢的不同影响

Divergent impacts on the gut microbiome and host metabolism induced by traditional Chinese Medicine with Cold or Hot properties in mice.

作者信息

Li Bingbing, Tao Xin, Sheng Lili, Li Yan, Zheng Ningning, Li Houkai

机构信息

School of Pharmacy, Shanghai University of Traditional Chinese Medicine, Shanghai, 201203, China.

School of Life Science, Westlake University, Hangzhou, 310000, China.

出版信息

Chin Med. 2022 Dec 26;17(1):144. doi: 10.1186/s13020-022-00697-2.

Abstract

BACKGROUND

Traditional Chinese Medicine (TCM) has been practiced and developed in China over thousands of years under the guidance of a series of complicated traditional theories. Herbs within TCM usually are classified according to their different properties ranging from cold, cool, warm to hot, which are simplified as Cold and Hot properties. TCM with either Cold or Hot properties are used in various formulae designed for the purpose of restoring the balance of patients. Emerging evidence has highlighted that an altered gut microbiota or host metabolism are critically involved in affecting the healing properties of TCM. However, at present the exact influences and crosstalk on the gut microbiota and host metabolism remain poorly understood.

METHODS

In the present study, the divergent impacts of six TCMs with either Cold or Hot properties on gut microbiome and host metabolism during short- or long-term intervention in mice were investigated. Six typical TCMs with Hot or Cold properties including Cinnamomi Cortex (rougui, RG), Zingiberis Rhizoma (ganjiang, GJ), Aconiti Lateralis Radix Praeparata (fuzi, FZ), Rhei Radix et Rhizoma (dahuang, DH), Scutellariae Radix (huangqin, HQ), and Copitdis Rhizoma (huanglian, HL) were selected and orally administered to male C57BL/6J mice for a short- or a long-term (7 or 35 days). At the end of experiments, serum and cecal contents were collected for metabolomic and gut microbiome analyses using gas chromatography-tandem mass spectrometry (GC-MS) or 16S ribosomal deoxyribonucleic acid (16S rDNA) sequencing.

RESULTS

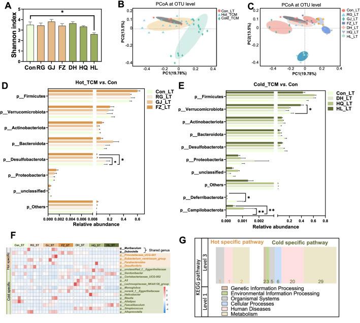
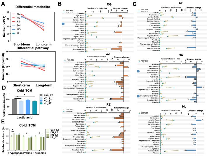
The results revealed that the gut microbiome underwent divergent changes both in its composition and functions after short-term intervention with TCM possessing either Cold or Hot properties. Interestingly, the number of changed genus and bacteria pathways was reduced in Hot_LT, but was increased in Cold_LT, especially in the HL group. Increased α diversity and a reduced F/B ratio revealed the changes in Hot_ST, but a reduced Shannon index and increased altered bacteria function was evident in Cold_LT. The serum metabolic profile showed that the influence of TCM on host metabolism was gradually reduced over time. Glycolipid metabolism related pathways were specifically regulated by Hot_ST, but also surprisingly by Cold_LT. Reduced lactic acid in Cold_ST, increased tryptophan concentrations and decreased proline and threonine concentrations in Cold_LT perhaps highlighting the difference between the two natures influence on serum metabolism. These metabolites were closely correlated with altered gut microbiota shown by further correlation analyses.

CONCLUSION

The results indicated that TCM properties could be, at least partially characterized by an alteration in the gut microbiota and metabolic profile, implying that the divergent responses of gut microbiome and host metabolism are involved in different responses to TCM.

摘要

背景

中医在中国已经实践和发展了数千年,在一系列复杂的传统理论指导下。中药通常根据其不同的性质进行分类,从寒、凉、温到热,简化为寒和热两种性质。具有寒或热性质的中药被用于各种方剂中,目的是恢复患者的平衡。新出现的证据强调,肠道微生物群或宿主代谢的改变在影响中药的治疗特性方面起着关键作用。然而,目前对肠道微生物群和宿主代谢的确切影响及相互作用仍知之甚少。

方法

在本研究中,研究了六种具有寒或热性质的中药在短期或长期干预小鼠过程中对肠道微生物群和宿主代谢的不同影响。选择六种具有热或寒性质的典型中药,包括肉桂(肉桂,RG)、干姜(干姜,GJ)、附子(附子,FZ)、大黄(大黄,DH)、黄芩(黄芩,HQ)和黄连(黄连,HL),口服给予雄性C57BL/6J小鼠短期或长期(7或35天)。在实验结束时,收集血清和盲肠内容物,使用气相色谱-串联质谱(GC-MS)或16S核糖体脱氧核糖核酸(16S rDNA)测序进行代谢组学和肠道微生物群分析。

结果

结果显示,在短期干预具有寒或热性质的中药后,肠道微生物群在其组成和功能上发生了不同的变化。有趣的是,热性质长期干预组中变化的属和细菌途径数量减少,但寒性质长期干预组增加,尤其是在HL组。α多样性增加和F/B比值降低揭示了热性质短期干预组的变化,但在寒性质长期干预组中,香农指数降低且改变的细菌功能增加明显。血清代谢谱显示,中药对宿主代谢的影响随时间逐渐降低。糖脂代谢相关途径在热性质短期干预组中受到特异性调节,但令人惊讶的是,在寒性质长期干预组中也受到调节。寒性质短期干预组中乳酸减少,寒性质长期干预组中色氨酸浓度增加,脯氨酸和苏氨酸浓度降低,这可能突出了两种性质对血清代谢影响的差异。进一步的相关性分析表明,这些代谢物与肠道微生物群的改变密切相关。

结论

结果表明,中药的性质至少可以部分通过肠道微生物群和代谢谱的改变来表征,这意味着肠道微生物群和宿主代谢的不同反应参与了对中药的不同反应。

https://cdn.ncbi.nlm.nih.gov/pmc/blobs/edf1/9793677/7871365cb117/13020_2022_697_Fig1_HTML.jpg

文献AI研究员

20分钟写一篇综述,助力文献阅读效率提升50倍。

立即体验

用中文搜PubMed

大模型驱动的PubMed中文搜索引擎

马上搜索

文档翻译

学术文献翻译模型,支持多种主流文档格式。

立即体验