Suppr超能文献

杭白菊提取物与益生菌组合通过调节肠道微生物群和PPARα亚细胞定位改善代谢紊乱。

Chrysanthemum morifolium Ramat extract and probiotics combination ameliorates metabolic disorders through regulating gut microbiota and PPARα subcellular localization.

作者信息

Gao Xinxin, Zhu Zhigang, Bao Yiyang, Li Yifan, Zhu Weize, He Xiaofang, Ge Xinyu, Huang Wenjin, Wang Hao, Wei Wenjing, Du Jun, Chen Liang, Li Houkai, Sheng Lili

机构信息

School of Pharmacy, Shanghai University of Traditional Chinese Medicine, Shanghai, 201203, China.

Nutrilite Health Institute, Amway (Shanghai) Innovation & Science Co, Ltd, Shanghai, 201203, China.

出版信息

Chin Med. 2024 Jun 3;19(1):76. doi: 10.1186/s13020-024-00950-w.

Abstract

BACKGROUND

Chrysanthemum morifolium Ramat, a traditional Chinese medicine, has the effects on liver clearing, vision improving, and anti-inflammation. C. morifolium and probiotics have been individually studied for their beneficial effects on metabolic diseases. However, the underlying molecular mechanisms were not completely elucidated. This study aims to elucidate the potential molecular mechanisms of C. morifolium and probiotics combination (CP) on alleviating nonalcoholic fatty liver disease (NAFLD) and the dysregulation of glucose metabolism in high-fat diet (HFD)-fed mice.

METHODS

The therapeutic effect of CP on metabolism was evaluated by liver histology and serum biochemical analysis, as well as glucose tolerance test. The impact of CP on gut microbiota was analyzed by 16S rRNA sequencing and fecal microbiota transplantation. Hepatic transcriptomic analysis was performed with the key genes and proteins validated by RT-qPCR and western blotting. In addition, whole body Pparα knockout (Pparα) mice were used to confirm the CP-mediated pathway.

RESULTS

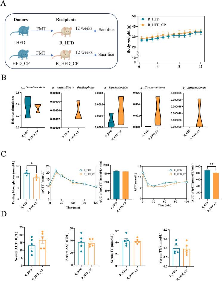
CP supplementation ameliorated metabolic disorders by reducing body weight and hepatic steatosis, and improving glucose intolerance and insulin resistance in HFD fed mice. CP intervention mitigated the HFD-induced gut microbiota dysbiosis, which contributed at least in part, to the beneficial effect of improving glucose metabolism. In addition, hepatic transcriptomic analysis showed that CP modulated the expression of genes associated with lipid metabolism. CP downregulated the mRNA level of lipid droplet-binding proteins, such as Cidea and Cidec in the liver, leading to more substrates for fatty acid oxidation (FAO). Meanwhile, the expression of CPT1α, the rate-limiting enzyme of FAO, was significantly increased upon CP treatment. Mechanistically, though CP didn't affect the total PPARα level, it promoted the nuclear localization of PPARα, which contributed to the reduced expression of Cidea and Cidec, and increased expression of CPT1α, leading to activated FAO. Moreover, whole body PPARα deficiency abolished the anti-NAFLD effect of CP, suggesting the importance of PPARα in CP-mediated beneficial effect.

CONCLUSION

This study revealed the hypoglycemic and hepatoprotective effect of CP by regulating gut microbiota composition and PPARα subcellular localization, highlighting its potential for therapeutic candidate for metabolic disorders.

摘要

背景

中药菊花具有清肝明目、抗炎等功效。菊花和益生菌已分别被研究对代谢性疾病的有益作用。然而,其潜在的分子机制尚未完全阐明。本研究旨在阐明菊花与益生菌组合(CP)对高脂饮食(HFD)喂养小鼠缓解非酒精性脂肪性肝病(NAFLD)及葡萄糖代谢失调的潜在分子机制。

方法

通过肝脏组织学、血清生化分析以及葡萄糖耐量试验评估CP对代谢的治疗效果。通过16S rRNA测序和粪便微生物群移植分析CP对肠道微生物群的影响。进行肝脏转录组分析,并通过RT-qPCR和蛋白质印迹法验证关键基因和蛋白质。此外,使用全身过氧化物酶体增殖物激活受体α敲除(Pparα)小鼠来确认CP介导的途径。

结果

补充CP可通过减轻HFD喂养小鼠的体重和肝脏脂肪变性,改善葡萄糖不耐受和胰岛素抵抗,从而改善代谢紊乱。CP干预减轻了HFD诱导的肠道微生物群失调,这至少部分促成了改善葡萄糖代谢的有益作用。此外,肝脏转录组分析表明CP调节了与脂质代谢相关基因的表达。CP下调了肝脏中脂质滴结合蛋白如Cidea和Cidec的mRNA水平,从而为脂肪酸氧化(FAO)提供了更多底物。同时,CP处理后FAO的限速酶CPT1α的表达显著增加。机制上,尽管CP不影响总PPARα水平,但它促进了PPARα的核定位,这导致Cidea和Cidec的表达降低以及CPT1α的表达增加,从而激活了FAO。此外,全身PPARα缺乏消除了CP的抗NAFLD作用,表明PPARα在CP介导的有益作用中的重要性。

结论

本研究揭示了CP通过调节肠道微生物群组成和PPARα亚细胞定位发挥的降血糖和肝脏保护作用,突出了其作为代谢紊乱治疗候选药物的潜力。

https://cdn.ncbi.nlm.nih.gov/pmc/blobs/12dd/11149226/f1b371fc84e6/13020_2024_950_Fig1_HTML.jpg

文献AI研究员

20分钟写一篇综述,助力文献阅读效率提升50倍。

立即体验

用中文搜PubMed

大模型驱动的PubMed中文搜索引擎

马上搜索

文档翻译

学术文献翻译模型,支持多种主流文档格式。

立即体验