Suppr超能文献

环状 RNA hsa_circ_0008003 通过海绵吸附 miR-548I 并调节 KPNA4 表达促进非小细胞肺癌的进展。

Circular RNA hsa_circ_0008003 promotes the progression of non-small-cell lung cancer by sponging miR-548I and regulating KPNA4 expression.

机构信息

Department of Respiratory and Critical Care Medicine, Xiang Yang Central Hospital, Affiliated Hospital of Hubei University of Arts and Science, Xiangyang, China.

出版信息

Thorac Cancer. 2023 Feb;14(6):544-554. doi: 10.1111/1759-7714.14777. Epub 2022 Dec 27.

Abstract

OBJECTIVE

The study aimed to explore the effect of circ_0008003 on the progression of non-small-cell lung cancer (NSCLC) and its underlying regulation mechanism.

METHODS

Expression of hsa_circ_0008003, miRNA (miR)-548I and karyopherin subunit α 4 (KPNA4) was examined by quantitative real-time polymerase chain reaction. Cell viability and proliferation ability were detected by cell counting kit-8 assay and 5-ethynyl-2'-deoxyuridine assay, respectively. Flow cytometry was performed to monitor cell apoptosis. Western blot assay was used to evaluate the protein levels of KPNA4, Bax, and Bcl-2. Cell migration and invasion were assessed by transwell assays. The targeted relationship between miR-548I and hsa_circ_0008003 or KPNA4 was confirmed by dual-luciferase reporter and RNA immunoprecipitation assays. Furthermore, the role of hsa_circ_0008003 in vivo was investigated by xenograft assay.

RESULTS

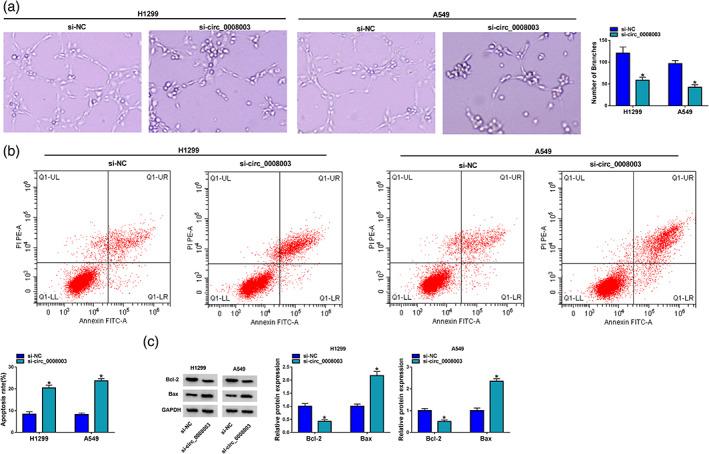
Circ_0008003 expression was increased in NSCLC tissues and cell lines. Circ_0008003 knockdown reduced cell viability, migration, invasion, angiogenesis, and caused apoptosis in NSCLC cells. Moreover, miR-548I was targeted by circ_0008003, and miR-548I knockdown reversed the influence of circ_0008003 silence on NSCLC progression. KPNA4 was targeted by miR-548I, and miR-548I overexpression suppressed cell viability, migration, invasion, angiogenesis, and promoted cell apoptosis via decreasing KPNA4. In addition, circ_0008003 regulated KPNA4 expression via miR-548I. Circ_0008003 knockdown decreased NSCLC cell growth in the xenograft model.

CONCLUSION

Circular RNA hsa_circ_0008003 promoted progression in NSCLC by sponging miR-548I and regulating KPNA4 expression, hinting that circ_0008003 participates in NSCLC pathogenesis.

摘要

目的

本研究旨在探讨环状 RNA(circRNA)circ_0008003 对非小细胞肺癌(NSCLC)进展的影响及其潜在的调控机制。

方法

采用实时定量聚合酶链反应(qRT-PCR)检测 hsa_circ_0008003、微小 RNA(miRNA)miR-548I 和核孔蛋白亚基α4(KPNA4)的表达。通过细胞计数试剂盒-8(CCK-8)检测细胞活力和增殖能力,通过 5-乙炔基-2'-脱氧尿苷(EdU)检测细胞增殖能力,通过流式细胞术监测细胞凋亡,通过 Western blot 检测 KPNA4、Bax 和 Bcl-2 蛋白水平。通过 Transwell 检测细胞迁移和侵袭。采用双荧光素酶报告基因和 RNA 免疫沉淀(RIP)实验验证 miR-548I 与 hsa_circ_0008003 或 KPNA4 的靶向关系。通过异种移植实验研究 hsa_circ_0008003 的体内作用。

结果

circ_0008003 在 NSCLC 组织和细胞系中表达上调。circ_0008003 敲低可降低 NSCLC 细胞活力、迁移、侵袭和血管生成,并诱导细胞凋亡。此外,circ_0008003 可靶向结合 miR-548I,并且 miR-548I 敲低可逆转 circ_0008003 沉默对 NSCLC 进展的影响。miR-548I 可靶向结合 KPNA4,过表达 miR-548I 可通过降低 KPNA4 抑制细胞活力、迁移、侵袭和血管生成,并促进细胞凋亡。此外,circ_0008003 通过 miR-548I 调节 KPNA4 的表达。circ_0008003 敲低可抑制异种移植模型中 NSCLC 细胞的生长。

结论

circRNA hsa_circ_0008003 通过海绵吸附 miR-548I 并调节 KPNA4 的表达促进 NSCLC 的进展,提示 circ_0008003 参与 NSCLC 的发病机制。

https://cdn.ncbi.nlm.nih.gov/pmc/blobs/534b/9968600/4c4f83f623e1/TCA-14-544-g005.jpg

文献AI研究员

20分钟写一篇综述,助力文献阅读效率提升50倍。

立即体验

用中文搜PubMed

大模型驱动的PubMed中文搜索引擎

马上搜索

文档翻译

学术文献翻译模型,支持多种主流文档格式。

立即体验