Suppr超能文献

人参皂苷 Rg3 通过降低 circ_0003074 的表达,以 miR-516b-5p/KPNA4 依赖的方式抑制骨肉瘤进展。

Ginsenoside Rg3 inhibits osteosarcoma progression by reducing circ_0003074 expression in a miR-516b-5p/KPNA4-dependent manner.

机构信息

Graduate School, Heilongjiang University of Traditional Chinese Medicine, Harbin, Heilongjiang, China.

Department of Tramotology and Orthopedics, First Affiliated Hospital, Heilongjiang University of Chinese Medicine, No. 26 Heping Road, Xiangfang District, Harbin, 150040, Heilongjiang, China.

出版信息

J Orthop Surg Res. 2021 Dec 20;16(1):724. doi: 10.1186/s13018-021-02868-7.

Abstract

BACKGROUND

Previous data have suggested that ginsenoside Rg3 (Rg3), isolated from the roots of Panax ginseng, plays a repressing role in multiple cancers, including osteosarcoma (OS). However, there is no any literature available about the role of circular RNA (circRNA) in Rg3-mediated OS development. The study aimed to explore the function of circ_0003074 in the anti-cancer effects of Rg3 on OS.

METHODS

RNA expression of circ_0003074, miR-516b-5p and karyopherin subunit alpha 4 (KPNA4) was detected by quantitative real-time polymerase chain reaction (qRT-PCR). Protein expression was evaluated by Western blotting or immunohistochemistry assay. Cell viability, proliferation, apoptosis, migration and invasion were investigated by cell counting kit-8, 5-ethynyl-29-deoxyuridine (EdU), flow cytometry analysis, wound-healing and transwell invasion assays, respectively. Dual-luciferase reporter and/or RNA immunoprecipitation assay was performed to confirm the interplay between miR-516b-5p and circ_0003074 or KPNA4. Xenograft mouse model assay was conducted to reveal the effect of Rg3 treatment on tumor formation.

RESULTS

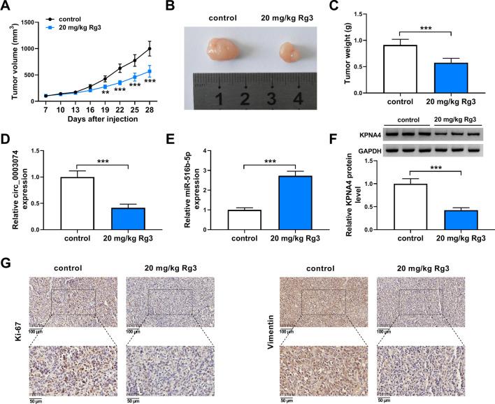
Circ_0003074 and KPNA4 expression was significantly upregulated, while miR-516b-5p was downregulated in OS tissues and cells compared with controls. Rg3 treatment dramatically decreased circ_0003074 expression in OS cells. Rg3 treatment led to decreased cell proliferation, migration and invasion but increased cell apoptosis, which was attenuated after circ_0003074 overexpression. Besides, miR-516b-5p was a target miRNA of circ_0003074 and partially restored circ_0003074-mediated action under Rg3 treatment. Decreasing miR-516b-5p expression also promoted Rg3-treated OS cell malignancy through KPNA4, which was identified as a target mRNA of miR-516b-5p. Besides, circ_0003074 induced KPNA4 production owing to the decrease of miR-516b-5p expression. Furthermore, Rg3 treatment inhibited tumor formation by regulating circ_0003074 in vivo.

CONCLUSION

Rg3 inhibited OS progression through circ_0003074/miR-516b-5p/KPNA4 axis, showing the potential of Rg3 as a therapeutic agent for OS.

摘要

背景

先前的数据表明,从人参根部分离得到的人参皂苷 Rg3(Rg3)在包括骨肉瘤(OS)在内的多种癌症中发挥抑制作用。然而,关于环状 RNA(circRNA)在 Rg3 介导的 OS 发展中的作用尚无任何文献报道。本研究旨在探讨 circ_0003074 在 Rg3 对 OS 抗癌作用中的功能。

方法

采用实时定量聚合酶链反应(qRT-PCR)检测 circ_0003074、miR-516b-5p 和核孔蛋白亚单位α 4(KPNA4)的 RNA 表达。通过 Western blot 或免疫组织化学检测蛋白质表达。通过细胞计数试剂盒-8(CCK-8)、5-乙炔基-2'-脱氧尿苷(EdU)、流式细胞术分析、划痕愈合和 Transwell 侵袭实验分别评估细胞活力、增殖、凋亡、迁移和侵袭。通过双荧光素酶报告基因和/或 RNA 免疫沉淀实验证实 miR-516b-5p 与 circ_0003074 或 KPNA4 之间的相互作用。进行异种移植小鼠模型实验以揭示 Rg3 处理对肿瘤形成的影响。

结果

与对照相比,OS 组织和细胞中 circ_0003074 和 KPNA4 的表达明显上调,而 miR-516b-5p 的表达下调。Rg3 处理可显著降低 OS 细胞中的 circ_0003074 表达。Rg3 处理导致细胞增殖、迁移和侵袭减少,而细胞凋亡增加,而过表达 circ_0003074 则减弱了这种作用。此外,miR-516b-5p 是 circ_0003074 的靶 miRNA,并且在 Rg3 处理下部分恢复了 circ_0003074 介导的作用。降低 miR-516b-5p 的表达也通过 KPNA4 促进了 Rg3 处理的 OS 细胞恶性转化,KPNA4 是 miR-516b-5p 的靶 mRNA。此外,circ_0003074 通过降低 miR-516b-5p 的表达诱导 KPNA4 的产生。此外,体内 Rg3 处理通过调节 circ_0003074 抑制肿瘤形成。

结论

Rg3 通过 circ_0003074/miR-516b-5p/KPNA4 轴抑制 OS 进展,表明 Rg3 作为 OS 的治疗剂具有潜力。

https://cdn.ncbi.nlm.nih.gov/pmc/blobs/18ba/8686618/0a44ed8c048a/13018_2021_2868_Fig1_HTML.jpg

文献AI研究员

20分钟写一篇综述,助力文献阅读效率提升50倍。

立即体验

用中文搜PubMed

大模型驱动的PubMed中文搜索引擎

马上搜索

文档翻译

学术文献翻译模型,支持多种主流文档格式。

立即体验