Suppr超能文献

组蛋白去乙酰化酶 6 通过调节 JAK2 信号通路调控人红系分化。

HDAC6 regulates human erythroid differentiation through modulation of JAK2 signalling.

机构信息

HEMATIM UR4666, Université Picardie Jules Verne, Amiens, France.

Service d'Hématologie Biologique, Centre Hospitalier Universitaire, Amiens, France.

出版信息

J Cell Mol Med. 2023 Jan;27(2):174-188. doi: 10.1111/jcmm.17559. Epub 2022 Dec 28.

Abstract

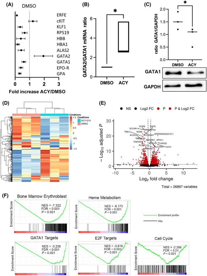
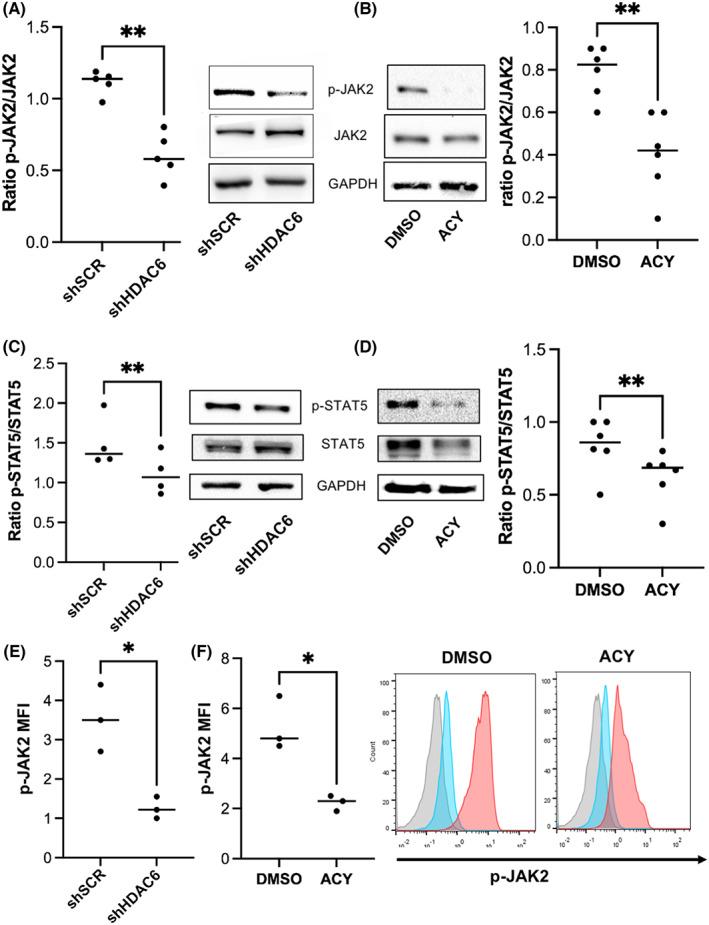
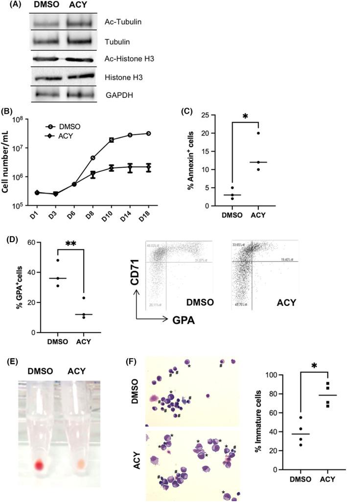
Among histone deacetylases, HDAC6 is unusual in its cytoplasmic localization. Its inhibition leads to hyperacetylation of non-histone proteins, inhibiting cell cycle, proliferation and apoptosis. Ricolinostat (ACY-1215) is a selective inhibitor of the histone deacetylase HDAC6 with proven efficacy in the treatment of malignant diseases, but anaemia is one of the most frequent side effects. We investigated here the underlying mechanisms of this erythroid toxicity. We first confirmed that HDAC6 was strongly expressed at both RNA and protein levels in CD34 -cells-derived erythroid progenitors. ACY-1215 exposure on CD34 -cells driven in vitro towards the erythroid lineage led to a decreased cell count, an increased apoptotic rate and a delayed erythroid differentiation with accumulation of weakly hemoglobinized immature erythroblasts. This was accompanied by drastic changes in the transcriptomic profile of primary cells as shown by RNAseq. In erythroid cells, ACY-1215 and shRNA-mediated HDAC6 knockdown inhibited the EPO-dependent JAK2 phosphorylation. Using acetylome, we identified 14-3-3ζ, known to interact directly with the JAK2 negative regulator LNK, as a potential HDAC6 target in erythroid cells. We confirmed that 14-3-3ζ was hyperacetylated after ACY-1215 exposure, which decreased the 14-3-3ζ/LNK interaction while increased LNK ability to interact with JAK2. Thus, in addition to its previously described role in the enucleation of mouse fetal liver erythroblasts, we identified here a new mechanism of HDAC6-dependent control of erythropoiesis through 14-3-3ζ acetylation level, LNK availability and finally JAK2 activation in response to EPO, which is crucial downstream of EPO-R activation for human erythroid cell survival, proliferation and differentiation.

摘要

在组蛋白去乙酰化酶中,HDAC6 的细胞质定位是不寻常的。其抑制导致非组蛋白的过度乙酰化,抑制细胞周期、增殖和凋亡。Ricolinostat(ACY-1215)是一种组蛋白去乙酰化酶 HDAC6 的选择性抑制剂,已被证明在恶性疾病的治疗中有效,但贫血是最常见的副作用之一。我们在这里研究了这种红细胞毒性的潜在机制。我们首先证实,在 CD34-细胞衍生的红细胞祖细胞中,HDAC6 在 RNA 和蛋白质水平上均强烈表达。在体外向红细胞谱系驱动的 CD34-细胞中暴露于 ACY-1215 会导致细胞计数减少、凋亡率增加和红细胞分化延迟,伴有弱血红蛋白化不成熟红细胞的积累。这伴随着 RNAseq 所示的主要细胞转录组谱的剧烈变化。在红细胞中,ACY-1215 和 shRNA 介导的 HDAC6 敲低抑制了 EPO 依赖性 JAK2 磷酸化。使用乙酰组学,我们鉴定出 14-3-3ζ,已知与 JAK2 负调节剂 LNK 直接相互作用,是红细胞中潜在的 HDAC6 靶标。我们证实,在 ACY-1215 暴露后,14-3-3ζ 被过度乙酰化,从而降低了 14-3-3ζ/LNK 相互作用,同时增加了 LNK 与 JAK2 相互作用的能力。因此,除了其在小鼠胎肝红细胞去核中的先前描述的作用外,我们在这里还确定了一种通过 14-3-3ζ 乙酰化水平、LNK 可用性和最终 JAK2 激活来控制红细胞生成的新机制,这对于 EPO-R 激活下游的人类红细胞细胞存活、增殖和分化至关重要。

https://cdn.ncbi.nlm.nih.gov/pmc/blobs/96b9/9843532/7c110c39b592/JCMM-27-174-g006.jpg

文献AI研究员

20分钟写一篇综述,助力文献阅读效率提升50倍。

立即体验

用中文搜PubMed

大模型驱动的PubMed中文搜索引擎

马上搜索

文档翻译

学术文献翻译模型,支持多种主流文档格式。

立即体验