Suppr超能文献

前列腺癌小细胞外囊泡通过转运let-7a-5p参与前列腺癌的雄激素非依赖性转化。

Prostate cancer small extracellular vesicles participate in androgen-independent transformation of prostate cancer by transferring let-7a-5p.

作者信息

Lei Lin, Yu Lijuan, Fan Weixiao, Hao Xiaoke

机构信息

Institute of Laboratory Medicine Center of Chinese People's Liberation Army (PLA), Xijing Hospital, Fourth Military Medical University (Air Force Medical University), China.

Department of Clinical Laboratory Medicine, Xi'an Hospital of Traditional Chinese Medicine, China.

出版信息

Heliyon. 2022 Dec 6;8(12):e12114. doi: 10.1016/j.heliyon.2022.e12114. eCollection 2022 Dec.

Abstract

OBJECTIVES

Androgen deprivation therapy (ADT) is a standard treatment for advanced prostate cancer (PCa). However, after 2-3 years ADT treatment, prostate cancer inevitably transits from androgen-dependent PCa (ADPC) to androgen-independent PCa (AIPC), which has a poor prognosis owing to its unclear mechanism and lack of effective therapeutic targets. Small extracellular vesicles (sEVs) play a vital role in the development of cancer. However, the role of PCa sEVs in the transformation of AIPC remains poorly understood.

MATERIALS AND METHODS

Two different cell models were employed and compared. sEVs from ADPC cells (LNCaP) and AIPC cells (LNCaP-AI + F cells) were isolated and characterized. After co-culture of LNCaP-AI + F sEVs with LNCaP cells and of LNCaP sEVs with LNCaP-AI + F cells, androgen-independent transformation was determined respectively. Mechanically, small RNA sequencing was performed. Androgen-independent transformation was examined by the upregulation and downregulation of miRNA and downstream pathways were analyzed.

RESULTS

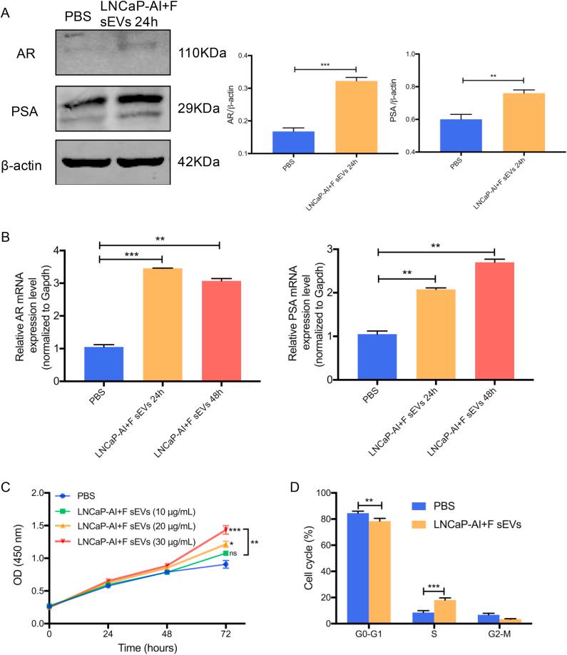
LNCaP-AI + F sEVs promoted the androgen-independent transformation of LNCaP cells. Interestingly, LNCaP sEVs exhibited a capacity to reverse the process.Let-7a-5p transfer was demonstrated. Furthermore, let-7a-5p overexpression promotes the androgen-independent transformation and let-7a-5p down-regulation reverses the process. Androgen receptor (AR) and PI3K/Akt pathways were identified and demonstrated by both let-7a-5p regulation and PCa sEVs coculture.

CONCLUSIONS

PCa sEVs are intimately involved in the regulation of androgen-independent transformation of prostate cancer by transferring the key sEVs molecular let-7a-5p and then activating the AR and PI3K/Akt signaling pathways. Our results provide new perspectives for the development of sEVs and sEVs molecular targeted treatment approaches for AIPC patients.

摘要

目的

雄激素剥夺疗法(ADT)是晚期前列腺癌(PCa)的标准治疗方法。然而,经过2 - 3年的ADT治疗后,前列腺癌不可避免地从雄激素依赖性PCa(ADPC)转变为雄激素非依赖性PCa(AIPC),由于其机制不明且缺乏有效的治疗靶点,预后较差。小细胞外囊泡(sEVs)在癌症发展中起着至关重要的作用。然而,PCa来源的sEVs在AIPC转变过程中的作用仍知之甚少。

材料与方法

采用并比较了两种不同的细胞模型。分离并鉴定了来自ADPC细胞(LNCaP)和AIPC细胞(LNCaP - AI + F细胞)的sEVs。将LNCaP - AI + F来源的sEVs与LNCaP细胞共培养,以及将LNCaP来源的sEVs与LNCaP - AI + F细胞共培养后,分别测定雄激素非依赖性转化情况。从机制上进行了小RNA测序。通过miRNA的上调和下调检测雄激素非依赖性转化,并分析下游通路。

结果

LNCaP - AI + F来源的sEVs促进了LNCaP细胞的雄激素非依赖性转化。有趣的是,LNCaP来源的sEVs表现出逆转这一过程的能力。证实了let - 7a - 5p的转移。此外,let - 7a - 5p过表达促进雄激素非依赖性转化,而let - 7a - 5p下调则逆转这一过程。通过let - 7a - 5p调节和PCa来源的sEVs共培养鉴定并证实了雄激素受体(AR)和PI3K/Akt通路。

结论

PCa来源的sEVs通过转移关键的sEVs分子let - 7a - 5p,然后激活AR和PI3K/Akt信号通路,密切参与前列腺癌雄激素非依赖性转化的调控。我们的结果为sEVs的开发以及针对AIPC患者的sEVs分子靶向治疗方法提供了新的视角。

https://cdn.ncbi.nlm.nih.gov/pmc/blobs/b1c4/9791359/0cd3a492b7ff/ga1.jpg

文献AI研究员

20分钟写一篇综述,助力文献阅读效率提升50倍。

立即体验

用中文搜PubMed

大模型驱动的PubMed中文搜索引擎

马上搜索

文档翻译

学术文献翻译模型,支持多种主流文档格式。

立即体验