Suppr超能文献

SARS-CoV-2 变异株 Alpha、Delta、Omicron 中的内在 D614G 和 P681R/H 突变,以及 Spike 蛋白中具有 D614G 加关键特征性突变的病毒,改变了融合性和感染性。

Intrinsic D614G and P681R/H mutations in SARS-CoV-2 VoCs Alpha, Delta, Omicron and viruses with D614G plus key signature mutations in spike protein alters fusogenicity and infectivity.

机构信息

Translational Health Science and Technology Institute, NCR Biotech Science Cluster, Faridabad, Haryana, 121001, India.

Immunobiology and Immunology Core Laboratory, Translational Health Science and Technology Institute, NCR Biotech Science Cluster, Faridabad, Haryana, 121001, India.

出版信息

Med Microbiol Immunol. 2023 Feb;212(1):103-122. doi: 10.1007/s00430-022-00760-7. Epub 2022 Dec 30.

Abstract

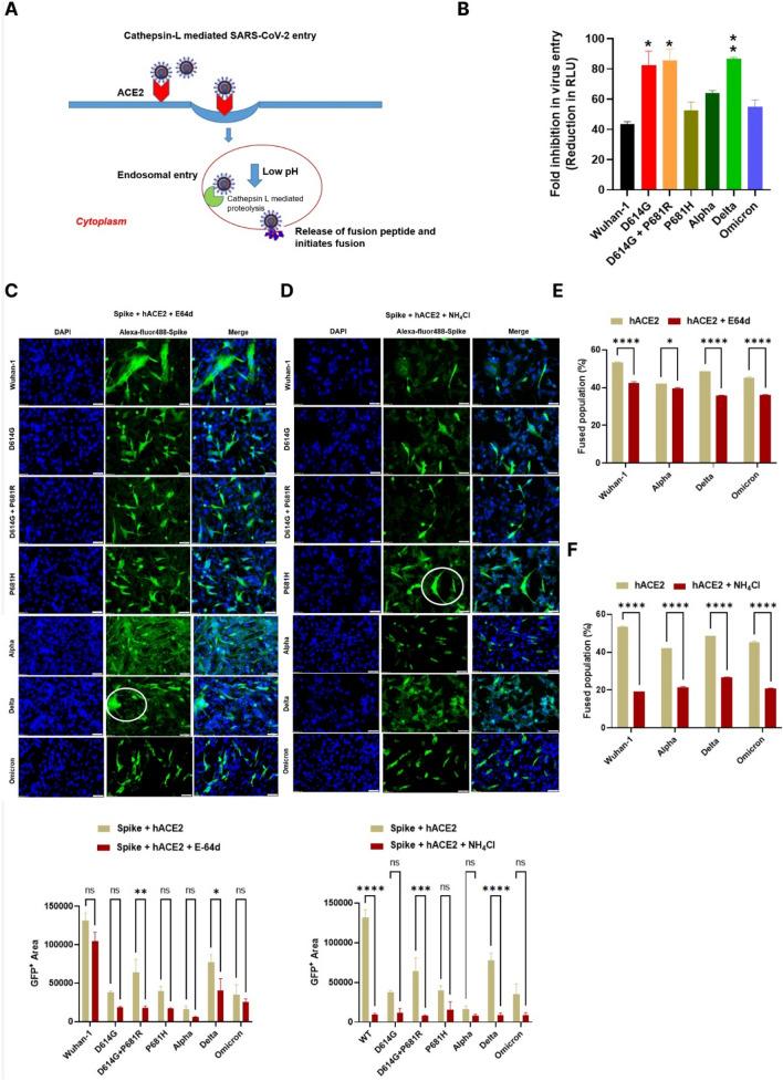
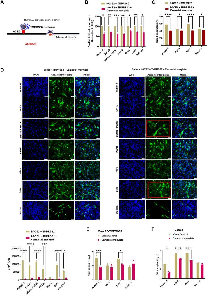
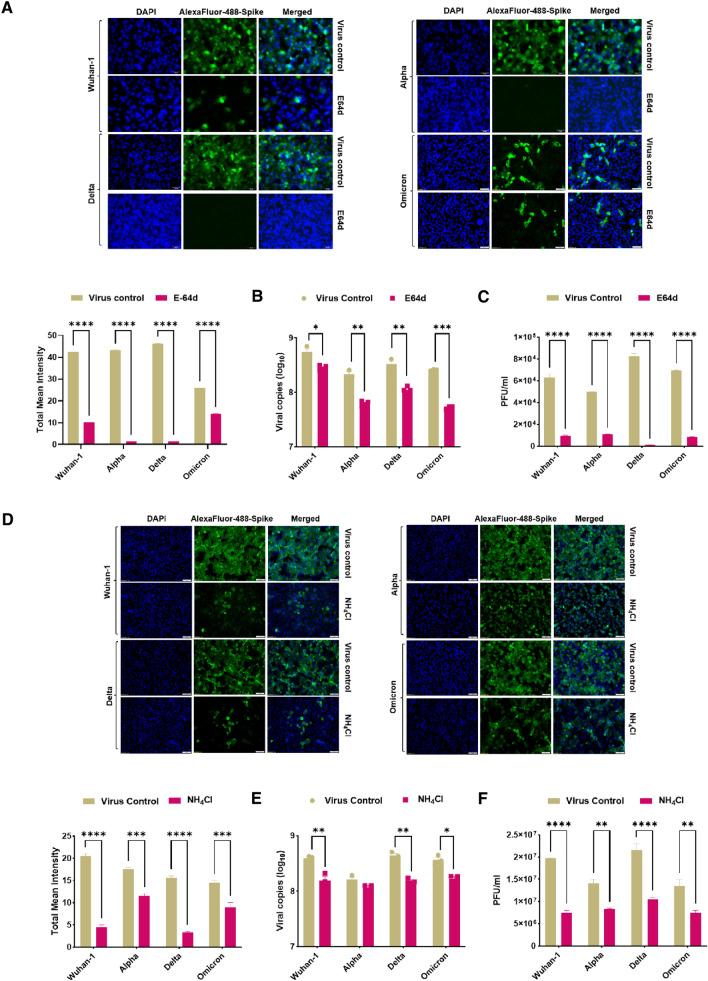
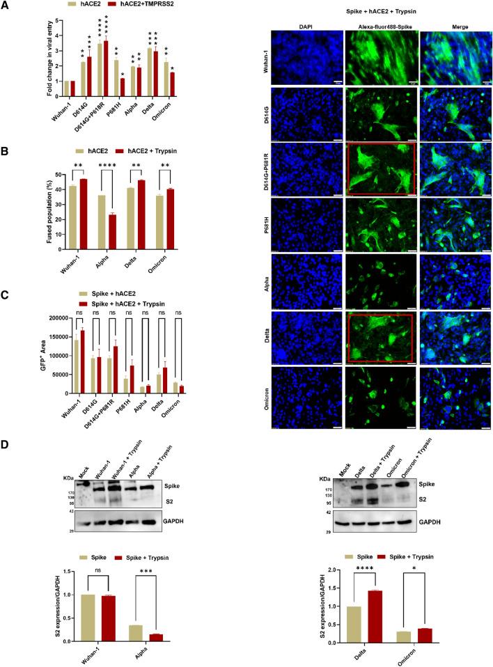
The SARS-CoV-2 virus has been rapidly evolving over the time and the genetic variation has led to the generation of Variants of Concerns (VoC), which have shown increased fitness. These VoC viruses contain the key mutations in the spike protein which have allowed better survival and evasion of host defense mechanisms. The D614G mutation in the spike domain is found in the majority of VoC; additionally, the P681R/H mutation at the S1/S2 furin cleavage site junction is also found to be highly conserved in major VoCs; Alpha, Delta, Omicron, and its' current variants. The impact of these genetic alterations of the SARS-CoV-2 VoCs on the host cell entry, transmissibility, and infectivity has not been clearly identified. In our study, Delta and D614G + P681R synthetic double mutant pseudoviruses showed a significant increase in the cell entry, cell-to-cell fusion and infectivity. In contrast, the Omicron and P681H synthetic single mutant pseudoviruses showed TMPRSS2 independent cell entry, less fusion and infectivity as compared to Delta and D614G + P681R double mutants. Addition of exogenous trypsin further enhanced fusion in Delta viruses as compared to Omicron. Furthermore, Delta viruses showed susceptibility to both E64d and Camostat mesylate inhibitors suggesting, that the Delta virus could exploit both endosomal and TMPRSS2 dependent entry pathways as compared to the Omicron virus. Taken together, these results indicate that the D614G and P681R/H mutations in the spike protein are pivotal which might be favoring the VoC replication in different host compartments, and thus allowing a balance of mutation vs selection for better long-term adaptation.

摘要

新冠病毒一直在快速进化,其基因变异导致了关注变种(VOC)的出现,这些变种表现出了更高的适应性。这些 VOC 病毒的刺突蛋白中包含关键突变,使它们能够更好地存活并逃避宿主防御机制。刺突结构域中的 D614G 突变存在于大多数 VOC 中;此外,S1/S2 弗林裂解位点连接处的 P681R/H 突变在主要 VOC 中也高度保守;Alpha、Delta、Omicron 及其当前变体。这些 SARS-CoV-2 VOC 的遗传改变对宿主细胞进入、传染性和感染性的影响尚未明确确定。在我们的研究中,Delta 和 D614G+P681R 合成双突变假病毒显示出细胞进入、细胞间融合和感染性的显著增加。相比之下,Omicron 和 P681H 合成单突变假病毒显示出与 Delta 和 D614G+P681R 双突变体相比,TMPRSS2 非依赖性细胞进入、融合和感染性降低。与 Omicron 相比,外源性胰蛋白酶进一步增强了 Delta 病毒的融合。此外,Delta 病毒对 E64d 和 Camostat mesylate 抑制剂敏感,这表明与 Omicron 病毒相比,Delta 病毒可能利用内体和 TMPRSS2 依赖性进入途径。总之,这些结果表明,刺突蛋白中的 D614G 和 P681R/H 突变是关键的,这可能有利于不同宿主隔间中的 VOC 复制,从而允许突变与选择之间取得平衡,以实现更好的长期适应。

https://cdn.ncbi.nlm.nih.gov/pmc/blobs/2425/9925523/15b0c49db4c5/430_2022_760_Fig1_HTML.jpg

文献AI研究员

20分钟写一篇综述,助力文献阅读效率提升50倍。

立即体验

用中文搜PubMed

大模型驱动的PubMed中文搜索引擎

马上搜索

文档翻译

学术文献翻译模型,支持多种主流文档格式。

立即体验