Suppr超能文献

整合基因组学在儿童癌症中的临床应用不仅限于可靶向的突变。

The clinical utility of integrative genomics in childhood cancer extends beyond targetable mutations.

机构信息

Division of Hematology/Oncology, The Hospital for Sick Children, Toronto, Ontario, Canada.

Department of Pediatrics, University of Toronto, Toronto, Ontario, Canada.

出版信息

Nat Cancer. 2023 Feb;4(2):203-221. doi: 10.1038/s43018-022-00474-y. Epub 2022 Dec 30.

Abstract

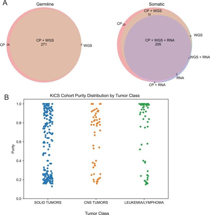
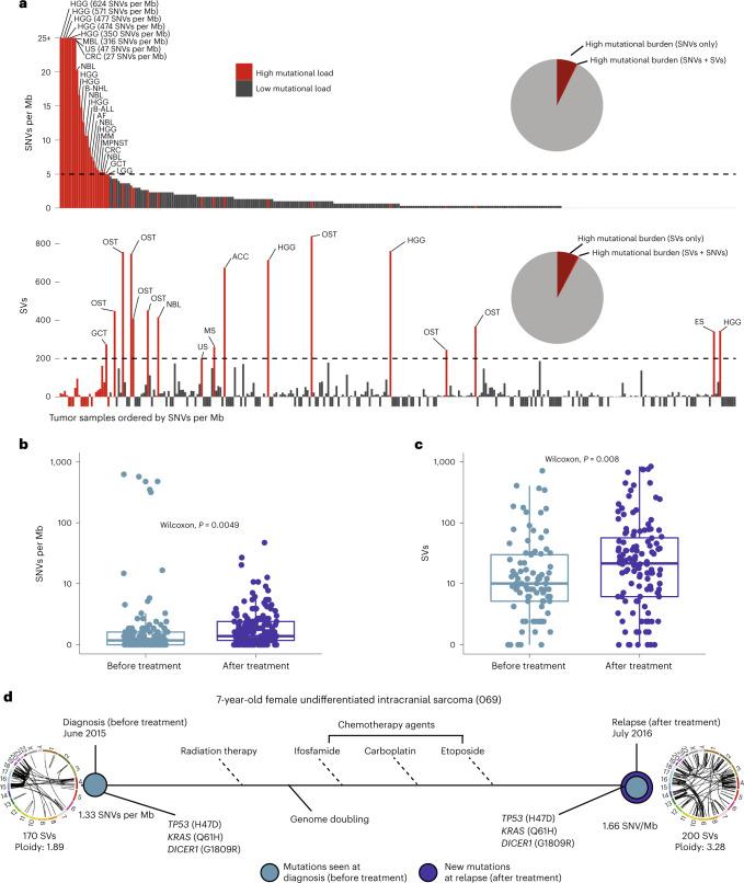
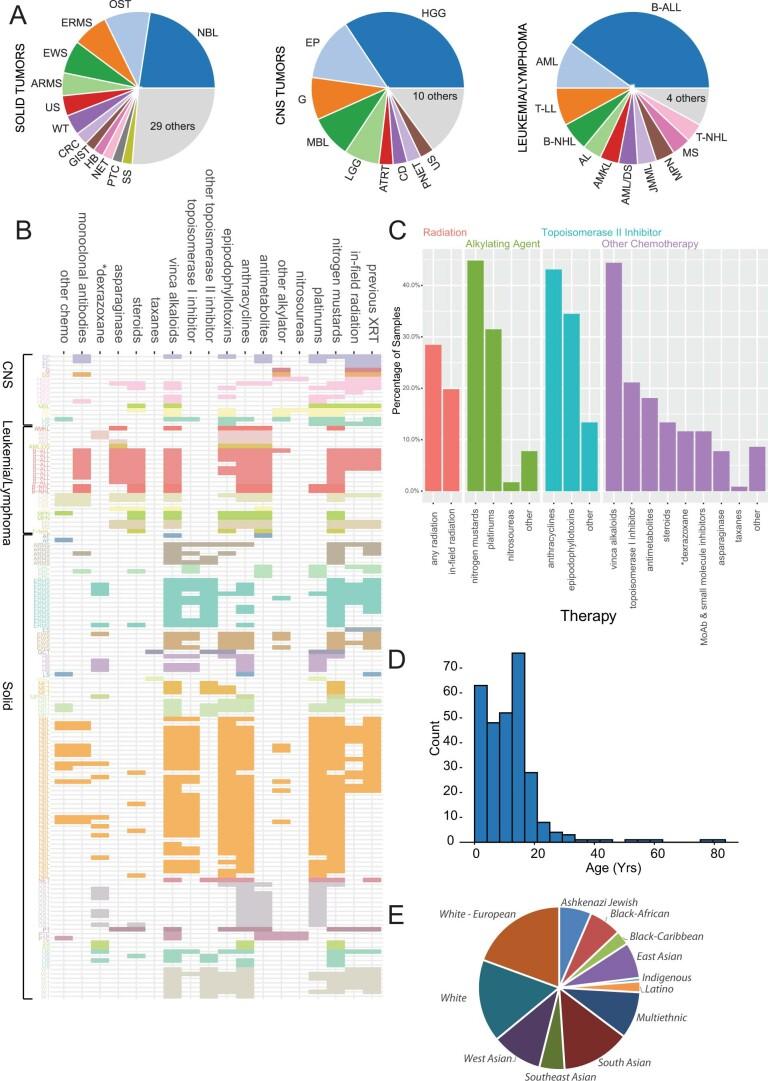
We conducted integrative somatic-germline analyses by deeply sequencing 864 cancer-associated genes, complete genomes and transcriptomes for 300 mostly previously treated children and adolescents/young adults with cancer of poor prognosis or with rare tumors enrolled in the SickKids Cancer Sequencing (KiCS) program. Clinically actionable variants were identified in 56% of patients. Improved diagnostic accuracy led to modified management in a subset. Therapeutically targetable variants (54% of patients) were of unanticipated timing and type, with over 20% derived from the germline. Corroborating mutational signatures (SBS3/BRCAness) in patients with germline homologous recombination defects demonstrates the potential utility of PARP inhibitors. Mutational burden was significantly elevated in 9% of patients. Sequential sampling identified changes in therapeutically targetable drivers in over one-third of patients, suggesting benefit from rebiopsy for genomic analysis at the time of relapse. Comprehensive cancer genomic profiling is useful at multiple points in the care trajectory for children and adolescents/young adults with cancer, supporting its integration into early clinical management.

摘要

我们通过深度测序 864 个与癌症相关的基因、300 名患有预后不良癌症或罕见肿瘤的儿童和青少年/年轻成人的全基因组和转录组,对其进行了综合的体-种系分析,这些患者都曾接受过治疗,他们均参与了 SickKids Cancer Sequencing(KiCS)项目。在 56%的患者中发现了具有临床可操作性的变异。在一部分患者中,提高了诊断准确性,从而改变了治疗管理方案。治疗靶点的变异(54%的患者)具有出乎意料的时间和类型,其中超过 20%的变异来自种系。在同源重组缺陷的患者中具有相同突变特征(SBS3/BRCAness),表明 PARP 抑制剂具有潜在的应用价值。9%的患者的突变负担明显升高。对三分之一以上的患者进行了多次采样,发现了治疗靶点驱动因素的变化,提示在复发时再次活检进行基因组分析可能会带来获益。对癌症患者进行全面的癌症基因组分析在治疗过程中的多个时间点都非常有用,支持将其整合到早期临床管理中。

https://cdn.ncbi.nlm.nih.gov/pmc/blobs/c397/9970873/dc643e709025/43018_2022_474_Fig1_HTML.jpg

文献AI研究员

20分钟写一篇综述,助力文献阅读效率提升50倍。

立即体验

用中文搜PubMed

大模型驱动的PubMed中文搜索引擎

马上搜索

文档翻译

学术文献翻译模型,支持多种主流文档格式。

立即体验