Suppr超能文献

胰腺导管腺癌中的转移表型和免疫抑制肿瘤微环境:尿激酶型纤溶酶原激活物(PLAU)的关键作用。

Metastatic phenotype and immunosuppressive tumour microenvironment in pancreatic ductal adenocarcinoma: Key role of the urokinase plasminogen activator (PLAU).

机构信息

Pancreatic Research Group, SWS Clinical Campus, School of Clinical Medicine, Faculty of Medicine and Health, UNSW Sydney, Sydney, NSW, Australia.

Ingham Institute for Applied Medical Research, Liverpool, NSW, Australia.

出版信息

Front Immunol. 2022 Dec 14;13:1060957. doi: 10.3389/fimmu.2022.1060957. eCollection 2022.

Abstract

BACKGROUND

Previous studies have revealed the role of dysregulated urokinase plasminogen activator (encoded by ) expression and activity in several pathways associated with cancer progression. However, systematic investigation into the association of expression with factors that modulate PDAC (pancreatic ductal adenocarcinoma) progression is lacking, such as those affecting stromal (pancreatic stellate cell, PSC)-cancer cell interactions, tumour immunity, PDAC subtypes and clinical outcomes from potential inhibition.

METHODS

This study used an integrated bioinformatics approach to identify prognostic markers correlated with PLAU expression using different transcriptomics, proteomics, and clinical data sets. We then determined the association of dysregulated and correlated signatures with oncogenic pathways, metastatic phenotypes, stroma, immunosuppressive tumour microenvironment (TME) and clinical outcome. Finally, using an orthotopic model of pancreatic cancer, we confirmed the predicted effect of inhibiting PLAU on tumour growth and metastasis.

RESULTS

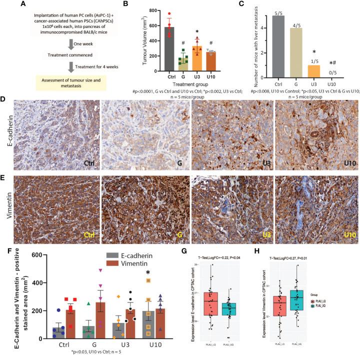
Our analyses revealed that upregulation is not only associated with numerous other prognostic markers but also associated with the activation of various oncogenic signalling pathways, aggressive phenotypes relevant to PDAC growth and metastasis, such as proliferation, epithelial-mesenchymal transition (EMT), stemness, hypoxia, extracellular cell matrix (ECM) degradation, upregulation of stromal signatures, and immune suppression in the tumour microenvironment (TME). Moreover, the upregulation of was directly connected with signalling pathways known to mediate PSC-cancer cell interactions. Furthermore, upregulation was associated with the aggressive basal/squamous phenotype of PDAC and significantly reduced overall survival, indicating that this subset of patients may benefit from therapeutic interventions to inhibit activity. Our studies with a clinically relevant orthotopic pancreatic model showed that even short-term PLAU inhibition is sufficient to significantly halt tumour growth and, importantly, eliminate visible metastasis.

CONCLUSION

Elevated correlates with increased aggressive phenotypes, stromal score, and immune suppression in PDAC. upregulation is also closely associated with the basal subtype type of PDAC; patients with this subtype are at high risk of mortality from the disease and may benefit from therapeutic targeting of .

摘要

背景

先前的研究揭示了失调的尿激酶纤溶酶原激活物(由 编码)表达和活性在与癌症进展相关的几种途径中的作用。然而,系统研究 表达与调节 PDAC(胰腺导管腺癌)进展的因素之间的关联,例如那些影响基质(胰腺星状细胞,PSC)-癌细胞相互作用、肿瘤免疫、PDAC 亚型和潜在 的抑制的临床结果,还很缺乏。

方法

本研究使用综合生物信息学方法,使用不同的转录组学、蛋白质组学和临床数据集来识别与 PLAU 表达相关的预后标志物。然后,我们确定失调的 和相关特征与致癌途径、转移表型、基质、免疫抑制肿瘤微环境(TME)和临床结果之间的关联。最后,使用胰腺癌细胞的原位模型,我们证实了抑制 PLAU 对肿瘤生长和转移的预测作用。

结果

我们的分析表明,上调不仅与许多其他预后标志物相关,还与各种致癌信号通路的激活、与 PDAC 生长和转移相关的侵袭性表型相关,如增殖、上皮-间充质转化(EMT)、干性、缺氧、细胞外基质(ECM)降解、基质特征上调和肿瘤微环境(TME)中的免疫抑制。此外,上调与已知介导 PSC-癌细胞相互作用的信号通路直接相关。此外,上调与 PDAC 的侵袭性基底/鳞状表型直接相关,并显著降低总体生存率,表明这部分患者可能受益于抑制 活性的治疗干预。我们使用临床相关的原位胰腺模型进行的研究表明,即使是短期的 PLAU 抑制也足以显著阻止肿瘤生长,重要的是,消除可见的转移。

结论

在 PDAC 中,升高的 与侵袭性表型、基质评分和免疫抑制增加相关。上调还与 PDAC 的基底亚型密切相关;患有这种亚型的患者死于该疾病的风险很高,并且可能受益于针对 的治疗靶向。

https://cdn.ncbi.nlm.nih.gov/pmc/blobs/6692/9794594/05362f1fac0c/fimmu-13-1060957-g001.jpg

文献AI研究员

20分钟写一篇综述,助力文献阅读效率提升50倍。

立即体验

用中文搜PubMed

大模型驱动的PubMed中文搜索引擎

马上搜索

文档翻译

学术文献翻译模型,支持多种主流文档格式。

立即体验