Suppr超能文献

线粒体内膜蛋白 Prohibitin 1 介导 Nix 诱导的、Parkin 非依赖性的线粒体自噬。

Inner mitochondrial membrane protein Prohibitin 1 mediates Nix-induced, Parkin-independent mitophagy.

机构信息

Division of Gastroenterology and Hepatology, Department of Medicine, University of Colorado School of Medicine, 12700 East 19th Avenue, RC2 Campus Box: B158 HSC, Aurora, CO, USA.

Department of Internal Medicine, University Hospital Bonn, Bonn, Germany.

出版信息

Sci Rep. 2023 Jan 2;13(1):18. doi: 10.1038/s41598-022-26775-x.

Abstract

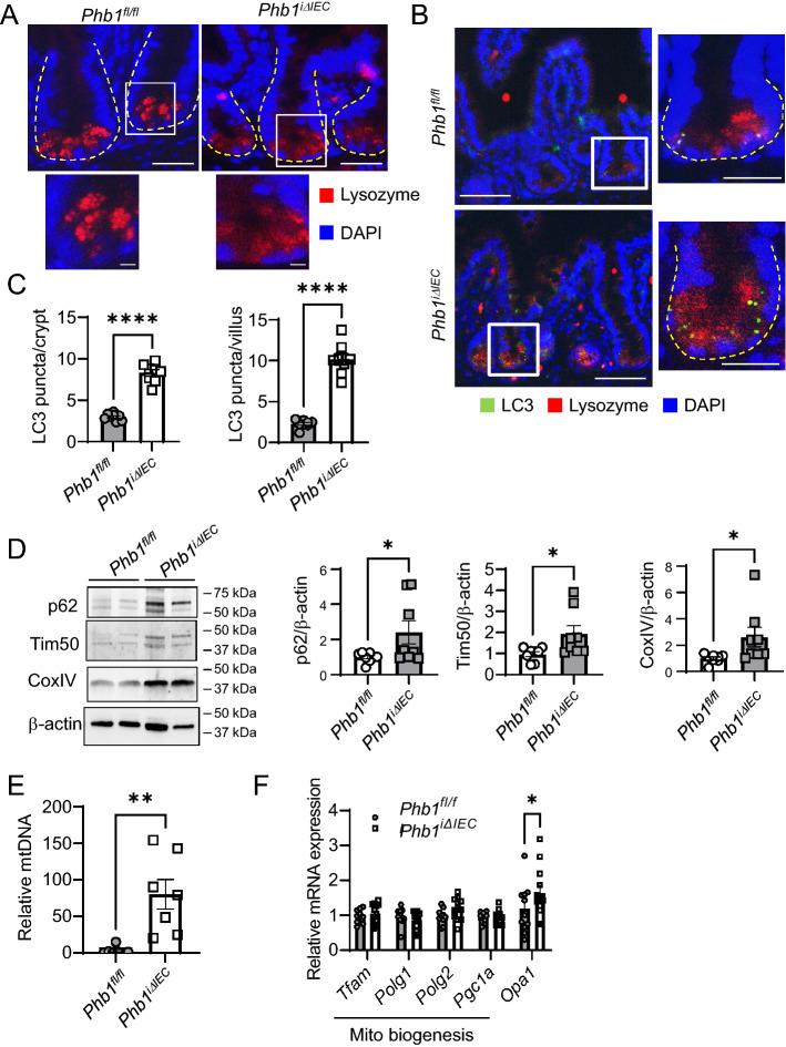
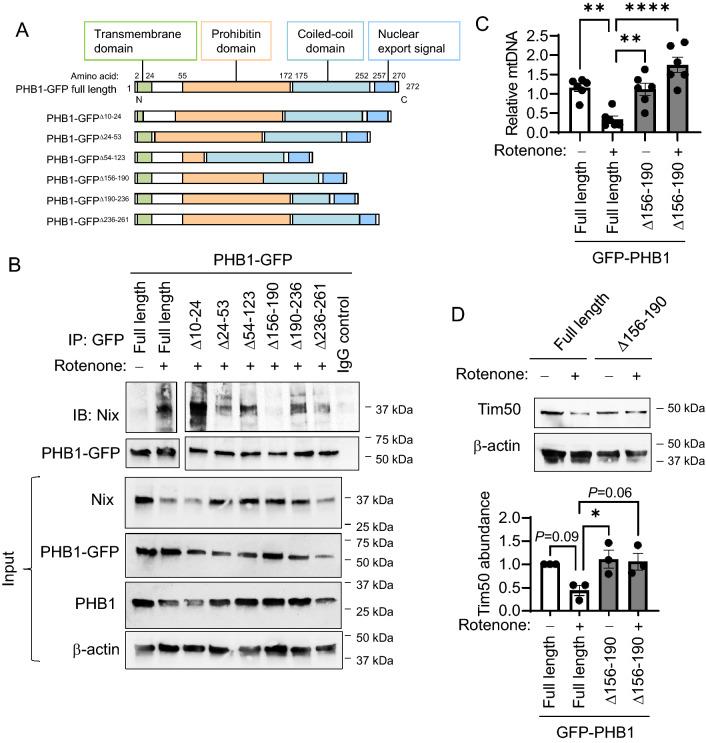
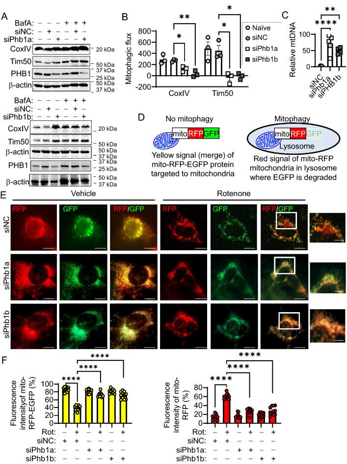
Autophagy of damaged mitochondria, called mitophagy, is an important organelle quality control process involved in the pathogenesis of inflammation, cancer, aging, and age-associated diseases. Many of these disorders are associated with altered expression of the inner mitochondrial membrane (IMM) protein Prohibitin 1. The mechanisms whereby dysfunction occurring internally at the IMM and matrix activate events at the outer mitochondrial membrane (OMM) to induce mitophagy are not fully elucidated. Using the gastrointestinal epithelium as a model system highly susceptible to autophagy inhibition, we reveal a specific role of Prohibitin-induced mitophagy in maintaining intestinal homeostasis. We demonstrate that Prohibitin 1 induces mitophagy in response to increased mitochondrial reactive oxygen species (ROS) through binding to mitophagy receptor Nix/Bnip3L and independently of Parkin. Prohibitin 1 is required for ROS-induced Nix localization to mitochondria and maintaining homeostasis of epithelial cells highly susceptible to mitochondrial dysfunction.

摘要

受损线粒体的自噬,称为线粒体自噬,是一种重要的细胞器质量控制过程,涉及炎症、癌症、衰老和与年龄相关的疾病的发病机制。这些疾病中的许多都与内部线粒体膜(IMM)蛋白 Prohibitin 1 的表达改变有关。功能障碍在 IMM 和基质内部发生并激活外膜(OMM)上的事件以诱导线粒体自噬的机制尚未完全阐明。我们使用易发生自噬抑制的胃肠道上皮作为模型系统,揭示了 Prohibitin 诱导的线粒体自噬在维持肠道内稳态中的特定作用。我们证明 Prohibitin 1 通过与线粒体自噬受体 Nix/Bnip3L 结合,响应增加的线粒体活性氧(ROS)诱导线粒体自噬,而与 Parkin 无关。Prohibitin 1 是 ROS 诱导的 Nix 向线粒体定位所必需的,并且对于易发生线粒体功能障碍的上皮细胞的内稳态维持是必需的。

https://cdn.ncbi.nlm.nih.gov/pmc/blobs/00e8/9807637/a1d6be42b79c/41598_2022_26775_Fig1_HTML.jpg

文献AI研究员

20分钟写一篇综述,助力文献阅读效率提升50倍。

立即体验

用中文搜PubMed

大模型驱动的PubMed中文搜索引擎

马上搜索

文档翻译

学术文献翻译模型,支持多种主流文档格式。

立即体验