Suppr超能文献

内脏间充质是正常生理状态和肿瘤发生过程中胰腺成纤维细胞的组织来源。

The splanchnic mesenchyme is the tissue of origin for pancreatic fibroblasts during homeostasis and tumorigenesis.

机构信息

Department of Biochemistry and Molecular Biology, Hollings Cancer Center, Medical University of South Carolina, 171 Ashley Ave, Charleston, SC, 29425, USA.

Department of Microbiology and Immunology, Hollings Cancer Center, Medical University of South Carolina, 171 Ashley Ave, Charleston, SC, 29425, USA.

出版信息

Nat Commun. 2023 Jan 3;14(1):1. doi: 10.1038/s41467-022-34464-6.

Abstract

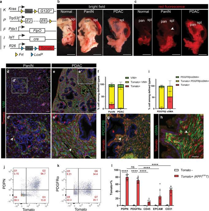
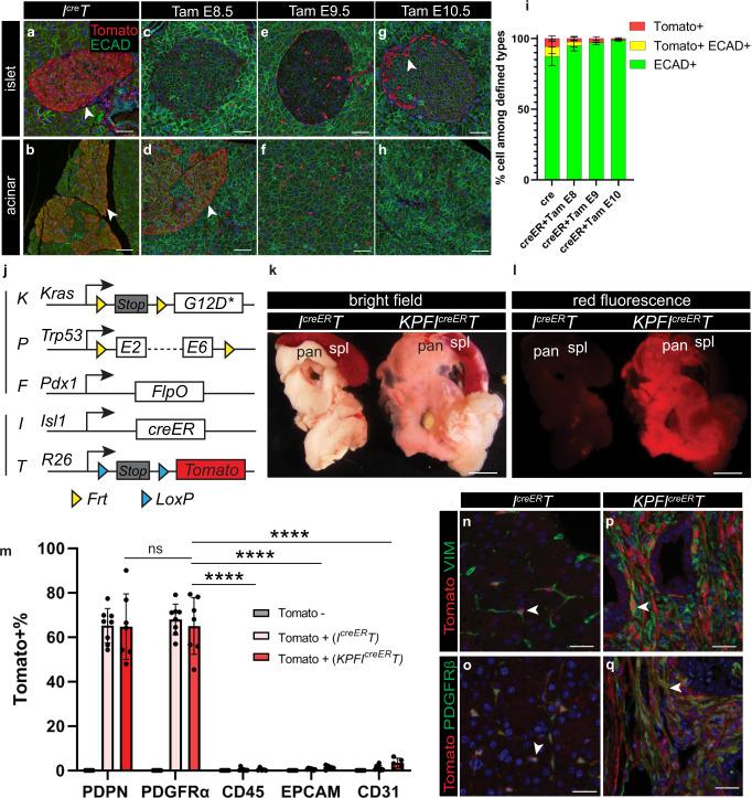
Pancreatic cancer is characterized by abundant desmoplasia, a dense stroma composed of extra-cellular and cellular components, with cancer associated fibroblasts (CAFs) being the major cellular component. However, the tissue(s) of origin for CAFs remains controversial. Here we determine the tissue origin of pancreatic CAFs through comprehensive lineage tracing studies in mice. We find that the splanchnic mesenchyme, the fetal cell layer surrounding the endoderm from which the pancreatic epithelium originates, gives rise to the majority of resident fibroblasts in the normal pancreas. In a genetic mouse model of pancreatic cancer, resident fibroblasts expand and constitute the bulk of CAFs. Single cell RNA profiling identifies gene expression signatures that are shared among the fetal splanchnic mesenchyme, adult fibroblasts and CAFs, suggesting a persistent transcriptional program underlies splanchnic lineage differentiation. Together, this study defines the phylogeny of the mesenchymal component of the pancreas and provides insights into pancreatic morphogenesis and tumorigenesis.

摘要

胰腺癌的特征是丰富的纤维组织增生,这是一种由细胞外和细胞成分组成的致密基质,其中癌症相关成纤维细胞(CAFs)是主要的细胞成分。然而,CAFs 的组织来源仍存在争议。在这里,我们通过在小鼠中的全面谱系追踪研究来确定胰腺 CAFs 的组织来源。我们发现,内脏间充质,即从内胚层起源的胰腺上皮细胞的胎儿细胞层,产生了正常胰腺中大多数固有成纤维细胞。在胰腺癌的遗传小鼠模型中,固有成纤维细胞扩增并构成 CAFs 的大部分。单细胞 RNA 分析确定了在胎儿内脏间充质、成纤维细胞和 CAFs 中共享的基因表达特征,这表明潜在的转录程序是内脏谱系分化的基础。总之,这项研究定义了胰腺间充质成分的系统发生,并为胰腺发生和肿瘤发生提供了新的见解。

https://cdn.ncbi.nlm.nih.gov/pmc/blobs/82ac/9810714/3a52d877f2c9/41467_2022_34464_Fig1_HTML.jpg

文献AI研究员

20分钟写一篇综述,助力文献阅读效率提升50倍。

立即体验

用中文搜PubMed

大模型驱动的PubMed中文搜索引擎

马上搜索

文档翻译

学术文献翻译模型,支持多种主流文档格式。

立即体验