Suppr超能文献

定量蛋白质组学鉴定大鼠脓毒症相关性脑病相关的生物标志物和治疗靶点。

Identification of biomarkers and therapeutic targets related to Sepsis-associated encephalopathy in rats by quantitative proteomics.

机构信息

Department of Critical Care Medicine, Huashan Hospital, Fudan University, 12 Middle Wulumuqi Road, 200040, Shanghai, China.

Department of Neurosurgery, Huashan Hospital, Fudan University, 12 Middle Wulumuqi Road, 200040, Shanghai, China.

出版信息

BMC Genomics. 2023 Jan 4;24(1):4. doi: 10.1186/s12864-022-09101-7.

Abstract

BACKGROUND

Sepsis-associated encephalopathy (SAE) is a common and severe complication of sepsis. While several studies have reported the proteomic alteration in plasma, urine, heart, etc. of sepsis, few research focused on the brain tissue. This study aims at discovering the differentially abundant proteins in the brains of septic rats to identify biomarkers of SAE.

METHODS

The Prague-Dawley rats were randomly divided into sepsis (n = 6) or sham (n = 6) groups, and then the whole brain tissue was dissected at 24 h after surgery for further protein identification by Quantitative iTRAQ LC-MS/MS Proteomics. Ingenuity pathway analysis, Gene ontology knowledgebase, and STRING database are used to explore the biological significance of proteins with altered concentration.

RESULTS

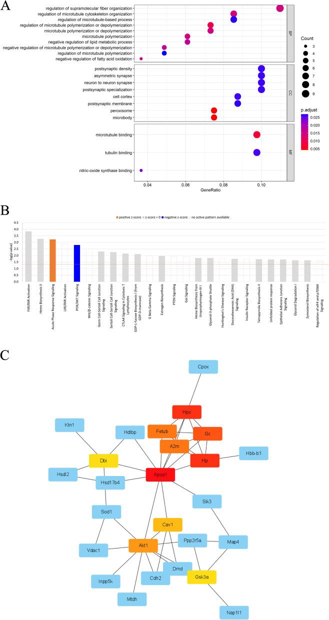
Among the total of 3163 proteins identified in the brain tissue, 57 were increased while 38 were decreased in the sepsis group compared to the sham group. Bioinformatic analyses suggest that the differentially abundant proteins are highly related to cellular microtubule metabolism, energy production, nucleic acid metabolism, neurological disease, etc. Additionally, acute phase response signaling was possibly activated and PI3K/AKT signaling was suppressed during sepsis. An interaction network established by IPA revealed that Akt1, Gc-globulin, and ApoA1 were the core proteins. The increase of Gc-globulin and the decrease of Akt1 and ApoA1 were confirmed by Western blot.

CONCLUSION

Based on the multifunction of these proteins in several brain diseases, we first propose that Gc-globulin, ApoA1, PI3K/AKT pathway, and acute phase response proteins (hemopexin and cluster of alpha-2-macroglobulin) could be potential candidates for the diagnosis and treatment of SAE. These results may provide new insights into the pathologic mechanism of SAE, yet further research is required to explore the functional implications and clinical applications of the differentially abundant proteins in the brains of sepsis group.

摘要

背景

脓毒症相关性脑病(SAE)是脓毒症的一种常见且严重的并发症。虽然有几项研究报告了脓毒症患者血浆、尿液、心脏等组织中的蛋白质组变化,但很少有研究关注脑组织。本研究旨在发现脓毒症大鼠脑组织中差异丰富的蛋白质,以鉴定 SAE 的生物标志物。

方法

将布拉格-道利大鼠随机分为脓毒症(n=6)或假手术(n=6)组,然后在手术后 24 小时解剖整个大脑组织,通过定量 iTRAQ LC-MS/MS 蛋白质组学进一步鉴定蛋白质。使用 IPA、GO 知识库和 STRING 数据库来探讨浓度改变的蛋白质的生物学意义。

结果

在脑组织中鉴定出的 3163 种蛋白质中,与假手术组相比,脓毒症组有 57 种蛋白质增加,38 种蛋白质减少。生物信息学分析表明,差异丰富的蛋白质与细胞微管代谢、能量产生、核酸代谢、神经疾病等高度相关。此外,脓毒症时可能激活急性期反应信号,抑制 PI3K/AKT 信号。IPA 建立的相互作用网络显示 Akt1、Gc-球蛋白和 ApoA1 是核心蛋白。通过 Western blot 验证了 Gc-球蛋白的增加和 Akt1 和 ApoA1 的减少。

结论

基于这些蛋白质在几种脑部疾病中的多功能性,我们首次提出 Gc-球蛋白、ApoA1、PI3K/AKT 通路和急性期反应蛋白(触珠蛋白和α-2 巨球蛋白簇)可能是 SAE 诊断和治疗的潜在候选物。这些结果可能为 SAE 的病理机制提供新的见解,但需要进一步研究来探讨脓毒症组大脑中差异丰富蛋白质的功能意义和临床应用。

https://cdn.ncbi.nlm.nih.gov/pmc/blobs/c3de/9814352/96d726a1d8d4/12864_2022_9101_Fig1_HTML.jpg

文献AI研究员

20分钟写一篇综述,助力文献阅读效率提升50倍。

立即体验

用中文搜PubMed

大模型驱动的PubMed中文搜索引擎

马上搜索

文档翻译

学术文献翻译模型,支持多种主流文档格式。

立即体验