Suppr超能文献

磷酸化介导的 PI3K-Akt 信号通路作为氢气减轻脓毒症小鼠脑损伤的治疗机制。

Phosphorylation-mediated PI3K-Art signalling pathway as a therapeutic mechanism in the hydrogen-induced alleviation of brain injury in septic mice.

机构信息

Department of Anesthesiology, Tianjin Institute of Anesthesiology, General Hospital of Tianjin Medical University, Tianjin, China.

Tianjin Research Institute of Anesthesiology, Tianjin, China.

出版信息

J Cell Mol Med. 2022 Nov;26(22):5713-5727. doi: 10.1111/jcmm.17568. Epub 2022 Oct 29.

Abstract

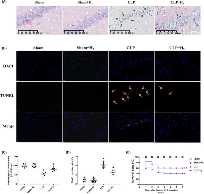
Our previous studies illustrated that 2% H inhalation can protect against sepsis-associated encephalopathy (SAE) which is characterized by high mortality and has no effective treatment. To investigate the underlying role of protein phosphorylation in SAE and H treatment, a mouse model of sepsis was constructed by caecal ligation and puncture (CLP), then treated with H (CLP + H ). Brain tissues of the mice were collected to be analysed with tandem mass tag-based quantitative proteomics coupled with IMAC enrichment of phosphopeptides and LC-MS/MS analysis. In proteomics and phosphoproteomics analysis, 268 differentially phosphorylated proteins (DPPs) showed a change in the phosphorylated form in the CLP + H group (p < 0.05). Gene ontology analysis revealed that these DPPs were enriched in multiple cellular components, biological processes, and molecular functions. KEGG pathway analysis revealed that they were enriched in glutamatergic synapses, tight junctions, the PI3K-Akt signalling pathway, the HIF-1 signalling pathway, the cGMP-PKG signalling pathway, the Rap1 signalling pathway, and the vascular smooth muscle contraction. The phosphorylated forms of six DPPs, including ribosomal protein S6 (Rps6), tyrosine 3-monooxygenase/tryptophan 5-monooxygenase activation protein gamma (Ywhag/14-3-3), phosphatase and tensin homologue deleted on chromosome ten (Pten), membrane-associated guanylate kinase 1 (Magi1), mTOR, and protein kinase N2 (Pkn2), were upregulated and participated in the PI3K-Akt signalling pathway. The WB results showed that the phosphorylation levels of Rps6, Ywhag, Pten, Magi1, mTOR, and Pkn2 were increased. The DPPs and phosphorylation-mediated molecular network alterations in H -treated CLP mice may elucidate the biological roles of protein phosphorylation in the therapeutic mechanism of H treatment against SAE.

摘要

我们之前的研究表明,2%氢气吸入可以预防与脓毒症相关的脑病(SAE),SAE 的特点是死亡率高,且没有有效的治疗方法。为了研究蛋白质磷酸化在 SAE 和 H 治疗中的潜在作用,我们通过盲肠结扎和穿孔(CLP)构建了脓毒症小鼠模型,然后用 H 处理(CLP+H)。收集小鼠脑组织进行串联质量标签定量蛋白质组学分析,并结合 IMAC 富集磷酸肽和 LC-MS/MS 分析。在蛋白质组学和磷酸蛋白质组学分析中,CLP+H 组有 268 个差异磷酸化蛋白(DPP)的磷酸化形式发生变化(p<0.05)。GO 分析显示,这些 DPP 富集在多个细胞成分、生物过程和分子功能中。KEGG 通路分析显示,它们富集在谷氨酸能突触、紧密连接、PI3K-Akt 信号通路、HIF-1 信号通路、cGMP-PKG 信号通路、Rap1 信号通路和血管平滑肌收缩中。六个 DPP 的磷酸化形式,包括核糖体蛋白 S6(Rps6)、酪氨酸 3-单加氧酶/色氨酸 5-单加氧酶激活蛋白 γ(Ywhag/14-3-3)、磷酸酶和张力蛋白同源物缺失 10 号染色体(Pten)、膜相关鸟苷酸激酶 1(Magi1)、mTOR 和蛋白激酶 N2(Pkn2),上调并参与了 PI3K-Akt 信号通路。WB 结果显示,Rps6、Ywhag、Pten、Magi1、mTOR 和 Pkn2 的磷酸化水平增加。CLP 小鼠 H 治疗后 DPP 和磷酸化介导的分子网络改变可能阐明蛋白质磷酸化在 H 治疗脓毒症相关脑病的治疗机制中的生物学作用。

https://cdn.ncbi.nlm.nih.gov/pmc/blobs/4a59/9667523/7dfd5f02cf2c/JCMM-26-5713-g006.jpg

文献AI研究员

20分钟写一篇综述,助力文献阅读效率提升50倍。

立即体验

用中文搜PubMed

大模型驱动的PubMed中文搜索引擎

马上搜索

文档翻译

学术文献翻译模型,支持多种主流文档格式。

立即体验