Suppr超能文献

甘油磷脂代谢中的二酰甘油激酶ζ调节二酰甘油和磷脂酸平衡,并与磷酸酶和张力蛋白同源物相互作用以减轻氢气吸入的脓毒症小鼠的脑损伤:一项比较代谢组学和磷酸化蛋白质组学分析

DGKζ in Glycerophospholipid Metabolism Regulates the DAG and PA Balance and Interacts With PTEN to Alleviate Brain Damage in Septic Mice With Hydrogen Inhalation: A Comparative Metabolomic and Phosphoproteomic Analysis.

作者信息

Bai Yuanyuan, Li Zeyu, Yan Donglai, Jiang Yi, Dong Beibei, Yu Yonghao

机构信息

Department of Anesthesiology, Tianjin Medical University General Hospital, Tianjin, China.

Department of Anesthesiology, Tianjin Baodi Hospital, Tianjin Medical University Baodi Hospital, Tianjin, China.

出版信息

Brain Behav. 2025 Aug;15(8):e70761. doi: 10.1002/brb3.70761.

Abstract

OBJECTIVES

Therapeutic effects of hydrogen (H) on sepsis-associated encephalopathy (SAE), a severe neuroinflammatory disease, have been reported, but the underlying mechanism remains unclear. Metabolomic and phosphoproteomic analyses were utilized to explore the therapeutic mechanism of H.

METHODS

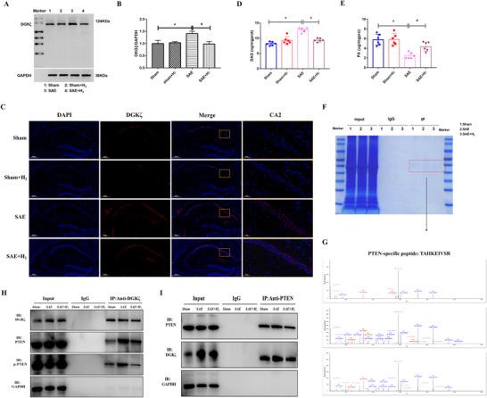
Caecal ligation and puncture (CLP) was used to establish an animal model of sepsis, after which the animals were treated with hydrogen. Mouse brains were obtained for analysis via tandem mass tag-based quantitative proteomics with IMAC enrichment of phosphopeptides and LC-MS/MS analysis to provide a broad overview of the metabolites. The metabolic profiles of mice in the SAE and SAE + H groups were compared by multivariate statistical analysis. Different proteins (or enzymes) were verified by western blot (WB) and immunofluorescence (IF) analyses. ELISA was used to measure the level of DAG and PA. The influence of diacylglycerol kinase ζ (DGKζ) on glycerophospholipid metabolism in the mouse hippocampus was analyzed via coimmunoprecipitation (co-IP), and protein‒protein interactions were detected via LC‒MS/MS analysis.

RESULTS

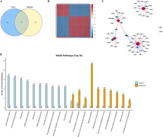
A total of 1476 metabolites were identified, including 131 metabolic biomarkers in negative ion mode and 41 metabolic biomarkers in positive ion mode. These values were different from the standard, with variable importance for the projection (VIP) > 1 and p < 0.05. The correlated differential phosphoproteins found in the combined metabolomic and phosphoproteomic analyses participated in 131 pathways, and the differentially abundant metabolites were involved in 10 metabolic pathways, eight of which were related. The roles and interactions of these differentially expressed proteins and metabolites suggest that glycerophospholipid metabolism is activated in septic mice after the inhalation of hydrogen. Additionally, we quantified the downregulation of choline-phosphate cytidylyltransferase A (Pcyt1α)/CTP/CCTα and DGKζ and the upregulation of the metabolite sn-glycero-3-phosphoethanolamine in the glycerophospholipid metabolism pathway in mice in the SAE + H group compared with mice in the SAE group. The WB and IF results revealed that DGKζ expression increased in septic mice but decreased after H treatment. The ELISA showed that the expression of DAG was increased in SAE mice compared with Sham mice, while it decreased in SAE + H mice compared with SAE mice. Correspondingly, the PA level was reduced in SAE group compared with Sham group and was increased after the inhalation of H. Furthermore, the regulation of DGKζ in hydrogen treatment in septic mice may be related to the interaction with phosphatase and tensin homolog (PTEN).

CONCLUSION

H downregulates the levels of DGKζ and CCTα to alleviate brain damage in septic mice, and changes in DGKζ expression are balancing the transformation between the DAG anf PA, and it might also interact with PTEN. Thus, DGKζ may be a potential target in septic mouse therapy.

摘要

目的

氢气(H)对脓毒症相关性脑病(SAE)这一严重神经炎症性疾病的治疗作用已有报道,但其潜在机制仍不清楚。本研究利用代谢组学和磷酸化蛋白质组学分析来探索氢气的治疗机制。

方法

采用盲肠结扎穿孔术(CLP)建立脓毒症动物模型,随后对动物进行氢气治疗。取小鼠脑样本,通过基于串联质量标签的定量蛋白质组学进行分析,采用IMAC富集磷酸肽并进行LC-MS/MS分析,以全面了解代谢物情况。通过多变量统计分析比较SAE组和SAE + H组小鼠的代谢谱。通过蛋白质免疫印迹(WB)和免疫荧光(IF)分析验证不同的蛋白质(或酶)。采用酶联免疫吸附测定(ELISA)法检测二酰基甘油(DAG)和磷脂酸(PA)水平。通过免疫共沉淀(co-IP)分析二酰基甘油激酶ζ(DGKζ)对小鼠海马体甘油磷脂代谢的影响,并通过LC-MS/MS分析检测蛋白质-蛋白质相互作用。

结果

共鉴定出1476种代谢物,其中负离子模式下有131种代谢生物标志物,正离子模式下有41种代谢生物标志物。这些值与标准值不同,其投影变量重要性(VIP)> 1且p < 0.05。在代谢组学和磷酸化蛋白质组学联合分析中发现的相关差异磷酸化蛋白参与了131条通路,差异丰富的代谢物参与了10条代谢通路,其中8条相关。这些差异表达的蛋白质和代谢物的作用及相互作用表明,吸入氢气后脓毒症小鼠的甘油磷脂代谢被激活。此外,与SAE组小鼠相比,我们定量分析了SAE + H组小鼠甘油磷脂代谢途径中磷酸胆碱胞苷转移酶A(Pcyt1α)/CTP/CCTα和DGKζ的下调以及代谢物sn-甘油-3-磷酸乙醇胺的上调。WB和IF结果显示,脓毒症小鼠中DGKζ表达增加,但氢气治疗后降低。ELISA结果显示,与假手术组相比,SAE小鼠中DAG表达增加,而与SAE小鼠相比,SAE + H小鼠中DAG表达降低。相应地,与假手术组相比,SAE组中PA水平降低,吸入氢气后升高。此外,脓毒症小鼠氢气治疗中DGKζ的调节可能与和磷酸酶及张力蛋白同源物(PTEN)的相互作用有关。

结论

氢气下调DGKζ和CCTα水平以减轻脓毒症小鼠的脑损伤,DGKζ表达的变化平衡了DAG和PA之间的转化,并且它可能还与PTEN相互作用。因此,DGKζ可能是脓毒症小鼠治疗的一个潜在靶点。

https://cdn.ncbi.nlm.nih.gov/pmc/blobs/2f4a/12340545/5a2e685befcd/BRB3-15-e70761-g002.jpg

文献AI研究员

20分钟写一篇综述,助力文献阅读效率提升50倍。

立即体验

用中文搜PubMed

大模型驱动的PubMed中文搜索引擎

马上搜索

文档翻译

学术文献翻译模型,支持多种主流文档格式。

立即体验