Suppr超能文献

胰腺导管腺癌根治性切除术后肿瘤相关 N1/N2 中性粒细胞可塑性的预后价值。

Prognostic value of tumor-associated N1/N2 neutrophil plasticity in patients following radical resection of pancreas ductal adenocarcinoma.

机构信息

Department of General Surgery, Zhongshan Hospital, Fudan University, Shanghai, China.

Cancer Center, Zhongshan Hospital, Fudan University, Shanghai, China.

出版信息

J Immunother Cancer. 2022 Dec;10(12). doi: 10.1136/jitc-2022-005798.

Abstract

BACKGROUND

As an integral part of the tumor microenvironment (TME), tumor-associated neutrophils play a crucial role in tumor development. The objective of this study was to investigate the plasticity of tumor-associated N1 and N2 neutrophils in the TME of pancreatic ductal adenocarcinoma (PDAC), along with its impact on survival and association with immune infiltrations.

METHODS

The primary and validation cohorts including 90 radical resection patients from September 2012 to May 2016 and 29 radical resection patients from September 2018 to October 2019, respectively, with complete survival data, were enrolled. Immunofluorescence staining was used to identify tumor-associated N1 and N2 neutrophils, and the N1/N2 ratio was used to evaluate N1 and N2 plasticity. Thereafter, the association between tumor-associated N1/N2 neutrophil plasticity, clinical features, and immune infiltrations was investigated.

RESULTS

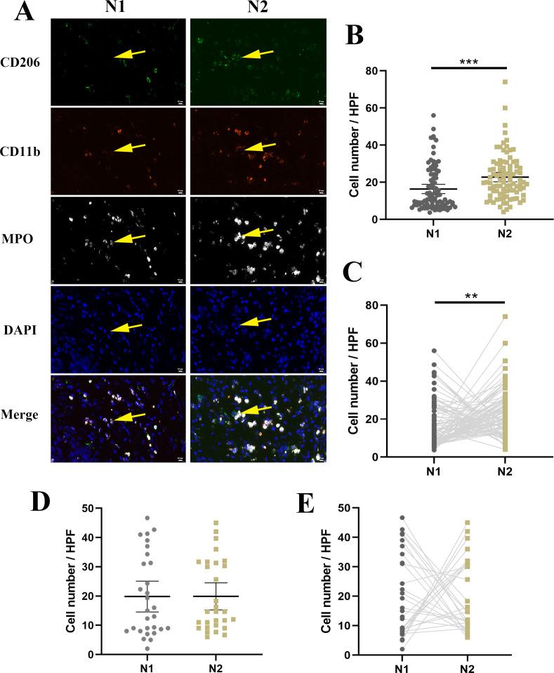
There was a significant increase in tumor-associated N2 neutrophils compared with tumor-associated N1 neutrophils. Low N1/N2 ratios were associated with the poorer differentiation of tumors, easier lymph node metastases, and a higher TNM stage. The median overall survival (OS) and recurrence-free survival (RFS) of the high tumor-associated N1 neutrophil group were significantly longer than those of the low group, while the tumor-associated N2 neutrophils played an opposite role. The multivariable analysis revealed that a high N1/N2 ratio was a significant prognostic indicator for OS and RFS. In addition, tumor-associated N1/N2 neutrophils showed an opposite correlation with tumor-infiltrating CD8 T cells and Tregs.

CONCLUSION

The plasticity of tumor-associated N1/N2 neutrophils was identified as a crucial prognostic indicator that might reflect the TME and immune escape in patients with PDAC. On further investigation and validation, our findings may be used to further stratify patients with varying prognoses to optimize treatment.

摘要

背景

作为肿瘤微环境(TME)的一个组成部分,肿瘤相关中性粒细胞在肿瘤发展中起着至关重要的作用。本研究旨在探讨胰腺导管腺癌(PDAC)TME 中肿瘤相关 N1 和 N2 中性粒细胞的可塑性及其对生存的影响,并探讨其与免疫浸润的关系。

方法

纳入了分别来自 2012 年 9 月至 2016 年 5 月和 2018 年 9 月至 2019 年 10 月的 90 例根治性切除患者的主队列和验证队列,所有患者均有完整的生存数据。免疫荧光染色用于鉴定肿瘤相关 N1 和 N2 中性粒细胞,并通过 N1/N2 比值评估 N1 和 N2 的可塑性。然后,研究了肿瘤相关 N1/N2 中性粒细胞可塑性与临床特征和免疫浸润之间的关系。

结果

与肿瘤相关 N1 中性粒细胞相比,肿瘤相关 N2 中性粒细胞显著增加。低 N1/N2 比值与肿瘤分化较差、更容易发生淋巴结转移和更高的 TNM 分期有关。高肿瘤相关 N1 中性粒细胞组的中位总生存期(OS)和无复发生存期(RFS)明显长于低 N1/N2 比值组,而肿瘤相关 N2 中性粒细胞则起到相反的作用。多变量分析显示,高 N1/N2 比值是 OS 和 RFS 的显著预后指标。此外,肿瘤相关 N1/N2 中性粒细胞与肿瘤浸润 CD8 T 细胞和 Tregs 呈相反的相关性。

结论

肿瘤相关 N1/N2 中性粒细胞的可塑性被确定为一个重要的预后指标,可能反映了 PDAC 患者的 TME 和免疫逃逸。在进一步的研究和验证中,我们的发现可能被用于进一步对具有不同预后的患者进行分层,以优化治疗。

https://cdn.ncbi.nlm.nih.gov/pmc/blobs/ee46/9730407/c364b7537fb5/jitc-2022-005798f01.jpg

文献AI研究员

20分钟写一篇综述,助力文献阅读效率提升50倍。

立即体验

用中文搜PubMed

大模型驱动的PubMed中文搜索引擎

马上搜索

文档翻译

学术文献翻译模型,支持多种主流文档格式。

立即体验