Suppr超能文献

通过调节巨噬细胞表型修复脊髓损伤的生物材料递送策略

Biomaterials delivery strategies to repair spinal cord injury by modulating macrophage phenotypes.

作者信息

Xia Yuanliang, Yang Ruohan, Wang Hengyi, Hou Yulin, Li Yuehong, Zhu Jianshu, Xu Feng, Fu Changfeng

机构信息

Department of Spine Surgery, The First Hospital of Jilin University, Changchun, PR China.

Cancer Center, The First Hospital of Jilin University, Changchun, PR China.

出版信息

J Tissue Eng. 2022 Dec 26;13:20417314221143059. doi: 10.1177/20417314221143059. eCollection 2022 Jan-Dec.

Abstract

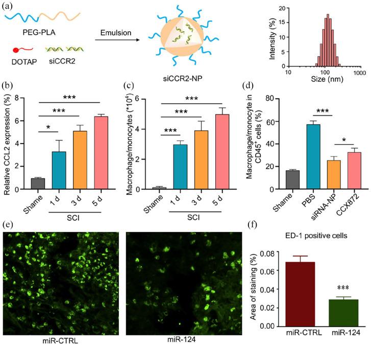
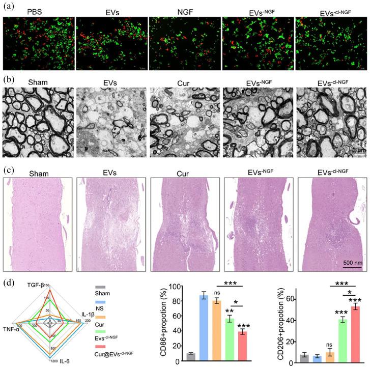
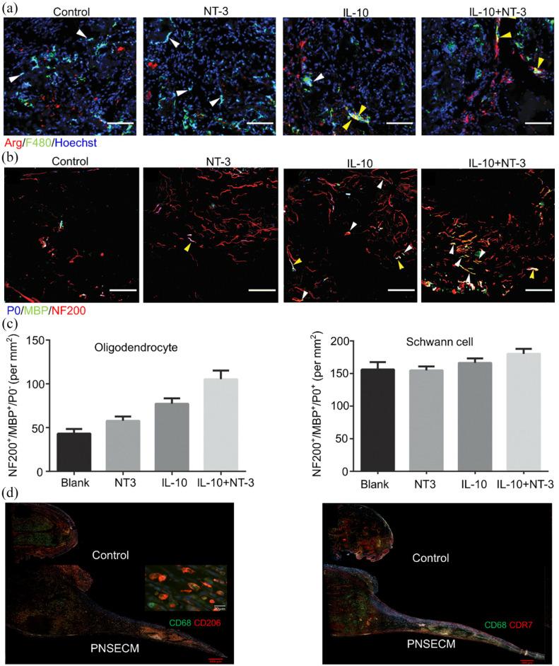
Spinal cord injury (SCI) causes tremendous harm to a patient's physical, mental, and financial health. Moreover, recovery of SCI is affected by many factors, inflammation is one of the most important as it engulfs necrotic tissue and cells during the early stages of injury. However, excessive inflammation is not conducive to damage repair. Macrophages are classified into either blood-derived macrophages or resident microglia based on their origin, their effects on SCI being two-sided. Microglia first activate and recruit blood-derived macrophages at the site of injury-blood-borne macrophages being divided into pro-inflammatory M1 phenotypes and anti-inflammatory M2 phenotypes. Among them, M1 macrophages secrete inflammatory factors such as interleukin-β (IL-β), tumor necrosis factor-α (TNF-α), IL-6, and interferon-γ (IFN-γ) at the injury site, which aggravates SCIs. M2 macrophages secrete IL-4, IL-10, IL-13, and neurotrophic factors to inhibit the inflammatory response and inhibit neuronal apoptosis. Consequently, modulating phenotypic differentiation of macrophages appears to be a meaningful therapeutic target for the treatment of SCI. Biomaterials are widely used in regenerative medicine and tissue engineering due to their targeting and bio-histocompatibility. In this review, we describe the effects of biomaterials applied to modulate macrophage phenotypes on SCI recovery and provide an outlook.

摘要

脊髓损伤(SCI)会对患者的身体、心理和经济健康造成巨大伤害。此外,SCI的恢复受多种因素影响,炎症是最重要的因素之一,因为它在损伤早期会吞噬坏死组织和细胞。然而,过度炎症不利于损伤修复。巨噬细胞根据其来源可分为血源性巨噬细胞或驻留小胶质细胞,它们对SCI的影响具有两面性。小胶质细胞首先在损伤部位激活并募集血源性巨噬细胞,血源性巨噬细胞分为促炎性M1表型和抗炎性M2表型。其中,M1巨噬细胞在损伤部位分泌白细胞介素-β(IL-β)、肿瘤坏死因子-α(TNF-α)、IL-6和干扰素-γ(IFN-γ)等炎性因子,加重脊髓损伤。M2巨噬细胞分泌IL-4、IL-10、IL-13和神经营养因子以抑制炎症反应并抑制神经元凋亡。因此,调节巨噬细胞的表型分化似乎是治疗SCI的一个有意义的治疗靶点。生物材料因其靶向性和生物组织相容性而广泛应用于再生医学和组织工程。在这篇综述中,我们描述了应用生物材料调节巨噬细胞表型对SCI恢复的影响并给出展望。

https://cdn.ncbi.nlm.nih.gov/pmc/blobs/f84c/9806413/4c4ef63dae9b/10.1177_20417314221143059-fig1.jpg

文献AI研究员

20分钟写一篇综述,助力文献阅读效率提升50倍。

立即体验

用中文搜PubMed

大模型驱动的PubMed中文搜索引擎

马上搜索

文档翻译

学术文献翻译模型,支持多种主流文档格式。

立即体验