Suppr超能文献

用于实时监测炎症小体活性和靶向治疗的纳米报告器。

Nanoreporter for Real-Time Monitoring of Inflammasome Activity and Targeted Therapy.

机构信息

Department of Chemical Engineering, University of Massachusetts, Amherst, MA, 01003, USA.

Department of Veterinary and Animal Sciences, University of Massachusetts, Amherst, MA, 01003, USA.

出版信息

Adv Sci (Weinh). 2023 Feb;10(6):e2204900. doi: 10.1002/advs.202204900. Epub 2023 Jan 5.

Abstract

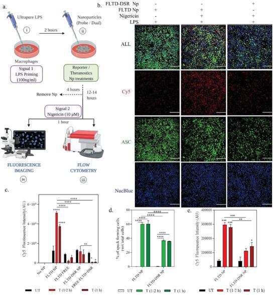
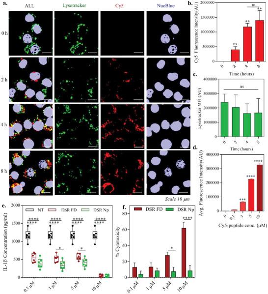
Inflammasome activation is associated with a myriad of inflammatory diseases. However, existing methods provides a limited understanding of spatiotemporal kinetics of inflammasome activation, with restricted scope for early detection of associated treatment efficacy. This limitation offers an opportunity for the development of biocompatible in-vivo inflammasome monitoring tools with translational prospects. To achieve this, they report developing a pair of lipid-based nanoparticle systems, a reporter nanoparticle consisting of a caspase-1 activatable probe alone, and a theranostic nanoparticle combining the probe with an inflammasome-inhibiting drug. This biocompatible platform enhances the probe's residence time in circulation by preventing its opsonization and allowing its sustained release over time. Their results demonstrate the specificity of reporter nanoparticles towards caspase-1 activity and provides early-on monitoring of inflammasome activation both in-vitro as well as in-vivo. Additionally, the delivery of disulfiram, an inflammasome-inhibiting drug, along with reporter probe using theranostic nanoparticles enables real-time tracking of treatment efficacy in the gouty-arthritis inflammatory model. In summary, they report an unparalleled pair of the inflammasome-associated reporter and theranostic platforms suited not only for diagnostic applications but can also detect inflammasome-targeted treatment efficiency in real-time. These findings establish two novel, sensitive nanotools for non-invasive evaluation of inflammasome-targeted immunotherapy.

摘要

炎症小体的激活与许多炎症性疾病有关。然而,现有的方法对炎症小体激活的时空动力学提供了有限的了解,对相关治疗效果的早期检测的范围有限。这一局限性为开发具有转化前景的生物相容性体内炎症小体监测工具提供了机会。为了实现这一目标,他们报告开发了一对基于脂质的纳米颗粒系统,一种由单独的 caspase-1 激活探针组成的报告纳米颗粒,以及一种将探针与炎症小体抑制药物结合的治疗性纳米颗粒。这种生物相容性平台通过防止其被调理素化并允许其随时间持续释放,增强了探针在循环中的停留时间。他们的结果表明,报告纳米颗粒对 caspase-1 活性具有特异性,并提供了炎症小体激活的早期体外和体内监测。此外,使用治疗性纳米颗粒同时递送达夫司他丁(一种炎症小体抑制药物)和报告探针,能够在痛风性关节炎炎症模型中实时跟踪治疗效果。总之,他们报告了一对无与伦比的炎症小体相关报告和治疗性平台,不仅适用于诊断应用,还可以实时检测炎症小体靶向治疗的效果。这些发现为非侵入性评估炎症小体靶向免疫治疗建立了两种新的、敏感的纳米工具。

https://cdn.ncbi.nlm.nih.gov/pmc/blobs/7c72/9951342/b6d4d98c6783/ADVS-10-2204900-g006.jpg

文献AI研究员

20分钟写一篇综述,助力文献阅读效率提升50倍。

立即体验

用中文搜PubMed

大模型驱动的PubMed中文搜索引擎

马上搜索

文档翻译

学术文献翻译模型,支持多种主流文档格式。

立即体验