Suppr超能文献

通过抗炎、调节Th17/Treg平衡、维持肠道屏障完整性和调节肠道微生物群来减轻硫酸葡聚糖钠盐诱导的小鼠结肠炎。

alleviates dextran sulfate sodium salt-induced colitis in mice through anti-inflammation, regulating Th17/Treg balance, maintaining intestinal barrier integrity, and modulating gut microbiota.

作者信息

Li Hongyi, Wang Yi, Shao Shumin, Yu Hui, Wang Deqin, Li Chuyuan, Yuan Qin, Liu Wen, Cao Jiliang, Wang Xiaojuan, Guo Haibiao, Wu Xu, Wang Shengpeng

机构信息

State Key Laboratory of Quality Research in Chinese Medicine, Institute of Chinese Medical Sciences, University of Macau, Macao, 999078, China.

Laboratory of Molecular Pharmacology, Department of Pharmacology, School of Pharmacy, Southwest Medical University, Luzhou, Sichuan, 646000, China.

出版信息

J Pharm Anal. 2022 Dec;12(6):824-838. doi: 10.1016/j.jpha.2022.08.001. Epub 2022 Aug 18.

Abstract

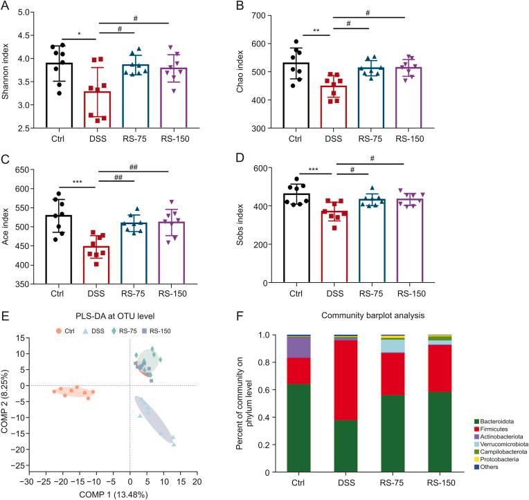
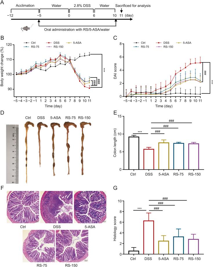
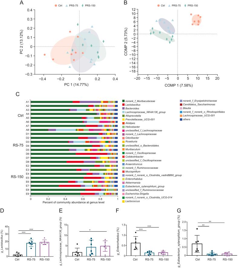
(), an important component of Chinese herbal tea, has traditionally been used to treat hepatitis, jaundice, cholecystitis, and colitis. However, the chemical composition of and its effect against colitis remain unclear. In this study, the chemical composition of the water extract of . was analyzed using ultra performance liquid chromatography coupled with a hybrid linear ion trap quadrupole-orbitrap mass spectrometer (UPLC-LTQ-Orbitrap-MS). A total of 46 compounds, comprising -kaurane diterpenoids, flavonoids, phenolic acids, and steroids, were identified in the water extract of . , and the extract could significantly alleviate dextran sulfate sodium salt-induced colitis by improving colon length, upregulating anti-inflammatory factors, downregulating proinflammatory factors, and restoring the balance of T helper 17/T regulatory cells. also preserved intestinal barrier function by increasing the level of tight junction proteins (zonula occludens 1 and occludin) in mouse colonic tissue. In addition, . modulated the gut microbiota composition by increasing bacterial richness and diversity, increasing the abundance of beneficial bacteria (, , , and ), and decreasing the abundance of pathogenic bacteria (, , and ). Gut microbiota depletion by antibiotics further confirmed that . alleviated colitis in a microbiota-dependent manner. Overall, our findings provide chemical and biological evidence for the potential application of . in the management of colitis.

摘要

()是凉茶的重要成分,传统上用于治疗肝炎、黄疸、胆囊炎和结肠炎。然而,其化学成分及其对结肠炎的作用仍不清楚。在本研究中,使用超高效液相色谱与混合线性离子阱四极杆-轨道阱质谱仪(UPLC-LTQ-Orbitrap-MS)分析了()水提取物的化学成分。在()水提取物中总共鉴定出46种化合物,包括贝壳杉烷二萜、黄酮类、酚酸和甾体,该提取物可通过改善结肠长度、上调抗炎因子、下调促炎因子以及恢复辅助性T细胞17/调节性T细胞平衡来显著减轻葡聚糖硫酸钠诱导的结肠炎。()还通过提高小鼠结肠组织中紧密连接蛋白(闭合蛋白1和闭合蛋白)的水平来维持肠道屏障功能。此外,()通过增加细菌丰富度和多样性、增加有益菌(、、、和)的丰度以及降低病原菌(、、和)的丰度来调节肠道微生物群组成。抗生素导致的肠道微生物群耗竭进一步证实()以微生物群依赖的方式减轻结肠炎。总体而言,我们的研究结果为()在结肠炎管理中的潜在应用提供了化学和生物学证据。

https://cdn.ncbi.nlm.nih.gov/pmc/blobs/a953/9805946/6aaf6d8e9ee4/ga1.jpg

文献AI研究员

20分钟写一篇综述,助力文献阅读效率提升50倍。

立即体验

用中文搜PubMed

大模型驱动的PubMed中文搜索引擎

马上搜索

文档翻译

学术文献翻译模型,支持多种主流文档格式。

立即体验