Suppr超能文献

玫瑰红景天苷对结肠炎小鼠和肠道类器官肠道上皮损伤的保护作用

Protective Effect of Rosavin Against Intestinal Epithelial Injury in Colitis Mice and Intestinal Organoids.

作者信息

Luo Haoming, Guo Miao, Li Mingxing, Zhao Yueshui, Shen Jing, Du Fukuan, Chen Yu, Deng Shuai, Sun Yuhong, Gu Li, Li Wanping, Li Xiaobing, Chen Meijuan, Xiao Zhangang, Wang Shengpeng, Wu Xu

机构信息

Cell Therapy & Cell Drugs of Luzhou Key Laboratory, Department of Pharmacology, School of Pharmacy, Southwest Medical University, Luzhou, Sichuan, 646100, People's Republic of China.

Department of Pharmacy, Three Gorges University Hospital of Traditional Chinese Medicine & Yichang Hospital of Traditional Chinese Medicine, Yichang, Hubei, 443003, People's Republic of China.

出版信息

J Inflamm Res. 2024 Sep 4;17:6023-6038. doi: 10.2147/JIR.S474368. eCollection 2024.

Abstract

INTRODUCTION

species have been utilized as functional foods in Asia and Europe for promoting health. Research has demonstrated that has the potential to alleviate inflammatory bowel disease (IBD) in animal models. However, the specific active components and the underlying mechanism for ameliorating intestinal damage remain unclear. This study aims to explore the relieving effect of Rosavin (Rov), a known active constituent of , in IBD and the regulatory mechanisms.

METHODS

The therapeutic effect of Rov was evaluated using a murine model of acute colitis induced by dextran sulfate sodium salt (DSS). Inflammatory cytokines and neutrophil activation markers were measured by corresponding kits. Immunohistochemistry, immunofluorescence, TUNEL, and EdU assays were applied to investigate the tight conjunction proteins expression, epithelial marker expression, number of apoptotic cells, and epithelial proliferation, respectively. The protection effect of Rov on gut epithelial injury was assessed using TNF-α-induced intestinal organoids. Additinally, RNA sequencing was applied to observe the genetic alteration profile in these intestinal organoids.

RESULTS

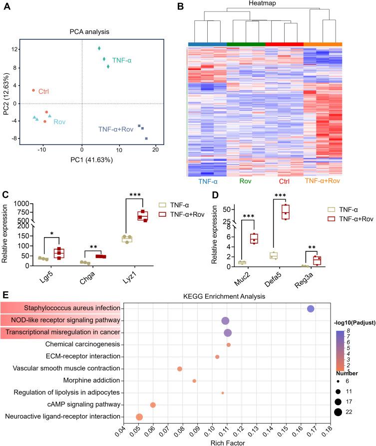
Oral administration of Rov significantly attenuated weight loss and restored colon length in mice. Notably, Rov treatment led to decreased levels of pro-inflammatory cytokines and neutrophil activation markers while increasing anti-inflammatory factors. Importantly, Rov restored intestinal despair by increasing the number of Lgr5 stem cells, Lyz1 Paneth cells and Muc2 goblet cells in intestines of colitis mice, displaying reduced epithelial apoptosis and recovered barrier function. In TNF-α-induced intestinal organoids, Rov facilitated epithelial cell differentiation and protected against TNF-α-induced damage. RNA sequencing revealed upregulation in the gene expression associated with epithelial cells (including Lgr5, Lyz1 and Muc2 cells) proliferation and defensin secretion, unveiling the protective mechanisms of Rov on the intestinal epithelial barrier.

DISCUSSION

Rov holds potential as a natural prophylactic agent against IBD, with its protective action on the intestinal epithelium being crucial for its therapeutic efficacy.

摘要

引言

在亚洲和欧洲,某些物种已被用作促进健康的功能性食品。研究表明,[具体物种未提及]在动物模型中具有缓解炎症性肠病(IBD)的潜力。然而,其具体活性成分以及改善肠道损伤的潜在机制仍不清楚。本研究旨在探讨[具体物种未提及]的已知活性成分罗莎维(Rov)对IBD的缓解作用及其调节机制。

方法

使用葡聚糖硫酸钠(DSS)诱导的急性结肠炎小鼠模型评估Rov的治疗效果。通过相应试剂盒检测炎性细胞因子和中性粒细胞活化标志物。分别应用免疫组织化学、免疫荧光、TUNEL和EdU检测来研究紧密连接蛋白表达、上皮标志物表达、凋亡细胞数量和上皮增殖情况。使用肿瘤坏死因子-α(TNF-α)诱导的肠道类器官评估Rov对肠道上皮损伤的保护作用。此外,应用RNA测序观察这些肠道类器官中的基因改变谱。

结果

口服Rov可显著减轻小鼠体重减轻并恢复结肠长度。值得注意的是,Rov治疗导致促炎细胞因子和中性粒细胞活化标志物水平降低,同时增加抗炎因子。重要的是,Rov通过增加结肠炎小鼠肠道中Lgr5干细胞、Lyz1潘氏细胞和Muc2杯状细胞的数量来恢复肠道稳态,显示出上皮细胞凋亡减少和屏障功能恢复。在TNF-α诱导的肠道类器官中,Rov促进上皮细胞分化并保护其免受TNF-α诱导的损伤。RNA测序显示与上皮细胞(包括Lgr5、Lyz1和Muc2细胞)增殖和防御素分泌相关的基因表达上调,揭示了Rov对肠道上皮屏障的保护机制。

讨论

Rov作为一种天然的IBD预防剂具有潜力,其对肠道上皮的保护作用对其治疗效果至关重要。

https://cdn.ncbi.nlm.nih.gov/pmc/blobs/401b/11380858/ea4ff4c7d09e/JIR-17-6023-g0001.jpg

文献AI研究员

20分钟写一篇综述,助力文献阅读效率提升50倍。

立即体验

用中文搜PubMed

大模型驱动的PubMed中文搜索引擎

马上搜索

文档翻译

学术文献翻译模型,支持多种主流文档格式。

立即体验