Suppr超能文献

脂肪酸代谢相关模型在肺腺癌中的研究进展。综述。

Development of fatty acid metabolism-related models in lung adenocarcinomaA Review.

机构信息

Department of Medical Respiratory, Wenzhou Municipal Hospital of Traditional Chinese Medicine, Wenzhou, Zhejiang Province, China.

Department of Oncology, Linping District First People's Hospital, Hangzhou, Zhejiang Province, China.

出版信息

Medicine (Baltimore). 2023 Jan 6;102(1):e32542. doi: 10.1097/MD.0000000000032542.

Abstract

BACKGROUD

Lung adenocarcinoma (LUAD) is 1 of the common malignancy with a poor prognosis.

MATERIALS AND METHODS

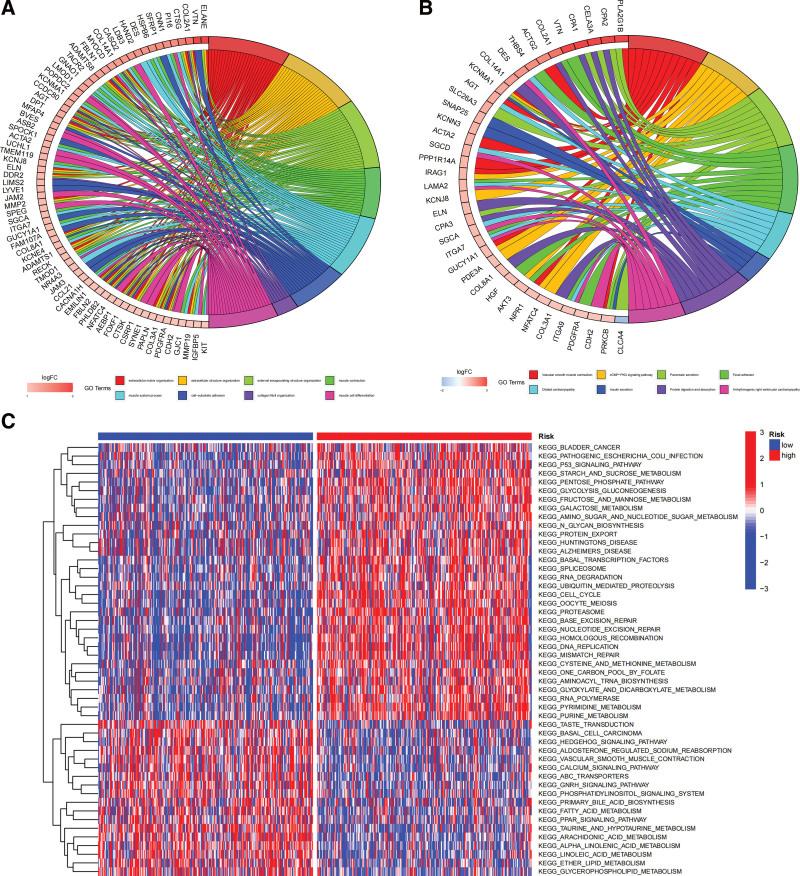
Based on bioinformatics, the fatty acid metabolism model of LUAD was developed. We downloaded LUAD transcriptome data from the cancer genome atlas and gene expression omnibus databases. We used bioinformatics methods to construct a fatty acid metabolism-related predictive risk model to predict the prognosis of LUAD. We further explored the relationship between prognostic models and survival and immunity.

RESULTS

We identified 17 prognosis-related fatty acid-associated genes and constructed prognostic models. In the the cancer genome atlas cohort, the prognosis was worse in the high-risk score group compared to the low-risk score group. The ROC curve confirmed its accuracy. Subsequently, we used the gene expression omnibus database to confirm the above findings. There were differences in immune infiltrating cell abundance and immune function between the high-risk score group and low-risk score group. The immune dysfunction and exclusion (TIDE) based algorithm showed that the low-risk score group was more suitable for the immune treatment.

CONCLUSION

Fatty acid metabolic patterns can deepen the understanding of the immune microenvironment of LUAD and be used to guide the formulation of immunotherapy protocols.

摘要

背景

肺腺癌(LUAD)是预后较差的常见恶性肿瘤之一。

材料与方法

基于生物信息学,构建 LUAD 的脂肪酸代谢模型。我们从癌症基因组图谱和基因表达综合数据库中下载 LUAD 转录组数据。我们使用生物信息学方法构建与脂肪酸代谢相关的预测风险模型,以预测 LUAD 的预后。我们进一步探讨了预后模型与生存和免疫的关系。

结果

我们确定了 17 个与预后相关的脂肪酸相关基因,并构建了预后模型。在癌症基因组图谱队列中,高风险评分组的预后较之于低风险评分组更差。ROC 曲线证实了其准确性。随后,我们使用基因表达综合数据库确认了上述发现。高风险评分组和低风险评分组之间的免疫浸润细胞丰度和免疫功能存在差异。基于免疫功能障碍和排除(TIDE)算法的分析表明,低风险评分组更适合免疫治疗。

结论

脂肪酸代谢模式可以加深对 LUAD 免疫微环境的理解,并可用于指导免疫治疗方案的制定。

https://cdn.ncbi.nlm.nih.gov/pmc/blobs/fab3/9829279/a09276320fdb/medi-102-e32542-g001.jpg

文献AI研究员

20分钟写一篇综述,助力文献阅读效率提升50倍。

立即体验

用中文搜PubMed

大模型驱动的PubMed中文搜索引擎

马上搜索

文档翻译

学术文献翻译模型,支持多种主流文档格式。

立即体验