Suppr超能文献

鼻病毒抑制外周 NK 细胞 TGF-β-GARP 呈递。

Rhinovirus Suppresses TGF-β-GARP Presentation by Peripheral NK Cells.

机构信息

Department of Molecular Pneumology, Friedrich-Alexander-Universität (FAU) Erlangen-Nürnberg, Universitätsklinikum Erlangen, 91054 Erlangen, Germany.

Department of Medicine 1, Friedrich-Alexander-Universität (FAU) Erlangen-Nürnberg, Universitätsklinikum Erlangen, 91054 Erlangen, Germany.

出版信息

Cells. 2022 Dec 28;12(1):129. doi: 10.3390/cells12010129.

Abstract

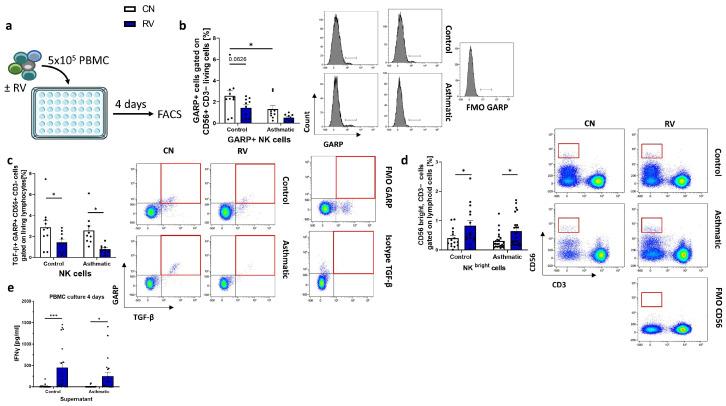
Asthma is a chronic airway disease whose exacerbations are often triggered by rhinovirus infection. TGF-β1 induces rhinovirus replication in infected cells. Moreover, TGF-β1 is a pleiotropic mediator that is produced by many immune cells in the latent, inactive form bound to the latency-associated peptide (LAP) and to the transmembrane protein glycoprotein A repetitions predominant (GARP). In this study we wanted to investigate the effect of rhinovirus infection on the TGF-β secretion and the downstream signaling via TGF-βRI/RII in peripheral blood mononuclear cells from control and asthmatic patients after rhinovirus infection ex vivo. Here, we found a significant upregulation of TGF-βRII in untouched PBMCs of asthmatics as well as a suppression of TGF-β release in the rhinovirus-infected PBMC condition. Moreover, consistent with an effect of TGF-β on Tregs, PBMCs infected with RV induced Tregs, and TGF-βRII directly correlated with RV1b mRNA. Finally, we found via flow cytometry that NK cells expressed less GARP surface-bound TGF-β, while cytokine-producing NK cells were induced. In summary, we show that rhinovirus infection inhibits TGF-β release in PBMCs, which results in the activation of both Treg and NK cells.

摘要

哮喘是一种慢性气道疾病,其恶化常常由鼻病毒感染引发。TGF-β1 诱导感染细胞中的鼻病毒复制。此外,TGF-β1 是一种多效介质,许多免疫细胞以潜伏、非活性形式与潜伏相关肽 (LAP) 和跨膜蛋白糖蛋白 A 重复为主 (GARP) 结合产生。在这项研究中,我们想探讨鼻病毒感染对控制和哮喘患者外周血单个核细胞 (PBMC) 中 TGF-β 分泌以及下游信号转导的影响,这是在体外感染鼻病毒后的情况。在这里,我们发现哮喘患者未经处理的 PBMC 中 TGF-βRII 显著上调,并且在鼻病毒感染的 PBMC 条件下 TGF-β 释放受到抑制。此外,与 TGF-β 对 Treg 的作用一致,RV 感染的 PBMC 诱导了 Treg,并且 TGF-βRII 与 RV1b mRNA 直接相关。最后,我们通过流式细胞术发现 NK 细胞表达的表面结合 TGF-β 的 GARP 较少,而产生细胞因子的 NK 细胞被诱导。总之,我们表明鼻病毒感染抑制了 PBMC 中 TGF-β 的释放,导致 Treg 和 NK 细胞的激活。

https://cdn.ncbi.nlm.nih.gov/pmc/blobs/345d/9818541/d50f0c0d45ad/cells-12-00129-g001.jpg

文献AI研究员

20分钟写一篇综述,助力文献阅读效率提升50倍。

立即体验

用中文搜PubMed

大模型驱动的PubMed中文搜索引擎

马上搜索

文档翻译

学术文献翻译模型,支持多种主流文档格式。

立即体验