Suppr超能文献

杆状病毒 COVID-19 Delta DNA 疫苗可在 K18-ACE2 转基因小鼠中交叉保护针对 SARS-CoV2 变体。

Baculoviral COVID-19 Delta DNA vaccine cross-protects against SARS-CoV2 variants in K18-ACE2 transgenic mice.

机构信息

Department of Bioindustrial Technologies, Konkuk University, 120 Neungdong-ro, Gwangjin-gu, Seoul, Republic of Korea.

KRBioTech, 120 Neungdong-ro, Gwangjin-gu, Seoul, Republic of Korea.

出版信息

Vaccine. 2023 Feb 3;41(6):1223-1231. doi: 10.1016/j.vaccine.2022.12.067. Epub 2023 Jan 6.

Abstract

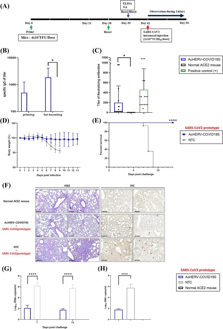
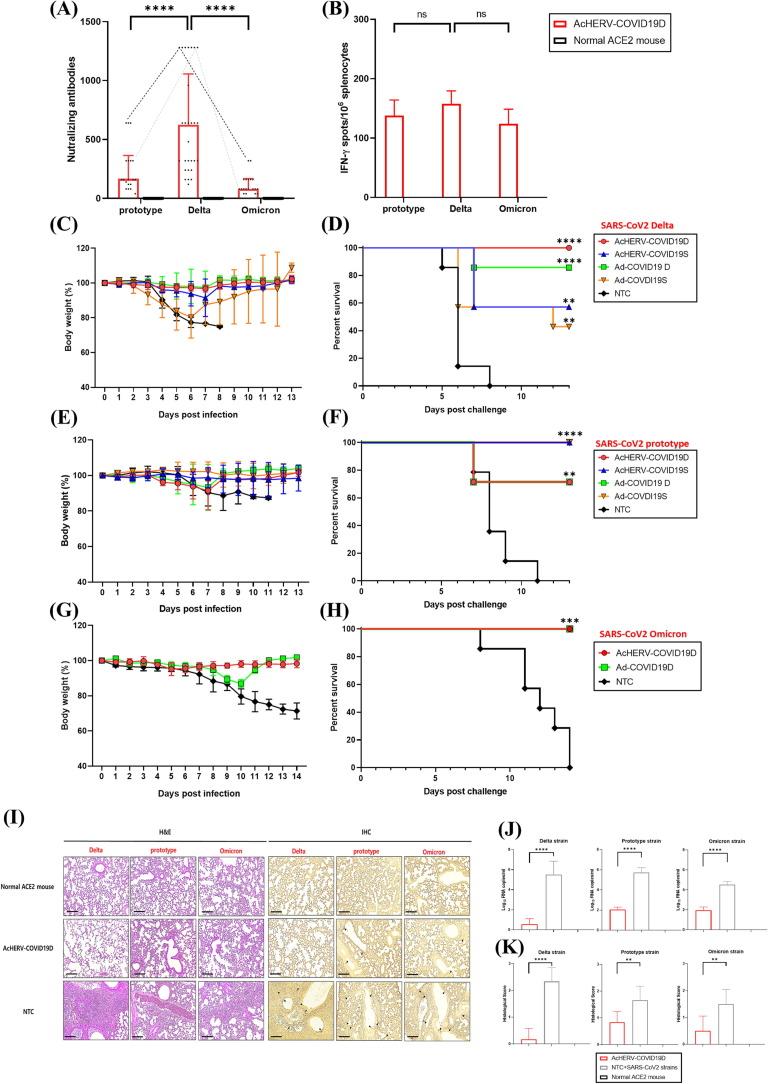
After severe acute respiratory syndrome coronavirus-2 (SARS-CoV2) made the world tremble with a global pandemic, SARS-CoV2 vaccines were developed. However, due to the coronavirus's intrinsic nature, new variants emerged, such as Delta and Omicron, refractory to the vaccines derived using the original Wuhan strain. We developed an HERV-enveloped recombinant baculoviral DNA vaccine against SARS-CoV2 (AcHERV-COVID19S). A non-replicating recombinant baculovirus that delivers the SARS-CoV2 spike gene showed a protective effect against the homologous challenge in a K18-hACE2 Tg mice model; however, it offered only a 50 % survival rate against the SARS-CoV2 Delta variant. Therefore, we further developed the AcHERV-COVID19 Delta vaccine (AcHERV-COVID19D). The AcHERV-COVID19D induced higher neutralizing antibodies against the Delta variant than the prototype or Omicron variant. On the other hand, cellular immunity was similarly high for all three SARS-CoV2 viruses. Cross-protection experiments revealed that mice vaccinated with the AcHERV-COVID19D showed 100 % survival upon challenge with Delta and Omicron variants and 71.4 % survival against prototype SARS-CoV2. These results support the potential of the viral vector vaccine, AcHERV-COVID19D, in preventing the spread of coronavirus variants such as Omicron and SARS-CoV2 variants.

摘要

严重急性呼吸综合征冠状病毒 2 型(SARS-CoV2)引发全球大流行,令世界为之颤抖,随后便研发出了 SARS-CoV2 疫苗。然而,由于冠状病毒的固有特性,出现了新的变体,如德尔塔和奥密克戎,这些变体对使用原始武汉株开发的疫苗产生了抗性。我们开发了一种针对 SARS-CoV2 的人内源性逆转录病毒包膜重组杆状病毒 DNA 疫苗(AcHERV-COVID19S)。一种非复制的重组杆状病毒,携带 SARS-CoV2 刺突基因,在 K18-hACE2 Tg 小鼠模型中对同源性挑战具有保护作用;然而,它对 SARS-CoV2 德尔塔变体的存活率仅为 50%。因此,我们进一步开发了 AcHERV-COVID19 Delta 疫苗(AcHERV-COVID19D)。AcHERV-COVID19D 诱导的针对德尔塔变体的中和抗体水平高于原型或奥密克戎变体。另一方面,针对这三种 SARS-CoV2 病毒,细胞免疫水平相似。交叉保护实验表明,接种 AcHERV-COVID19D 的小鼠在接受德尔塔和奥密克戎变体挑战时存活率为 100%,在接受原型 SARS-CoV2 挑战时存活率为 71.4%。这些结果支持了 AcHERV-COVID19D 这种病毒载体疫苗在预防冠状病毒变体(如奥密克戎和 SARS-CoV2 变体)传播方面的潜力。

https://cdn.ncbi.nlm.nih.gov/pmc/blobs/f214/9816072/2527876ec6ff/gr1_lrg.jpg

文献AI研究员

20分钟写一篇综述,助力文献阅读效率提升50倍。

立即体验

用中文搜PubMed

大模型驱动的PubMed中文搜索引擎

马上搜索

文档翻译

学术文献翻译模型,支持多种主流文档格式。

立即体验