Suppr超能文献

肠道共生真菌失调导致高血压的发生及其对免疫球蛋白轻链的反应。

Gut mycobiome dysbiosis contributes to the development of hypertension and its response to immunoglobulin light chains.

机构信息

School of Basic Medicine, Jiangsu Vocational College of Medicine, Yancheng, Jiangsu, China.

Administration office of science and technology, Jiangsu Vocational College of Medicine, Yancheng, Jiangsu, China.

出版信息

Front Immunol. 2022 Dec 29;13:1089295. doi: 10.3389/fimmu.2022.1089295. eCollection 2022.

Abstract

OBJECTIVES

Human gut microbiome has gained great attention for its proposed roles in the development of hypertension. The fungal microbiome in the human gut (i.e. the mycobiome) is beginning to gain recognition as a fundamental part of our microbiome. However, the existing knowledge of human mycobiome has never revealed the association between gut mycobiome and hypertension. It is known that inflammation and immunity contribute to human hypertension. Here, we sought to investigate whether gut mycobiome could predict the development of hypertension and its association with immunoglobulin light chains.

METHODS AND MATERIALS

Participants were classified into three cohorts: prehypertension (pre-HTN), hypertension (HTN), and normal-tension (NT) based on their blood pressure. Fresh samples were collected, and the ITS transcribed spacer ribosomal RNA gene sequence was performed. An immunoturbidimetric test was used to examine the serum levels of immunological light chains.

RESULTS

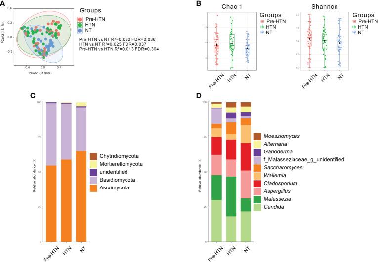
Subjects in both of the states of pre-HTN and HTN had different fungal microbiome community compared to the NT group (FDR<0.05). Slightly higher levels of fungal richness and diversity were observed in the groups of pre-HTN and HTN. The relative abundance of increased in the HTN group compared to that in the NT group, and the relative abundance of enriched in the NT group. For the pre-HTN group, the relative abundance of was positively associated with serum the concentration of light chain (LC) κ (r=0.510, P=0.044); for the HTN group, the relative abundance of was positively associated with the serum concentration of LC κ (P<0.05), the relative abundance of was positively associated with both the serum concentrations of LC κ and LC λ (r>0.30, P<0.05).

CONCLUSIONS

Our present study demonstrated that gut fungal dysbiosis occurred in the state of prehypertension, and fungal dysbiosis can predict the dysregulation of serum light chains in hypertension patients. Further study on modulating gut fungal community should be focused on balancing the immunological features in hypertension.

摘要

目的

人类肠道微生物组因其在高血压发展中的潜在作用而备受关注。人类肠道中的真菌微生物组(即真菌群落)开始被认为是我们微生物组的一个基本组成部分。然而,目前关于人类真菌群落的知识从未揭示出肠道真菌群落与高血压之间的关联。已知炎症和免疫反应与人类高血压有关。在这里,我们试图研究肠道真菌群落是否可以预测高血压的发展及其与免疫球蛋白轻链的关联。

方法和材料

参与者根据血压分为三组:前期高血压(pre-HTN)、高血压(HTN)和正常血压(NT)。采集新鲜样本,进行 ITS 转录间隔区核糖体 RNA 基因序列分析。采用免疫比浊法检测血清免疫球蛋白轻链水平。

结果

与 NT 组相比,pre-HTN 和 HTN 组的真菌微生物群落存在差异(FDR<0.05)。pre-HTN 和 HTN 组的真菌丰富度和多样性略高。与 NT 组相比,HTN 组的相对丰度增加,而 NT 组的相对丰度增加。对于 pre-HTN 组,与血清 LC κ 浓度呈正相关(r=0.510,P=0.044);对于 HTN 组,与血清 LC κ 浓度呈正相关(P<0.05),与血清 LC κ 和 LC λ 浓度均呈正相关(r>0.30,P<0.05)。

结论

本研究表明,高血压前期肠道真菌失调,真菌失调可预测高血压患者血清轻链失调。应进一步研究调节肠道真菌群落的方法,以平衡高血压患者的免疫特征。

https://cdn.ncbi.nlm.nih.gov/pmc/blobs/a49e/9835811/353ecf0cf740/fimmu-13-1089295-g001.jpg

文献AI研究员

20分钟写一篇综述,助力文献阅读效率提升50倍。

立即体验

用中文搜PubMed

大模型驱动的PubMed中文搜索引擎

马上搜索

文档翻译

学术文献翻译模型,支持多种主流文档格式。

立即体验